Сжатые и растянутые железобетонные конструкции презентация

Слайд 1 Лекция №7
Сжатые и

растянутые
железобетонные конструкции

Слайд 2 Вопросы подлежащие изучению:
1. Сжатые ж/б элементы.
2. Прочность

элемента на продольное внецентренное сжатие
3. Растянутые ж/б элементы.
4. Расчет растянутых ж/б элементов.



Слайд 31. Сжатые ж/б элементы


Слайд 4а)

б)
в)
г)
е0 – начальный эксцентриситет;
η – коэффициент

увеличения эксцентриситета.

Внецентренно сжатые элементы (колонны, стойки, элементы ферм и
арок и др.)



Слайд 5







- условная критическая сила по Эйлеру
где D – изгибная жесткость стойки



где - коэффициенты, учитывающие свойства


- момент инерции сечения арматуры, приведенный


бетона и арматуры;

к бетону.


Слайд 6






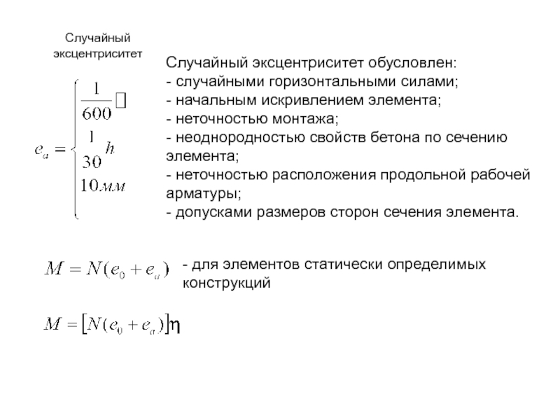
Случайный эксцентриситет
Случайный эксцентриситет обусловлен:
- случайными горизонтальными силами;
- начальным искривлением элемента;
- неточностью

монтажа;
- неоднородностью свойств бетона по сечению элемента;
- неточностью расположения продольной рабочей арматуры;
- допусками размеров сторон сечения элемента.


- для элементов статически определимых конструкций


Слайд 7Расчетные схемы сжатых элементов:
а – при случайных эксцентриситетах ;

б – большие эксцентриситеты
в – малые эксцентриситеты





Слайд 8
2. Прочность элемента на продольное внецентренное сжатие


Рассматривается случай расчета с

большими эксцентриситетами.
Из уравнения равновесия проекций сил на ось х

(а)

h0

x



ц. т.














Слайд 9
Прочность стойки на продольное сжатие:




Для случая

симметричного армирования элемента
при (при больших эксцентриситетах)







- из формулы (а), т.к.



(б)

При в формуле (б) заменяется на





Слайд 102. Растянутые ж/б элементы.
Элементы ферм, арок,

резервуаров, оболочек, труб.
Предельная растяжимость бетона


Расчетное сопротивление бетона на растяжение - при расчете по 1-ой группе предельных состояний.
Серийное (нормативное) сопротивление бетона на растяжение - при расчете по 2-ой группе предельных состояний (при расчете прогибов, трещин).





Слайд 11б) сила приложена внутри сечения (трещины допустимы)
3. Расчет растянутых ж/б

элементов
а) конструкция работает с трещинами (центрально-растянутый элемент)





1 сл.

внецентренное
нагружение
(малые
эксцентриситеты)





































Слайд 12

Из уравнения равновесия проекций сил на ось х
2 сл.
Большие
эксцентриситеты























х



Слайд 13
Случаи расчета при соответствующем х
a)

если то
б) если расчет как для обычного изгибаемого элемента.
в) если
г) если сжатая арматура расчетом не учитывается.

Трещины недопустимы













Обратная связь

Если не удалось найти и скачать презентацию, Вы можете заказать его на нашем сайте. Мы постараемся найти нужный Вам материал и отправим по электронной почте. Не стесняйтесь обращаться к нам, если у вас возникли вопросы или пожелания:

Email: Нажмите что бы посмотреть 

Что такое ThePresentation.ru?

Это сайт презентаций, докладов, проектов, шаблонов в формате PowerPoint. Мы помогаем школьникам, студентам, учителям, преподавателям хранить и обмениваться учебными материалами с другими пользователями.


Для правообладателей

Яндекс.Метрика