Производство портландцемента ШПЦ-400 Д20. Стадия помола. Производительность1.4млн.т/г презентация

Слайд 1ПРОИЗВОДСТВО ПОРТЛАНДЦЕМЕНТА ШПЦ-400 Д20. СТАДИЯ ПОМОЛА. ПРОИЗВОДИТЕЛЬНОСТЬ1.4МЛН.Т/Г.
КУЗБАССКИЙ ГОСУДАРСТВЕННЫЙ ТЕХНИЧЕСКИЙ УНИВЕРСИТЕТ ИМ. Т.Ф.

ГОРБАЧЕВА

Выполнила студентка гр.Хнбз-121
Калинина Е.Ю
Проверила канд.хим. наук, доцент Черкасова Елизавета Викторовна


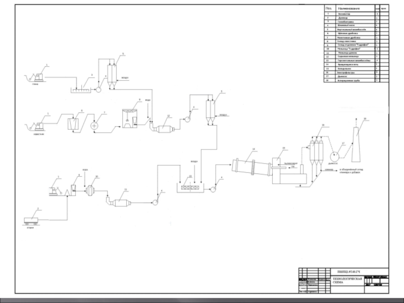
Слайд 2







Слайд 3Применение ПЦ-400 Д20
Надземные, подземные, подводные изделия
Изготовления монолитного и сборного бетона ,

железобетона в жилищном, промышленном, гидротехническом, дорожном строительстве

На нем изготовляют тяжелые и легкие бетоны, строительные растворы высоких марок, теплоизоляционные материалы и т. д

Слайд 4Гидратация ПЦ-400Д20
Первичные процессы гидратации портландцемента
3CaO + SiO2 + ag= Ca(OH)

2+2CaO · SiO2 · ag
2CaO· SiO2 + ag= 2CaO + · SiO2 · ag
4CaO· Al2 O3 + ag= 3CaO · Al2 O3 ag
3CaO· Al2 O3· Fe2O3 + ag= 3CaO · Al2 O3· ag + CaO · Fe2O3 · ag
Вторичные процессы гидратации цемента
3CaO + Al2 O3 +3Ca SO4+ ag =3CaO· Al2 O3 + 3Ca SO4 · ag
CaO· Fe2O3 · ag+2Ca (OH) 2+ ag = 3CaO + · Fe2O3· ag

Слайд 10Выводы:
Изделелия и конструкции,изготовленные с использование портландцемента,широко используют надземных,подземных и подводных условиях.


Его применяют для изготовления монолитного и сборного бетона и железобетона в жилищном, промышленном, гидротехническом, дорожном строительстве.
Потландцемент, являющийся высококачественным и дефицитным материалом, необходимо расходовать экономно, заменяя его, где это технически возможно, более дешевыми вяжущими веществами — известью, гипсовыми вяжущими, смешанными цементами

Слайд 11СПАСИБО ЗА ВНИМАНИЕ!


Обратная связь

Если не удалось найти и скачать презентацию, Вы можете заказать его на нашем сайте. Мы постараемся найти нужный Вам материал и отправим по электронной почте. Не стесняйтесь обращаться к нам, если у вас возникли вопросы или пожелания:

Email: Нажмите что бы посмотреть 

Что такое ThePresentation.ru?

Это сайт презентаций, докладов, проектов, шаблонов в формате PowerPoint. Мы помогаем школьникам, студентам, учителям, преподавателям хранить и обмениваться учебными материалами с другими пользователями.


Для правообладателей

Яндекс.Метрика