Криогенные детекторы терагерцового диапазона презентация

Содержание

Слайд 1Криогенные детекторы терагерцового диапазона


Слайд 2


Слайд 3Затухание на уровне моря


Слайд 4Два семейства методов
Понижение частоты квантово-оптических методов
Низкое спектральное разрешение (ширина линии источников

>10 кГц), акустооптика, брэгговские решетки, детекторы мощности
Увеличение рабочей частоты радиофизических методов
Все функциональные элементы могут быть представлены в виде R,L,C эквивалентных схем
Супергетеродинные приемники. Источники гетеродина имеют высокую фазовую стабильность

Слайд 5Радиоастрономия


Слайд 6Спектроскопия


Слайд 7Пример спектра, измеренного гетеродинным методом


Слайд 8Медицинская диагностика


Слайд 9Базально-клеточная карцинома


Слайд 11Детектирование наркотических веществ


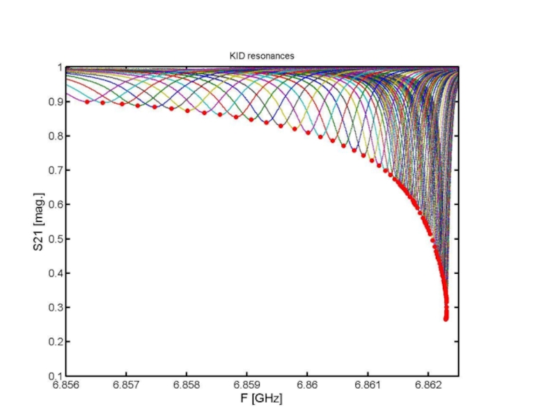
Слайд 12Детекторы кинетической индуктивности


Слайд 15Детекторы с антенной


Слайд 16Примеры широкополосных антенн
спиральная
логопериодическая
Поверхностные токи логопериодической антенны


Слайд 17Размещение чипа на квазиоптическкой линзе


Слайд 18Волноводные конструкции
Недостаток - узкополосность


Слайд 19Согласование антенны с приемником
Импеданс приемника Zпр = Rпр + iXпр
Импеданс антенны

ZA = RA+ iXA




Слайд 20Физика болометров
 


Слайд 21Расчет чувствительности
 
 
- падающая мощность модулируется с частотой ω
R – сопротивление резистивного

термометра

Тогда выделяемая мощность

 

Исходящий тепловой поток

 

k(T) – удельная теплопроводность


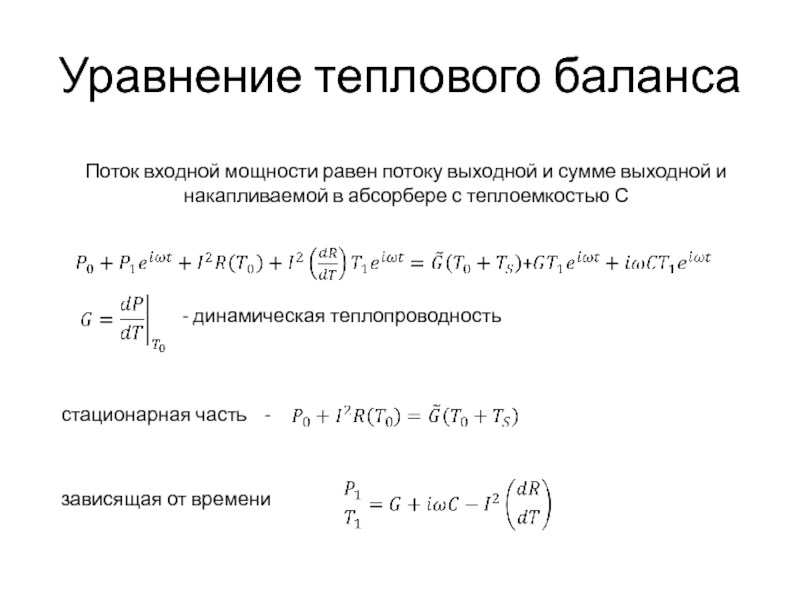
Слайд 22Уравнение теплового баланса
Поток входной мощности равен потоку выходной и сумме выходной

и накапливаемой в абсорбере с теплоемкостью С

 

 

- динамическая теплопроводность

 

стационарная часть -

зависящая от времени

 


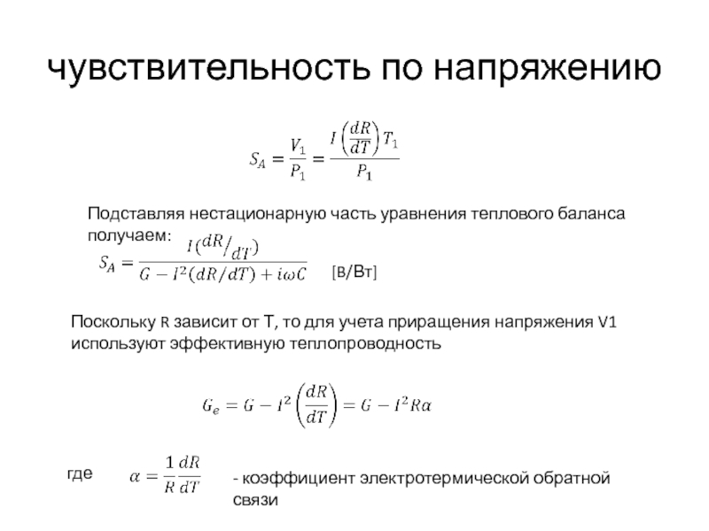
Слайд 23чувствительность по напряжению
 
Подставляя нестационарную часть уравнения теплового баланса получаем:
 
[B/Вт]
Поскольку R зависит

от Т, то для учета приращения напряжения V1 используют эффективную теплопроводность

 

где

 

- коэффициент электротермической обратной связи


Слайд 24Электротермическая обратная связь
Полупроводники: αG
сверхпроводники: α>0 Ge

баланс между высокой чувствительностью и малой τe

Слайд 25Мощность эквивалентная шуму
Это оптическая мощность, приложенная к входу идеального (нешумящего) оптического

приемника и создающая на выходе электрическую шумовую мощность, равную наблюдаемой на выходе фактически рассматриваемого приемника. 
Мощность сигнала на входе, при которой соотношение сигнал/шум на выходе равно 1, если времени интегрирования составляет 0.5 с

Слайд 26Собственная МЭШ болометра
 


Слайд 27Болометр на крае с/п перехода
Изменение электронной температуры БКП под действием излучения

приводит к увеличению сопротивления пленки вблизи критической температуры Тк. Ток через болометр, работающий в режиме задания напряжения, считывается посредством СКВИДа.

Слайд 29Болометр на холодных электронах


Слайд 30Уравнение теплового баланса БХЭ


Слайд 32Квантовая эфективность N и S абсорберов


Обратная связь

Если не удалось найти и скачать презентацию, Вы можете заказать его на нашем сайте. Мы постараемся найти нужный Вам материал и отправим по электронной почте. Не стесняйтесь обращаться к нам, если у вас возникли вопросы или пожелания:

Email: Нажмите что бы посмотреть 

Что такое ThePresentation.ru?

Это сайт презентаций, докладов, проектов, шаблонов в формате PowerPoint. Мы помогаем школьникам, студентам, учителям, преподавателям хранить и обмениваться учебными материалами с другими пользователями.


Для правообладателей

Яндекс.Метрика