Гибридная контрольно проверочная аппаратура презентация

Слайд 1

ГИБРИДНАЯ КОНТРОЛЬНО-ПРОВЕРОЧНАЯ АППАРАТУРА

КРАСНОЯРСК 2016


Слайд 2


Горчаковский А.А., Евстратько В.В., Камышникова А.С., Камышников А.Н., Мишуров А.В., Панько

С.П., Сухотин В.В.

ДОКЛАДЧИК
ЕВСТРАТЬКО В.В.

КРАСНОЯРСК 2016


Слайд 3Расширяющаяся функциональность изделий приводят к значительному увеличению времени, затрачиваемого на проведение

испытаний, и расходов, связанных с ними.



РУЧНОЙ РЕЖИМ ПРОВЕРКИ
ЗАТРАЧЕНОЕ ВРЕМЯ
ПОЯВЛЕНИЕ ОШИБОК


Слайд 4


Испытания с использованием измерительных приборов в ручном режиме
РУЧНОЙ РЕЖИМ ПРОВЕРКИ
ЗАТРАЧЕНОЕ ВРЕМЯ
ПОЯВЛЕНИЕ

ОШИБОК

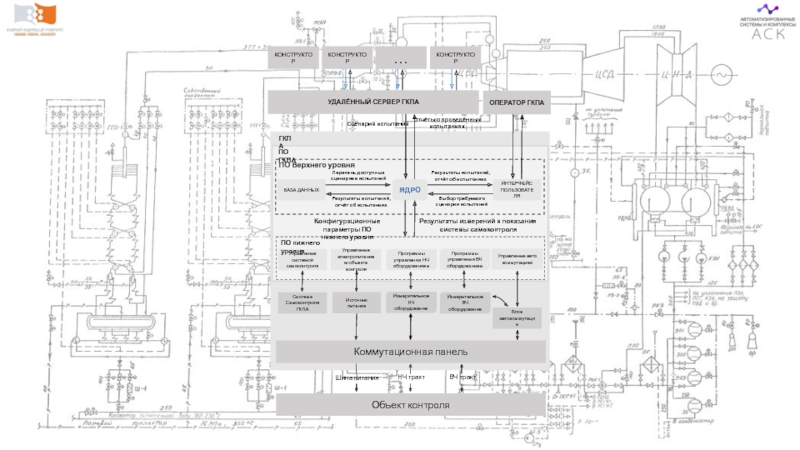
Слайд 5ПРИНЦИП РАБОТЫ


Слайд 6

БАЗА ДАННЫХ
ИНТЕРФЕЙС ПОЛЬЗОВАТЕЛЯ

ЯДРО
УДАЛЁННЫЙ СЕРВЕР ГКПА
ОПЕРАТОР ГКПА
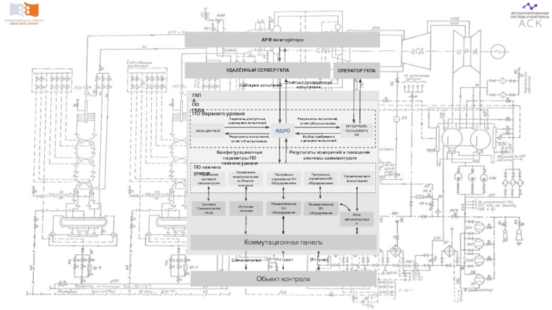
АРМ конструктора

Управление системой самоконтроля
Управление электропитанием объекта

контроля

ПО нижнего уровня

Конфигурационные параметры ПО
нижнего уровня

Результаты измерений и показания
системы самоконтроля

Результаты испытаний,
отчёт об испытаниях

Выбор требуемого
сценария испытаний

Перечень доступных
сценариев испытаний

Результаты испытаний,
отчёт об испытаниях

Система
Самоконтроля
ГКПА

Источник питания

Программы управления НЧ оборудованием

Измерительное НЧ оборудование

Программы управления ВЧ оборудованием

Измерительное ВЧ оборудование

Управление авто коммутацией

Коммутационная панель

Объект контроля

Блок автокоммутации

Шина питания

НЧ тракт

ВЧ тракт

ПО ГКПА

ГКПА

Сценарий испытаний

Отчёты о проведённых испытаниях

ПО Верхнего уровня


Слайд 7

БАЗА ДАННЫХ
ИНТЕРФЕЙС ПОЛЬЗОВАТЕЛЯ

ЯДРО
УДАЛЁННЫЙ СЕРВЕР ГКПА
ОПЕРАТОР ГКПА
КОНСТРУКТОР
КОНСТРУКТОР

КОНСТРУКТОР

Управление системой самоконтроля
Управление электропитанием объекта контроля
ПО

нижнего уровня

Конфигурационные параметры ПО
нижнего уровня

Результаты измерений и показания
системы самоконтроля

Результаты испытаний,
отчёт об испытаниях

Выбор требуемого
сценария испытаний

Перечень доступных
сценариев испытаний

Результаты испытаний,
отчёт об испытаниях

Система
Самоконтроля
ГКПА

Источник питания

Программы управления НЧ оборудованием

Измерительное НЧ оборудование

Программы управления ВЧ оборудованием

Измерительное ВЧ оборудование

Управление авто коммутацией

Коммутационная панель

Объект контроля

Блок автокоммутации

Шина питания

НЧ тракт

ВЧ тракт

ПО ГКПА

ГКПА

Сценарий испытаний

Отчёты о проведённых испытаниях

ПО Верхнего уровня


Слайд 8

БАЗА ДАННЫХ
ИНТЕРФЕЙС ПОЛЬЗОВАТЕЛЯ

ЯДРО
УДАЛЁННЫЙ СЕРВЕР ГКПА
ОПЕРАТОР ГКПА
КОНСТРУКТОР
КОНСТРУКТОР

КОНСТРУКТОР

Управление системой самоконтроля
Управление электропитанием объекта контроля
ПО

нижнего уровня

Конфигурационные параметры ПО
нижнего уровня

Результаты измерений и показания
системы самоконтроля

Результаты испытаний,
отчёт об испытаниях

Выбор требуемого
сценария испытаний

Перечень доступных
сценариев испытаний

Результаты испытаний,
отчёт об испытаниях

Система
Самоконтроля
ГКПА

Источник питания

Программы управления НЧ оборудованием

Измерительное НЧ оборудование

Программы управления ВЧ оборудованием

Измерительное ВЧ оборудование

Управление авто коммутацией

Коммутационная панель

Объект контроля

Блок автокоммутации

Шина питания

НЧ тракт

ВЧ тракт

ПО ГКПА

ГКПА

Сценарий испытаний

Отчёты о проведённых испытаниях

ПО Верхнего уровня


Слайд 9

БАЗА ДАННЫХ
ИНТЕРФЕЙС ПОЛЬЗОВАТЕЛЯ

ЯДРО
УДАЛЁННЫЙ СЕРВЕР ГКПА
ОПЕРАТОР ГКПА
КОНСТРУКТОР
КОНСТРУКТОР

КОНСТРУКТОР

Управление системой самоконтроля
Управление электропитанием объекта контроля
ПО

нижнего уровня

Конфигурационные параметры ПО
нижнего уровня

Результаты измерений и показания
системы самоконтроля

Результаты испытаний,
отчёт об испытаниях

Выбор требуемого
сценария испытаний

Перечень доступных
сценариев испытаний

Результаты испытаний,
отчёт об испытаниях

Система
Самоконтроля
ГКПА

Источник питания

Программы управления НЧ оборудованием

Измерительное НЧ оборудование

Программы управления ВЧ оборудованием

Измерительное ВЧ оборудование

Управление авто коммутацией

Коммутационная панель

Объект контроля

Блок автокоммутации

Шина питания

НЧ тракт

ВЧ тракт

ПО ГКПА

ГКПА

Сценарий испытаний

Отчёты о проведённых испытаниях

ПО Верхнего уровня


Слайд 10

БАЗА ДАННЫХ
ИНТЕРФЕЙС ПОЛЬЗОВАТЕЛЯ

ЯДРО
УДАЛЁННЫЙ СЕРВЕР ГКПА
ОПЕРАТОР ГКПА
КОНСТРУКТОР
КОНСТРУКТОР

КОНСТРУКТОР

Управление системой самоконтроля
Управление электропитанием объекта контроля
ПО

нижнего уровня

Конфигурационные параметры ПО
нижнего уровня

Результаты измерений и показания
системы самоконтроля

Результаты испытаний,
отчёт об испытаниях

Выбор требуемого
сценария испытаний

Перечень доступных
сценариев испытаний

Результаты испытаний,
отчёт об испытаниях

Система
Самоконтроля
ГКПА

Источник питания

Программы управления НЧ оборудованием

Измерительное НЧ оборудование

Программы управления ВЧ оборудованием

Измерительное ВЧ оборудование

Управление авто коммутацией

Коммутационная панель

Объект контроля

Блок автокоммутации

Шина питания

НЧ тракт

ВЧ тракт

ПО ГКПА

ГКПА

Сценарий испытаний

Отчёты о проведённых испытаниях

ПО Верхнего уровня


Слайд 11

БАЗА ДАННЫХ
ИНТЕРФЕЙС ПОЛЬЗОВАТЕЛЯ

ЯДРО
УДАЛЁННЫЙ СЕРВЕР ГКПА
ОПЕРАТОР ГКПА
КОНСТРУКТОР
КОНСТРУКТОР

КОНСТРУКТОР

Управление системой самоконтроля
Управление электропитанием объекта контроля
ПО

нижнего уровня

Конфигурационные параметры ПО
нижнего уровня

Результаты измерений и показания
системы самоконтроля

Результаты испытаний,
отчёт об испытаниях

Выбор требуемого
сценария испытаний

Перечень доступных
сценариев испытаний

Результаты испытаний,
отчёт об испытаниях

Система
Самоконтроля
ГКПА

Источник питания

Программы управления НЧ оборудованием

Измерительное НЧ оборудование

Программы управления ВЧ оборудованием

Измерительное ВЧ оборудование

Управление авто коммутацией

Коммутационная панель

Объект контроля

Блок автокоммутации

Шина питания

НЧ тракт

ВЧ тракт

ПО ГКПА

ГКПА

Сценарий испытаний

Отчёты о проведённых испытаниях

ПО Верхнего уровня


Слайд 12

БАЗА ДАННЫХ
ИНТЕРФЕЙС ПОЛЬЗОВАТЕЛЯ

ЯДРО
УДАЛЁННЫЙ СЕРВЕР ГКПА
ОПЕРАТОР ГКПА
КОНСТРУКТОР
КОНСТРУКТОР

КОНСТРУКТОР

Управление системой самоконтроля
Управление электропитанием объекта контроля
ПО

нижнего уровня

Конфигурационные параметры ПО
нижнего уровня

Результаты измерений и показания
системы самоконтроля

Результаты испытаний,
отчёт об испытаниях

Выбор требуемого
сценария испытаний

Перечень доступных
сценариев испытаний

Результаты испытаний,
отчёт об испытаниях

Система
Самоконтроля
ГКПА

Источник питания

Программы управления НЧ оборудованием

Измерительное НЧ оборудование

Программы управления ВЧ оборудованием

Измерительное ВЧ оборудование

Управление авто коммутацией

Коммутационная панель

Объект контроля

Блок автокоммутации

Шина питания

НЧ тракт

ВЧ тракт

ПО ГКПА

ГКПА

Сценарий испытаний

Отчёты о проведённых испытаниях

ПО Верхнего уровня


Слайд 13


ГКПА В АВТОМАТИЧЕСКОМ РЕЖИМЕ РЕАЛИЗУЕТ СЛЕДУЮЩИЕ ФУНКЦИИ:

Измерение номинала частоты
Измерение стабильности частоты
Измерение

мощности СВЧ
Измерение стабильности мощности СВЧ
Измерение уровня и частоты сигнала
Измерение спектра при помощи маски
Измерение коэффициента модуляции ФМ, ЧМ
Измерение задержки сигнала
Измерение АЧХ, ФЧХ трактов
Измерение КСВН СВЧ трактов

Измерение КСВН СВЧ трактов
Прием и обработка телеметрии по ВЧ;
Формирование и передача РК, КПИ по ВЧ
Приём и передача данных по интерфейсу RS-232
Приём и передача данных по интерфейсу МКО
Приём и передача данных по интерфейсу RS-422
Приём и передача данных по интерфейсу SpaceWire
Анализ и формирование сигналов релейных команд
Контроль параметров аналоговых датчиков
Работа с осциллографом
Работа с мультиметром


Слайд 14

ПРЕИМУЩЕСТВА ГКПА
Возможность создавать и добавлять новые программы управления и измерительные приборы

в процессе эксплуатации ГКПА.
Использование сценариев испытаний.
Система самоконтроля ГКПА.
Система автокоммутации.
Возможность полной функциональной проверки ОК в автоматическом режиме с минимальным вмешательством испытательного персонала.
Функция «Ручной режим».
Высокая степень автоматизации процесса проведения испытаний.

Слайд 15

СПАСИБО ЗА ВНИМАНИЕ


Слайд 19


Горчаковский А.А., Евстратько В.В., Камышникова А.С., Камышников А.Н., Мишуров А.В., Панько

С.П., Сухотин В.В.

ДОКЛАДЧИК
ЕВСТРАТЬКО В.В.

КРАСНОЯРСК 2016


Обратная связь

Если не удалось найти и скачать презентацию, Вы можете заказать его на нашем сайте. Мы постараемся найти нужный Вам материал и отправим по электронной почте. Не стесняйтесь обращаться к нам, если у вас возникли вопросы или пожелания:

Email: Нажмите что бы посмотреть 

Что такое ThePresentation.ru?

Это сайт презентаций, докладов, проектов, шаблонов в формате PowerPoint. Мы помогаем школьникам, студентам, учителям, преподавателям хранить и обмениваться учебными материалами с другими пользователями.


Для правообладателей

Яндекс.Метрика