Движение образцов керна по НИО петрофизики. Измерение открытой пористости презентация

Содержание

Слайд 1Движение образцов керна по НИО петрофизики


Слайд 2Измерение открытой пористости
Метод Преображенского (взвешивания)
V – объем, [м3; см3]
Kп – коэффициент

пористости, [д.ед; %]
М – масса, [кг; г]
ρ - плотность, [кг/м3; г/см3]
g – ускорение свободного падения ≈ 9,8 м/с2

Стандартные исследования образцов горных пород


Слайд 3Измерение открытой пористости
Газоволюметрический метод (AP-608)
Закон Бойля-Мариотта


Слайд 4Измерение открытой пористости
Газоволюметрический метод


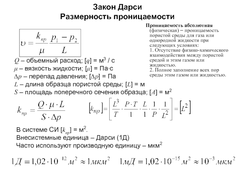
Слайд 5Закон Дарси Размерность проницаемости
В системе СИ [kпр] = м2.
Внесистемные единица –

Дарси (1Д)
Часто используют производную единицу – мкм2

Q – объемный расход; [q] = м3 / с
μ – вязкость жидкости; [μ] = Па∙с
∆p – перепад давления; [∆p] = Па
L – длина образца пористой среды; [L] = м
S – площадь поперечного сечения образца; [A] = м2

Проницаемость абсолютная (физическая) – проницаемость пористой среды для газа или однородной жидкости при следующих условиях: 1. Отсутствие физико-химического взаимодействия между пористой средой и этим газом или жидкостью. 2. Полное заполнение всех пор среды этим газом или жидкостью.


Слайд 6

Газ – сжимаемая система и при уменьшении давления по длине

образца объёмный расход газа непостоянный.

Закон Бойля-Мариотта


Qатм — расход газа при атмосферном давлении ратм.

Определение абсолютной проницаемости образцов горных пород по газу



Слайд 7









Компрессор
Кернодержатель
Датчики давления
Расходомер
Qатм
P1
P2
∆P = P1 – P2
Образец керна
Газ
Определение абсолютной проницаемости образцов горных

пород по газу

Проницаемость по воздуху


Слайд 8 Закон Форшгеймера (двучленный закон фильтрации для идеального газа)
Определение

абсолютной проницаемости образцов горных пород по газу (AP-608)


С учетом эффекта Клинкенберга

Рассчитывается: абсолютная проницаемость по гелию,
абсолютная проницаемость по Клинкенбергу,
коэффициент Форшгеймера, коэффициент Клинкенберга


Слайд 9 Закон Форшгеймера
(двучленный закон фильтрации)
Нарушение линейного закона Дарси

При

больших скоростях фильтрации закон Дарси нарушается вследствие того, что силы инерции, возникающие в жидкости, становятся соизмеримыми с силами трения. Скорость фильтрации (или дебит) при которой(м) происходит такое нарушение закона Дарси называется критической скоростью фильтрации (критическим дебитом ).

Отклонения от линейного закона Дарси наблюдаются и при малых скоростях фильтрации. Это связано с проявлением неньютоновских свойств фильтрующихся жидкостей, а также других физико-химических эффектов (учет сил межфазного и межмолекулярного взаимодействия).

Reкр =1
В.Н. Щелкачев


Если Re < Reкр, то закон Дарси выполняется,
а если Re ≥ Reкр, то закон Дарси нарушается


Слайд 10Эффект Клинкенберга (проскальзывания газа)
Проницаемость по газу больше чем проницаемость по жидкости.
Причина

- проскальзывание молекул газа по поверхности зерен породы, поскольку длина свободного пробега молекулы газа соизмерима с размерами пор. Т.е. в отличии от жидкости молекулы газа у стенки поры имеют ненулевую скорость.

1/pср (1/атм)

Проницаемость по газу (мД)

Проницаемость по жидкости

kж – проницаемость по жидкости по Клинкенбергу (мД)
kг – проницаемость по гелию (мД)
b – постоянная Клинкенберга
(зависит от газа и породы коллектора)
pср= (p1+p2)/2 – среднее давление эксперимента
p1 – давление на входе образца (атм)
p2 – давление на выходе образца (атм)

k∞=kж

Значения постоянной Клинкенберга для различных газов:
b= 0.5 для азота
b= 0.7 для воздуха
b= 0.9 для гелия


Слайд 11Принципиальная схема установки BPS-805
Определение абсолютной проницаемости образцов горных пород по

жидкости (BPS-805)

Слайд 12Зависимости абсолютных проницаемостей по модели пластовой воды и по Клинкенбергу от

абсолютной проницаемости по газу (гелию)

Слайд 13Изменение абсолютной проницаемости kвода при фильтрации воды с различной концентрацией NaCL

(Cмин). Восточно-Сургутского месторождение



Слайд 141 – твердая фаза;
2 – слой Штерна;
3 – диффузный

слой Гуи;
4 – свободный раствор

Набухание глинистых минералов, содержащихся в цементирующем материале горных пород. Под набухаемостью понимают способность глинистых пород увеличивать объем в процессе взаимодействия с водой или водными растворами. Процесс набухания сопровождается увеличением влажности, объема породы и возникновением давления набухания.
Образование двойного электрического слоя (ДЭС) на границе твердая фаза – раствор.


Причины снижения проницаемости


Слайд 15Измерение коэффициента водоудерживающей способности (КВС)
Взвешивание после откручивания на центрифуге в течение

40 мин со скоростью вращения 5000 об/мин

Насыщенность – доля порового пространства, занимаемого конкретным флюидом
sв = Vв / Vпор, sн = Vн / Vпор, sг = Vг / Vпор
где: s – насыщенность, Vпор –объем пор, Vв, Vн, Vг – объемы, занимаемые водой, нефтью, газом соответственно.
sв + sн + sг = 1,
Для двухфазных систем (вода-нефть или вода-газ):
s = sв, 1 - s = sн


После формирования коллектора наряду с углеводородами содержат и некоторое количество воды (связанная вода).
Для определения количества углеводородов в коллекторах необходимо знать начальные насыщенности водой, нефтью и газом.


Слайд 16Pп – параметр пористости,
Fа – эффективная площадь поровых каналов в поперечном

сечении образца, м2
Lа – путь который, проходит ион при своем движении в поровых каналах, м
Pн – параметр насыщения,
Fн – эффективная площадь поровых каналов в поперечном сечении частично насыщенного образца, м2
Lн – путь который, проходит ион при своем движении в частично насыщенных водой поровых каналах, м,
τ – извилистость поровых каналов.

Электропроводность насыщенных пород

Электрические свойства пород зависят от геометрии порового пространства и свойств жидкостей.
Нефть, газ, дистиллированная вода, порода (за исключением некоторых глинистых минералов) не проводят электрический ток.
Проводником является минерализованная, вода при этом удельное электрическое сопротивление воды зависит от степени минерализации и термобапрических условий

δ – удельное электрическое сопротивление
R – сопротивление
F - площадь поперечного сечения проводника
L – длина проводника


Слайд 17Зависимости параметра пористости Рп от величины открытой пористости Кп (а) и

параметра насыщения Рн от водонасыщенности Кв (б)для пород пластов группы БС Фёдоровского месторождения

Параметр пористости и параметр насыщения


Слайд 18Капиллярное давление.
Вода
Нефть
Pводы
Pнефти

Руровень св.воды
rкапилляра
h
В ПОРИСТОЙ СРЕДЕ СМАЧИВАЮЩАЯ ФАЗА НАХОДИТСЯ ПОД МЕНЬШИМ ДАВЛЕНИЕМ,

ЧЕМ НЕСМАЧИВАЮЩАЯ

Слайд 19Силы межфазного натяжения
Возникают на границе раздела между жидкостями или жидкостью и

газом.


СВОБОДНАЯ ПОВЕРХНОСТНАЯ ЭНЕРГИЯ - РАБОТА, НЕОБХОДИМАЯ ДЛЯ ОБРАЗОВАНИЯ ЕДИНИЦЫ ПЛОЩАДИ НОВОЙ ПОВЕРХНОСТИ

ПОВЕРХНОСТНОЕ НАТЯЖЕНИЕ — ЭТО СИЛА НА ЕДИНИЦУ ДЛИНЫ, НЕОБХОДИМАЯ ДЛЯ ОБРАЗОВАНИЯ НОВОЙ ПОВЕРХНОСТИ, ВЫРАЖАЕМАЯ В Н/м И ЧИСЛЕННО РАВНАЯ ВЕЛИЧИНЕ ПОВЕРХНОСТНОЙ ЭНЕРГИИ В Дж/м2

Силы на границах фаз несбалансированны

“ФАЗА” — ЭТО “ОПРЕДЕЛЕННАЯ ЧАСТЬ СИСТЕМЫ, КОТОРАЯ ЯВЛЯЕТСЯ ГОМОГЕННОЙ И ФИЗИЧЕСКИ ОТДЕЛЕНА ОТ ДРУГИХ ФАЗ ОТЧЕТЛИВЫМИ ГРАНИЦАМИ”.


Слайд 20Смачиваемость
Смачиваемость - это способность одного флюида распространяться по поверхности твердого тела

в присутствии другого флюида. Флюиды несмешивающиеся
Смачиваемость характеризует взаимодействие между флюидами и твердым телом
Контактный угол θ.


Уравнение Юнга



Слайд 21Смачиваемость
Флюид В
(газ)
Флюид В
(жидкость)
Флюид В
(газ)
Флюид В
(газ)
Флюид А
(вода)
Флюид А

Флюид А
(ртуть)

Твердое тело
Твердое тело
Твердое тело
Смачивается

водой
Поверхность гидрофильная
(900>θ>00)

Смачивается обеими жидкостями
(псевдосмачивание)
(θ=900)

Не смачивается водой
Поверхность гидрофобная
(θ>900)

Полное смачивание (θ=00)


Слайд 22Для чего нужна информация о капиллярном давление?
Определение начальной насыщенности пласта
Расчет объемов

подвижной нефти при использовании воды в качестве вытесняющего агента
Входные данные для программ по гидродинамическому моделированию разработки месторождений

Слайд 23Метод центрифугирования
1 – металлическая чаша;
2 – кольцо из губчатой резины;
3 –

стальное кольцо;
4 – вал;
5 –шариковый подшипник;
6 – универсальный шарнир;
7 – кожух ротора;
8 – кернодержатель;
9 – пробирка;
10 – стробоскопическая лампа;
11 – контактор;
12 – окошко;
13 – генератор постоянного тока;
14 – электродвигатель переменного тока

Нет однозначной связи давления, необходимого для моделирования остаточной водонасыщенности, с фильтрационно-емкостными свойствами образца и техническими параметрами центрифуги. Поэтому существует несколько формул, определяющих эту связь


Слайд 24Метод полупроницаемой мембраны
1 – образцы кернов;
2 – пористая перегородка;
3 – стойки

из люцита;
4 – сжатый воздух;
5 – редуктор;
6 – ртутный манометр.

Слайд 25Дренирование
Пропитка
Swi
Sor
Sw
Pd






0
0.5
1.0
Modified from NExT, 1999, after …

Дренирование
Насыщенность несмачивающей фазы возрастает
Пропитка
Насыщенность смачивающей фазы

возрастает


Безразмерное капиллярное давление - Функция Леверетта
Предположение – одинаковая кривизна в любой точке порового пространства


Слайд 26Специальные лабораторные исследования
Проводятся в условиях, моделирующих пластовые

Современные требования к проектным документам разработки нефтегазовых месторождений, предусматривают развитие и внедрение процессов геологического, гидродинамического моделирования на всех стадиях нефтедобычи.
Повышаются требования к качеству проектной документации, обоснованности исходных данных для построения фильтрационных моделей.
Одни из первых в этом списке - коэффициент вытеснения (Квыт) и остаточная нефтенасыщенность (Кон).
Основным методом определения величины коэффициента вытеснения (остаточной нефтенасыщенности) является метод лабораторного моделирования процесса заводнения на образцах керна с соблюдением пластовых условий в соответствии с отраслевым стандартом ОСТ-39-195-86
Вытеснение нефти водой на керне –позволяет оценить извлекаемые объемы нефти и если рассматривать более полно, то и процессы, протекающие при извлечении нефти в пласте, такие как:
скорости вытеснения,
градиенты давления при вытеснении,
фазовые проницаемости.
Кроме того, к специальным исследованиям относят:
моделирование методов воздействия на призабойную зону пласта и методов увеличения нефтеотдачи пластов в лабораторных условиях,
определение упругих и прочностных свойств горных пород


Слайд 27Проведение экспериментов по вытеснению нефти водой
Эксперименты по

определению коэффициента вытеснения нефти водой, определению относительных фазовых проницаемостей (т.е. экспериментов по оценке фильтрационных свойств породы) должны проводиться при пластовых температурах, а последовательность подготовки эксперимента должна предусматривать создание остаточной водонасыщенности, затем насыщение образца керосином, который в свою очередь заменяется моделью нефти.
Наиболее правильным является вариант, когда остаточная водонасыщенность (sост ) создается с помощью капилляриметра или ультрацентрифуги. В этом случае достигаются значения sост , соответствующие зоне предельного нефтенасыщения.
После прокачки 3-4 поровых объемов нефти образец необходимо выдержать не менее суток при температуре на 200 выше пластовой. Выдержка образцов при повышенной температуре обеспечивает растворение возможно выпавшей твердой фазы (парафины, асфальтены) при фильтрации модели нефти через пористую среду.

По ОСТу - Линейная скорость закачки воды должна
быть 1м/сут, что в среднем соответствует скорости
перемещения границы раздела вода – нефть
большинства разрабатываемых месторождений
Зап.Сибири.
По ОСТам и СТП фильтрация вытесняющей жидкости
проводится непрерывно до полного обводнения
выходящей жидкости. Затем объемную скорость
увеличивают в 10 раз и прокачивают еще от двух
до десяти поровых объемов воды.













Насосы

НЕФТЬ

ВОДА

Сепаратор

Дифференциальный манометр

Кернодержатель










Печь





Слайд 28Коэффициент остаточной нефтенасыщенности
определяется ретортным способом или в аппаратах Закса и

контролируется методом материального баланса, который базируется на точных замерах объемов, закачиваемых насосами, и высокоточных замерах ультразвуковыми сепараторами, измеряющими объемы вышедших жидкостей.

CFS-830

FFES-655


Слайд 29Прямые методы измерения водонасыщенности
Ретортный способ







Отвод воды

Подача воды

Холодильник
Образец
керна
Нагревательный элемент

500-600 °С

Градуированный цилиндр

«+»
Быстрота измерения
Прямые

измерения как водо- так и нефтенасыщенности
Приемлемая точность
«-» Высокие температуры
Образец не пригоден к другим исследованиям
Вода кристаллизованная в глинах может испаряться. Необходимы методы учета кристаллизованной воды
Коксование нефти

Аппарат Закса

«+»
Точное измерение водонасыщенности
Образец остается целым
«-»
Медленный (до нескольких дней)
Объем нефти определяется косвенно


Слайд 30Многофазное течение в пластах
В общем пласты содержат 2 или 3 флюида
Для

расчетов многофазных систем введено понятие фазовой (эффективной) и относительной проницаемости

Абсолютная проницаемость пористой среды для однородной фазы, полностью насыщающей поровое пространство, является характеристикой самой породы. При этом следует сделать допущение – жидкость не взаимодействует с пористой средой.
При двух- или трехфазном течении проницаемость можно использовать относительно каждой фазы в отдельности. При этом проницаемость для каждой фазы зависит от ее насыщенности.
Проницаемость фазовая (эффективная) – проницаемость пористой среды для данного газа или жидкости при одновременном наличии в порах другой фазы или системы..
Относительная проницаемость определяется отношением фазовой проницаемости к абсолютной проницаемости по какой либо из жидкостей или по газу.

i = н, в, г

Qi – объемный расход фазы, F – площадь поперечного сечения, ΔPi – перепад давление в фазе i,
μi – вязкость флюида фазы i, L – длина пористой среды

Понятие относительных фазовых проницаемостей (ОФП) было введено Виковым и Ботсетом (Wickoff R.D., Botset H.C., 1936). Они показали, что закон Дарси справедлив для каждой фазы, если в уравнении использовать значения фазовых проницаемостей.


Слайд 31Типичный вид кривых относительной проницаемости в двухфазной системе вода-нефть
0.40
0
0.20
0.40
0
1.00
0.60
0.20
0.80
Водонасыщенность
Относительная проницаемость
1.00
0.60
0.80


ОФП вода
ОФП

нефть

Область двухфазного течения

Начальная нефтенасыщенность
sнн=1-sост=1-0,2=0,8


Остаточная нефтенасыщенность
sон=1-sкон=1-0,8=0,2

Kмах н*

Kмах в*




Нефть Вода + нефть Вода

Нефть


Вода


обусловлен природой поверхностных и межфазных явлений



остаточная вода
Кjв = 0.2

относительная фазовая проницаемость зависит от насыщенности – чем больше насыщенность данным флюидом, тем больше относительная фазовая проницаемость


Н+В

В+Н


Слайд 32 Фазовые проницаемости зависят от геометрии порового пространства, характеристики смачиваемости

поверхности пор и физико–химических свойств флюидов. Также на значения фазовых проницаемостей влияет скорость фильтрации и направление изменения насыщенности.
Для гидрофобных сред характерно смещение кривых ОФП влево, точка пересечения соответствует водонасыщенности менее 50 % и высокое значение проницаемости для воды в конечной точке. У гидрофильных пород кривые смещены вправо, точка пересечения выше 50 % водонасыщенности и низкое значение Квно. Тип жидкости влияет на форму кривых и величину Кно, и при росте скорости фильтрации фазовые проницаемости возрастают.

Диаграммы ОФП для гидрофобного известняка (1) и
гидрофильного песчаника (2)

Диаграммы ОФП для одного и того же образца для систем нефть-вода и керосин-вода

Диаграммы ОФП для одного и того же образца при разных скоростях фильтрации


Слайд 33 Составные образцы используются для повышения точности замеров, за счет

увеличения измеряемых объемов жидкостей и уменьшения влияния концевых эффектов.


Компоновка составного образца

Проявляются КЭ в повышенной насыщенности смачивающей фазой на выходной части образца (такой же эффект отмечается в призабойной зоне добывающих скважин) и пониженных величинах насыщенности смачивающей фазой на входе.
Это означает, что разным участкам образца соответствуют разные значения ФП для нефти и воды, т.к. они прямо зависят от насыщенности.
Концевые эффекты существуют всегда при двух- и трехфазном течении, и зона его распространения зависит от скорости течения (суммарного расхода) жидкостей. Чем выше скорость, тем зона КЭ меньше.

Концевые эффекты (КЭ) обусловлены переходом фильтрации из свободного пространства в подводящих трубках (в них нет разного капиллярного давления ) к пористой среде , где имеется разность капиллярных давлений в нефтяной и водной фазах.

Распределение водонасыщенности по длине образца


Слайд 34Для уменьшения влияния концевого эффекта на замеры ФП можно использовать следующим

приемы:
увеличение скорости фильтрации (не должна превышать 2 м/сут);

увеличение длины образца, в этом случае зона проявления КЭ становится незначительной по сравнению с общей длиной образца;
Поскольку длина высверливаемых параллельно напластованию образцов ограничена диаметром керна (100 мм), то была предложена схема проведения экспериментов на составных образцах, что позволяет увеличить общую длину образца. Единичные образцы для составного образца подбираются таким образом, чтобы средняя проницаемость сборки соответствовала средней проницаемости пласта:

















замер перепада давления и насыщенности на серединной части образца.



Компоновка составного образца

В манжету образцы монтируются по убывающей проницаемости, т.е. входной цилиндр имеет самую большую проницаемость, а выходной – самую низкую. При компоновке составного образца проницаемость отдельных цилиндров не должна отличаться от средней проницаемости сборки более чем на 50%.
Торцы цилиндров должны быть строго параллельны, в противном случае каждый цилиндр притирается вручную с каждым соседним цилиндром. Между каждым единичным образцом прокладывается слой фильтровальной бумаги для обеспечения капиллярного контакта.
На входе и выходе кроме фильтровальной бумаги обязательно устанавливаются
«звездочки» (шайбы с фигурными канавками или сетки из нержавеющей стали) для
обеспечения равномерного распределения жидкостей на входном и выходном торцах.


Слайд 35Подготовка моделей рабочих жидкостей
Модель нефти
Предпочтительнее в экспериментах по определению

коэффициента вытеснения (Квыт ) и ОФП в качестве модели нефти использовать комбинированную пробу нефти, особенно при высоких значениях газового фактора. Однако при использовании комбинированной пробы увеличивается время проведения эксперимента и требуются специальные контейнеры высокого давления. Поэтому в качестве модели чаще используют изовискозные модели дегазированной нефти.
Изовискозная модель приготовляется из дегазированной нефти изучаемого пласта понижением вязкости до пластовых значений за счет добавления растворителя.
В качестве растворителя используются: керосин, индивидуальные жидкие углеводороды С8 – С12, петролейный эфир. Количество растворителя не должно превышать 30% от объема модели. Поэтому, если 30% керосина не снижают вязкость до нужной величины, выбирается другой растворитель. При этом существует опасность выпадения твердой фазы из нефти при использовании сильных растворителей. Керосин перед использованием должен обязательно очищаться аналогично как и при определении пористости.

В любом случае при разведении нефти необходимо профильтровать модель нефти через фильтровальную бумагу для удаления твердой фазы и только после этого измерять вязкость модели нефти.
Особое внимание необходимо уделять условиям отбора, транспортировки и хранения дегазированной нефти. Ее нельзя охлаждать ниже 15 0С, недопускается попадание солнечных лучей и контакт с кислородом воздуха.

Модель воды
Желательно делать шестикомпонентную модель воды, но чаще используются растворы NaCl с минерализацией равной пластовой. Такой подход допускается, если изучаемая система (порода-коллектор+нефть+ вода) хорошо известна. Если же исследуется совершенно новый объект – нужно делать шестикомпонентную модель воды.

Модель газа
При определении ОФП для нефти и газа, Квыт нефти газом необходимо использовать углеводородный газ индивидуального состава. При определении ОФП методом стационарной фильтрации допускается использовать метан и даже азот. Но в любом случае нефть должна быть предварительно моделью газа для исключения массообмена при совместном течении.


Слайд 36После насыщения образца нефтью, которое фиксируется по стабилизации перепада давления измеряется

фазовая проницаемость для нефти при остаточной водонасыщенности, необходимо поднять температуру кернодержателя на 20 0С выше пластовой (рабочей) температуры и выдержать его в таких условиях не менее 24 часов. Это необходимо для восстановления естественной характеристики смачиваемости и полного растворения твердой фазы в нефти.

При определении насыщенности рентгеновским методом требуется сканирование сухого и полностью водонасыщенного образца. В этом случае остаточная водонасыщенность создается методом вытеснения.
Вытесняя воду из образца моделью нефти, достичь значений кво , соответствующих пластовым, невозможно.
В этом случае остаточная водонасыщенность всегда на 10 - 15% выше значений остаточной водонасыщенности, характерной для зоны предельного нефтенасыщения и рассчитывать квыт по лабораторным значениям кво некорректно.
Для приближения к нужным значениям кво необходимо на заключительной стадии вытеснения воды из составного образца кратно увеличивать скорость вытеснения (расход), или проводить вытеснение высоковязким маслом с последующим переходом на модель нефти.

Особенности проведения экспериментов по определению ОФП

Непосредственно эксперимент по определению ОФП заключается в совместной фильтрации нефти и воды при различных соотношениях в потоке и постоянном суммарном расходе.
Режим №1 – фильтрация нефти (100% в потоке) при кво.
Именно к величине проницаемости для нефти при остаточной водонасыщенности следует относить значения фазовых проницаемостей при расчете ОФП.
На следующих режимах доля воды в потоке ступенчато увеличивается и на последнем режиме фильтруется только вода (последний режим 100% воды в потоке).
Рекомендуемые соотношения нефти и воды в потоке:
100:0 90:10 75:25 50:50 25:75 10:90 0:100
Таким образом, получаем на диаграмме по 7 точек для воды и нефти.
Количество режимов и соотношения нефти и воды в потоке могут варьироваться, но их должно быть не менее 5.
Cуммарный расход (Q) нефти и воды на всех режимах должен оставаться постоянным.


Слайд 37
,
На каждом режиме фильтрация производится до достижения

установившегося (стационарного) течения, которое фиксируется по стабилизации замеров насыщенности и перепада давления.
Для достижения стационарного состояния обычно требуется прокачать 2-3 Vпор, при этом для сокращения времени эксперимента допускается первый объем пор с новым соотношением фаз в потоке прокачивать при повышенной скорости.
Фиксация стационарного состояния имеет важное значение, поскольку искусственно затягиваются эксперименты, что приводит к снижению производительности лабораторного оборудования.

Определение ОФП

Измерение перепада давления имеет важное значение, поскольку точность замера ΔР впрямую связана с точностью расчета проницаемости по закону Дарси.
Наиболее правильно измерение перепада давления проводить на серединной части составного образца, для исключения влияния концевого эффекта.
Используемые в некоторых установках гидравлические схемы устроены так, что перепад давления измеряется в точках, вынесенных за кернодержатель.

В этом случае могут быть значительные искажения результатов:
за счет концевых эффектов формируются зоны измененной насыщенности, градиент давления в которых отличается от основной части образца.
во время эксперимента происходит загрязнение входного торца, что приводит к увеличению общего перепада давления не связанному с изменением режима фильтрации.
при замерах ΔР в трубках за пределами кернодержателя неизвестно какая фаза находится в трубках, а следовательно могут быть ошибки на величину капиллярного давления.


Слайд 38 Существуют прямые и косвенные методы определения насыщенности.
Прямые методы –

ретортный и аппарат Закса.
Прямые методы можно использовать только в конце эксперимента по фильтрации.
Для определения текущих значений насыщенности используются косвенные методы, при которых измеряется величина, функционально связанная с количеством жидкости или газа в поровом пространстве. Для всех косвенных методов необходима калибровка с целью установления функциональной связи между измеряемым параметром и насыщенностью.
Из всего разнообразия в современных установках по определению ОФП используются рентгеновский метод, метод материального баланса и электрометрический.
Электрометрический метод (по электрическому сопротивлению) - измеряется параметр насыщения

Недостаток: в системе нефть-вода по мере проведения эксперимента происходит неконтролируемое изменение (загрязнение) контакта электрода с породой, значение переходного сопротивления растет и становится сопоставимым с величиной сопротивления образца между электродами. И даже использование переменного тока (1кГц) не позволяет исключить влияние этого эффекта.

Применение метода материального баланса базируется на точных замерах объемов, закачиваемых насосами, и высокоточных замерах ультразвуковыми сепараторами, измеряющими объемы вышедших жидкостей.
Сложности (и соответственно неточности измерений) связаны с необходимостью приводить объемы к одной температуре (если температура насосов, кернодержателя и сепаратора разные). Также для повышения точности требуется минимизация «мертвых» объемов подводящих и отводящих трубок.

Рентгеновский метод определения насыщенности основан на явлении ослабления рентгеновского излучения
Основной недостаток – необходимость добавления «меток» в водную или нефтяную фазу, которые изменяют свойства фаз иногда существенно, в частности минерализацию водной фазы.
Поэтому задачей для экспериментаторов является правильное определение помечаемой фазы и необходимой концентрации «метки».

Определение насыщенности

Значения водонасыщенности (остаточной нефтенасыщенности), полученные прямым методом в аппаратах Закса, является определяющим для контроля величин насыщенности, измеренных косвенным методом во время эксперимента.


Слайд 39Проницаемость нефтяного пласта для нефти в зонах предельного насыщения, где остаточная

вода перестает быть непрерывной фазой и не может фильтроваться, равна проницаемости этого же пласта при 100% насыщении водой, минерализация которой аналогична пластовой.
Поэтому для получения ОФП все полученные экспериментальные значения нужно относить к проницаемости для нефти при остаточной водонасыщенности.

Если остаточная вода создана предварительно на полупроницаемой мембране или с помощью ультрацентрифуги, то по этому значению sост и значению остаточной нефтенасыщенности, полученному после опыта ретортным методом или по Заксу.
Если остаточная вода создавалась в составном образце методом вытеснения, то это значение sост для расчета использовать некорректно.

В этом случае в формулу расчета Квыт нужно подставлять значение sост , полученное на образцах, из которых скомпонован составной образец, или на образцах, проницаемость которых соответствует средней проницаемости составного образца.


Слайд 40β = m βП + βT
где β,

βП , βT - коэффициенты сжимаемости породы, пор и твердой фазы.
m – открытая пористость коллектора
Рэф – разница между горным и поровым давлениями.

Cжимаемость


Слайд 42

m – пористость, доли ед.
Кпр – проницаемость, мД
Н – глубина залегания,

м
βст – коэффициент статической сжимаемости (коэффициент сжимаемости пор), 1/ГПа
βд - коэффициент динамической сжимаемости (коэффициент сжимаемости скелета), 1/ГПа


Слайд 43Распределение сжимаемостей, полученные разными способами по глубине залегания


Слайд 44Методики проведения экспериментов
AutoLab1500
Динамический (косвенный)


l - длина образца; tp , ts - время прохождения импульсов, мкс; tpo , tso - аппаратурная задержка, мкс.

Зная скорости распространения продольной и поперечной волн можно вычислить динамический модуль Юнга и динамический коэффициент Пуассона

модуль Юнга
модуль сдвига
коэффициент Пуассона
коэффициент объемного сжатия


Слайд 45


С помощью датчиков системы и экстензометра регистрируются нагрузка на образец,

изменение диаметра, изменение расстояния между ножами для продольной деформации.

Из полученных данных рассчитываются статический модуль Юнга и статический коэффициент Пуассона:

Статический метод

Напряжение, вызываемое в образце действующей силой

Упругая деформация ,вызванная напряжением

Напряжение, вызываемое в образце действующей силой


Слайд 47Сравнительный анализ упругих свойств образцов баженовской свиты определенных
Динамическим и статическим

(одноосное нагружение) методами

Значения коэффициента Пуассона, определенные динамическим методом
среднем значении 0,19 меньше в 1,5 – 2 раза чем коэффициента Пуассона, определенные статическим методом
среднем значении 0,31.

Значения модуля Юнга, определенные динамическим методом в 3-8 раз больше, чем значения того же модуля, определяемого статическим методом.


Обратная связь

Если не удалось найти и скачать презентацию, Вы можете заказать его на нашем сайте. Мы постараемся найти нужный Вам материал и отправим по электронной почте. Не стесняйтесь обращаться к нам, если у вас возникли вопросы или пожелания:

Email: Нажмите что бы посмотреть 

Что такое ThePresentation.ru?

Это сайт презентаций, докладов, проектов, шаблонов в формате PowerPoint. Мы помогаем школьникам, студентам, учителям, преподавателям хранить и обмениваться учебными материалами с другими пользователями.


Для правообладателей

Яндекс.Метрика