ДК составного сечения. Изгибаемые и сжатые элементы презентация

Слайд 1ДК составного сечения


Слайд 2Изгибаемые элементы


Слайд 6Расчёт на изгиб:
– по прочности
– по деформациям
– количество связей:
по расчёту


на сдвигающее усилие

Слайд 7Сдвигающее усилие Т


Слайд 8Сдвигающее усилие Т


Слайд 9Сдвигающее усилие Т


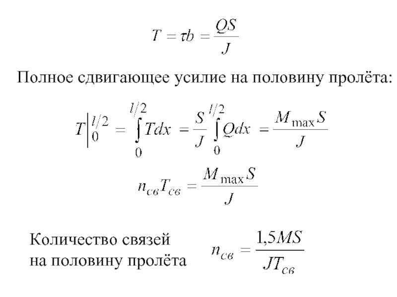
Слайд 10Количество связей
на половину пролёта
Полное сдвигающее усилие на половину пролёта:


Слайд 11Сжатые элементы


Слайд 13Сжато-изгибаемые элементы


Обратная связь

Если не удалось найти и скачать презентацию, Вы можете заказать его на нашем сайте. Мы постараемся найти нужный Вам материал и отправим по электронной почте. Не стесняйтесь обращаться к нам, если у вас возникли вопросы или пожелания:

Email: Нажмите что бы посмотреть 

Что такое ThePresentation.ru?

Это сайт презентаций, докладов, проектов, шаблонов в формате PowerPoint. Мы помогаем школьникам, студентам, учителям, преподавателям хранить и обмениваться учебными материалами с другими пользователями.


Для правообладателей

Яндекс.Метрика