Основная (каноническая) задача линейного программирования (ОЗЛП) презентация

Слайд 1Основная (каноническая) задача линейного программирования (ОЗЛП)
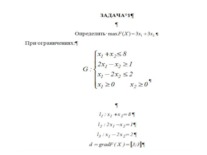
Определить

, (1)
где
, (2)


; ;

.




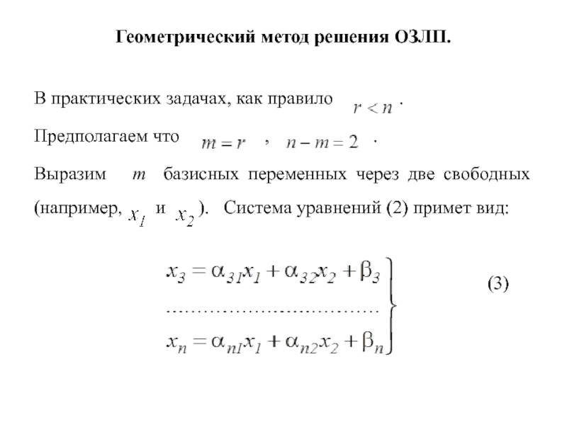
Слайд 2 Геометрический метод решения ОЗЛП.
В практических задачах, как правило

.
Предполагаем что , .
Выразим m базисных переменных через две свободных (например, и ). Система уравнений (2) примет вид:

(3)


Слайд 3
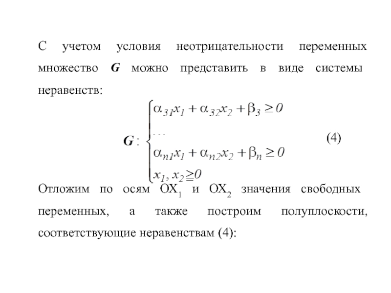
С учетом условия неотрицательности переменных множество G можно представить в виде

системы неравенств:

(4)


Отложим по осям ОХ1 и ОХ2 значения свободных переменных, а также построим полуплоскости, соответствующие неравенствам (4):


Слайд 5
Утверждение. ОДР, если она существует, всегда является выпуклым множеством, имеющим форму

многоугольника.
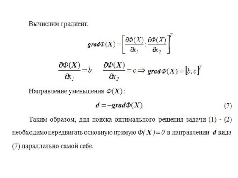
Поиск оптимального решения.
Подставим соотношение (3) в (1).
Получим: . (5)
Будем рассматривать целевую функцию в виде:
, (6)
т.к. параметр a не влияет на оптимальное решение .


Слайд 6
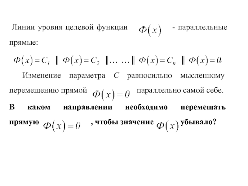
Линии уровня целевой функции

- параллельные прямые:
,
Изменение параметра C равносильно мысленному перемещению прямой параллельно самой себе.
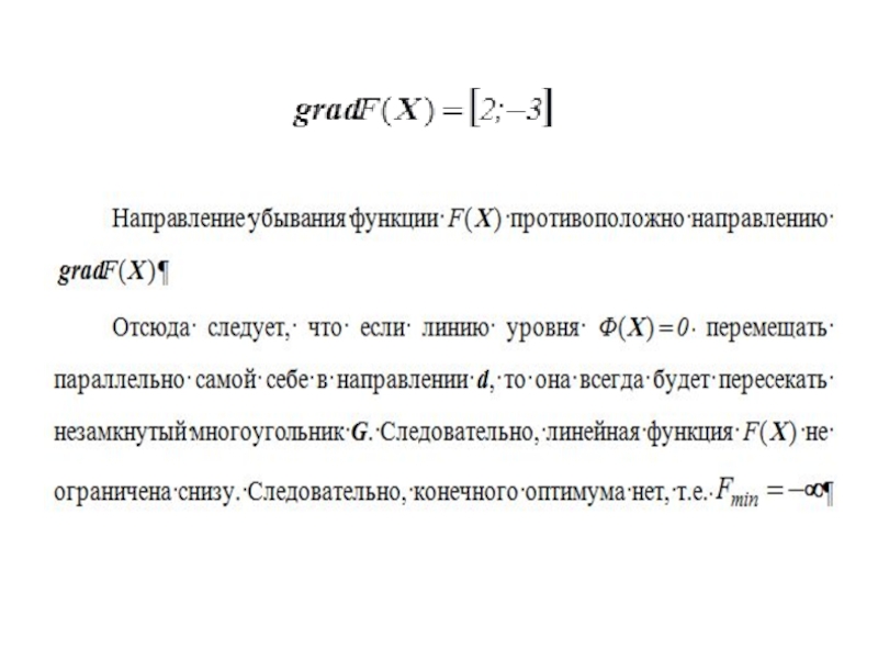
В каком направлении необходимо перемещать прямую , чтобы значение убывало?

Слайд 11Замечание: ОДР может быть неограниченным (незамкнутым) множеством. В этом случае возможна

ситуация, когда ОЗЛП не имеет конечного решения, т.е.

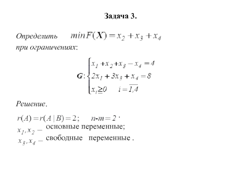
Слайд 22Задача 3.
Определить


при ограничениях:




Решение.
.
основные переменные;
свободные переменные .




Слайд 23
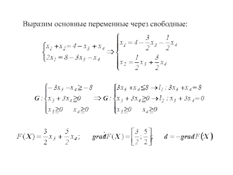
Выразим основные переменные через свободные:









; .

Слайд 24
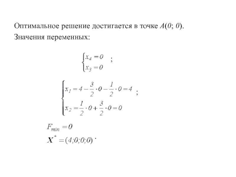
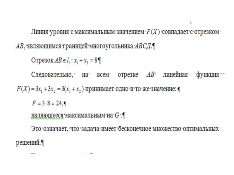
Оптимальное решение достигается в точке А(0; 0).
Значения переменных:

;


;



.


Обратная связь

Если не удалось найти и скачать презентацию, Вы можете заказать его на нашем сайте. Мы постараемся найти нужный Вам материал и отправим по электронной почте. Не стесняйтесь обращаться к нам, если у вас возникли вопросы или пожелания:

Email: Нажмите что бы посмотреть 

Что такое ThePresentation.ru?

Это сайт презентаций, докладов, проектов, шаблонов в формате PowerPoint. Мы помогаем школьникам, студентам, учителям, преподавателям хранить и обмениваться учебными материалами с другими пользователями.


Для правообладателей

Яндекс.Метрика