Законы постоянного тока. презентация

Содержание

Слайд 1Законы постоянного тока.
Электрический ток. Сила тока.
Условия, необходимые для существования электрического

тока.

Слайд 2Всем вам хорошо известно словосочетание «электрический ток», но чаще мы используем

слово «электричество».
Эти понятия давно и прочно вошли в нашу жизнь, что мы даже не задумываемся над их значением. Так что же они означают?

Слайд 3Электрический ток…
Слово «ток», что означает?

Движение!

А значит – «электрический ток», это

движение заряженных частиц. Именно это явление мы с вами и будем изучать на следующих уроках.

Слайд 4Рассмотрим наиболее простой случай направленного движения заряженных частиц – постоянный электрический

ток.
Для возникновения и существования постоянного электрического тока в веществе необходимо наличие свободных заряженных частиц. При движении которых в проводнике происходит перенос электрического заряда с одного места в другое.

Слайд 5Однако если заряженные частицы совершают беспорядочное тепловое движение, как например, свободные

электроны в металле, то переноса заряда не происходит, а значит нет и электрического тока.



Слайд 6Электрический ток возникает лишь при упорядоченном (направленном) движении заряженных частиц (электронов

или ионов).



.

Слайд 7Как заставить заряженные частицы двигаться упорядоченно?

Нужна сила, действующая на них

в определенном направлении.
Как только эта сила перестает действовать, то упорядоченное движение частиц прекратится.

Слайд 8Так откуда берется такая сила?
Мы говорили что,
на заряженные
частицы

действует
кулоновская сила
F=q•E.,
которая
непосредственно
связана
с электрическим полем.

Слайд 9Обычно именно электрическое поле внутри проводника служит причиной, вызывающей и поддерживающей

упорядоченное движение заряженных частиц. Если внутри проводника имеется электрическое поле, то между концами проводника существует разность потенциалов. Когда разность потенциалов не меняется во времени, в проводнике устанавливается постоянный электрический ток.


Слайд 10Значит, кроме заряженных частиц для существования электрического тока необходимо наличие электрического

поля.

Слайд 11Таким образом, мы с вами установили два условия существования электрического тока:
наличие

свободных зарядов.
наличие электрического поля.

Слайд 12ЭЛЕКТРИЧЕСКИЙ ТОК — направленное упорядоченное движение заряженных частиц (электронов, ионов и

др.).



Условно за направление
электрического тока
принимается направление
движения положительных зарядов.


Слайд 13Действие тока.
Движение частиц в проводнике мы непосредственно не видим. О наличии

электрического тока приходится судить по тем действиям или явлениям, которые его сопровождают.

Слайд 14Действие тока.
Тепловое действие
электрического тока.



Проводник, по которому течет ток, нагревается (светится электрическая лампочка накаливания);


Слайд 15Действие тока.
Магнитное действие электрического тока.


Проводник с током притягивает или намагничивает тела

(поворачивается перпендикулярно к проводу с током магнитная стрелка).

Слайд 16Действие тока.
Химическое действие электрического тока.

Электрический ток может изменять химический состав

проводника, например, выделять его химические составные части (выделяются водород и кислород из подкисленной воды, налитой в U-образный стеклянный сосуд).

Слайд 17Сила тока.
СИЛА ТОКА — скалярная физическая величина, применяемая для описания электрического

тока и равная отношению абсолютного значения заряда, который проходит через поперечное сечение проводника за малый промежуток времени, к этому промежутку времени.


I=Δq/Δt

Единица силы тока в СИ — ампер (А).
1А=1Кл/1с


Слайд 18Сила тока.
Обратите внимание: если сила тока со временем не меняется, то

ток называют постоянным.
Сила тока может быть положительной величиной (I>0), если направление тока совпадает с условно выбранным положительным направлением вдоль проводника. В противном случае I<0

Слайд 19Амперметры


Слайд 20Связь силы тока со скоростью направленного движения частиц.
Пусть цилиндрический проводник имеет

поперечное сечение S. За положительное направление в проводнике примем направление слева направо. Заряд каждой частицы будем считать равным q0 . В объеме проводника, ограниченном поперечными сечениями 1 и 2 с расстоянием ∆L между ними, содержится частиц N=n·S·∆L, где n – концентрация частиц.

Слайд 21Связь силы тока со скоростью направленного движения частиц.
Их общий заряд в

выбранном объеме q=q0·n·S·∆L. Если частицы движутся слева направо со средней скоростью v, то за время ∆t=∆L/v все частицы, заключенные в рассматриваемом объеме, пройдут через поперечное сечение 2. Поэтому сила тока равна:



I= q0·n·S·v


Слайд 22Скорость упорядоченного движения электронов в проводнике.
Используя эту формулу, попробуем определить скорость

упорядоченного движения электронов в проводнике.
где e – модуль заряда электрона.




V=I/(e·n·S)


Слайд 23Скорость упорядоченного движения электронов в проводнике.
Пусть сила тока I=1А, площадь поперечного

сечения проводника S= 10-6 м2 , для меди концентрация
n=8,5 · 1028 м-3 .
Следовательно,V=
=1/(1,6·10-19· 8,5·1028·10-6)= =7·10-5 м/с
Как мы видим, скорость упорядоченного движения электронов в проводнике мала.

Слайд 25Надо различать
Скорость, которую мы для краткости называем «скоростью тока»,— это скорость

распространения вдоль проводника изменений электрического поля, а не скорость движения в нем носителей заряда.

Слайд 26Что узнали сегодня на уроке.
Что такое электрический ток;
Условия, необходимые для существования

электрического тока;
Количественную характеристику электрического тока.

Слайд 27Решение типовых задач
1. Плитка включена в осветительную сеть. Какое количество электричества

протекает через нее за 10 минут, если сила тока в подводящем шнуре равна 5А?
Решение:Время в системе СИ 10минут = 600с
I=q/t =>
q=I•t=5А•600с=3000Кл

Слайд 282. Сколько электронов проходит через спираль лампы накаливания за 1с при

силе тока в лампе1,6А?

Решение:Заряд электрона равен e=1,6 •10-19 Кл,
q=I•t , N=q/e.
Отсюда следует
N= I•t / e=1,6А•1с/1,6 • 10-19 Кл= 1019

Слайд 293. По проводнику в течение года протекает ток силой 1 А.

Найдите массу электронов, прошедших за этот промежуток времени сквозь поперечное сечение проводника. Отношение заряда электрона к его массе e/m=1,76 • 10+11 Кл/кг.

Решение: М= N• me . Используя формулу N= I•t /e (смотри предыдущую задачу). Получаем, что масса равна
М= me •I•t /e =1А•365•24•60•60с/1,76 • 10+11 Кл/кг =1,8•10-4 кг.

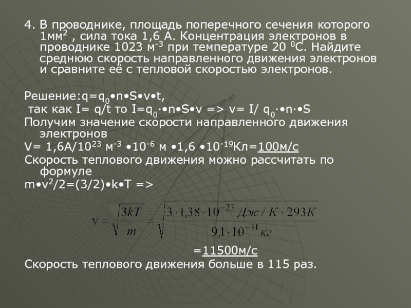
Слайд 304. В проводнике, площадь поперечного сечения которого 1мм2 , сила тока

1,6 А. Концентрация электронов в проводнике 1023 м-3 при температуре 20 0С. Найдите среднюю скорость направленного движения электронов и сравните её с тепловой скоростью электронов.

Решение:q=q0•n•S•v•t,
так как I= q/t то I=q0·•n•S•v => v= I/ q0·•n·•S
Получим значение скорости направленного движения электронов
V= 1,6А/1023 м-3 •10-6 м •1,6 •10-19Кл=100м/с
Скорость теплового движения можно рассчитать по формуле
m•v2/2=(3/2)•k•T =>




=11500м/с
Скорость теплового движения больше в 115 раз.



Слайд 31Домашние задание.
В.А.Касьянов. Физика. 11 класс.
§1,2, задачи §29(1-5)


Слайд 32Спасибо за внимание. Желаем успеха в самостоятельных упражнениях на эту тему!


Обратная связь

Если не удалось найти и скачать презентацию, Вы можете заказать его на нашем сайте. Мы постараемся найти нужный Вам материал и отправим по электронной почте. Не стесняйтесь обращаться к нам, если у вас возникли вопросы или пожелания:

Email: Нажмите что бы посмотреть 

Что такое ThePresentation.ru?

Это сайт презентаций, докладов, проектов, шаблонов в формате PowerPoint. Мы помогаем школьникам, студентам, учителям, преподавателям хранить и обмениваться учебными материалами с другими пользователями.


Для правообладателей

Яндекс.Метрика