Усилительные каскады на биполярных транзисторах презентация

Содержание

Слайд 1Лекция 4-5
УСИЛИТЕЛЬНЫЕ КАСКАДЫ НА БИПОЛЯРНЫХ ТРАНЗИСТОРАХ


Слайд 2Усилитель – это устройство, увеличивающее мощность входного сигнала за счет энергии

источника питания, т.е. усилитель всегда лишь управляет передачей энергии к нагрузке.
Многие усилители состоят из нескольких ступеней, осуществляющих последовательное усиление сигнала, которые называются - каскадами

Слайд 3Классификация усилителей
по виду сигнала:
усилители периодических сигналов;
усилители постоянного тока (УПТ);
импульсные усилители;
специальные.
по роду

усиливаемой величины:
усилители тока (ki>1);
усилители напряжения (ku >1);
усилители мощности (kp >1)


Слайд 4Важнейшим показателем усилителей является амплитудно-частотная характеристика (АЧХ): зависимость модуля коэффициента усиления

ku для синусоидального входного сигнала от частоты.

УСИЛИТЕЛИ


ku

f


fв=103-108 Гц

УПТ


ku

f


fв=15-20 кГц

УЗЧ



fн- десятки Гц


ku

f


до сотен МГц

УВЧ



от десяток кГц


ku

f


до сотен МГц

ШПУ



от десяток Гц


ku

f

f0

узкая полоса
частот

УПУ



Слайд 5Основные элементы каскада: управляемый элемент (БТ) и резистор R
Для обеспечения работы

каскада при ~ входном сигнале в его входной и выходной цепи должны быть созданы постоянные составляющие тока Iп и напряжения Uп. Для этого во входную цепь подают постоянное напряжение Uвх п.


УЭ




R

-E

uвых

uвх


i


Слайд 6Графоаналитический метод расчета усилительного каскада с ОЭ
2Um БЭ
UБЭ П
_
+
t
t
_
+
В
П
А


IБ, мкА


80

60

40

20

2ImБ

0 50 100 150 200 250 uБЭ, мВ

UКЭ = 5В




IБП


Слайд 7Линия нагрузки








uВХ

СЭ
ЕК




VT


1) IК=0; UК П=ЕК
2) UК П=0; IК=ЕК/RК


Слайд 8Графоаналитический метод расчета усилительного каскада с ОЭ

t
ImK
_
+
+
_
t
20 мкА
40 мкА
60 мкА
IБ =

80 мкА

2Um КЭ

UКЭ П

0 2 4 6 8 12 uКЭ, В

iK, мА


5

4

3

2

1

IKП

2Im K

M

B

П

A

N












IБ = 0


Слайд 9Порядок расчета
На выходных характеристиках строится линия нагрузки каскада, которая представляет собой

геометрические места точек, координаты которых соответствуют возможным значениям точки покоя каскада.
На входной характеристике выбирается необходимое значение тока базы покоя, и тем самым определяются координаты точки покоя П, путем пересечения соответствующей выходной характеристики с линией нагрузки.
Для исключения искажений выходного сигнала необходимо, чтобы рабочая точка при перемещении вверх по линии нагрузки не заходила в область нелинейных начальных участков выходных характеристик, а при перемещении вниз – в область начальных токов коллектора.

Слайд 10Широкополосный (апериодический) усилитель
Основное требование к усилителю:
отсутствие искажений закона изменения входного

сигнала в процессе усиления.
Для обеспечения этого требования для режима покоя необходимо выбрать прямолинейный участок входной характеристики и подать постоянное напряжение, смещающее эмиттерный переход в прямом направлении.

Слайд 11ШПУ
С1 и С2 – разделительные емкости (отделяют переменную составляющую от постоянной

составляющей;
С3 – блокирующий конденсатор (устраняет ООС по переменному току);
RБ1, RБ2 – делитель напряжения (для смещения эмиттерного перехода в прямом направлении и выхода на линейный участок входной характеристики.













uВХ

С1

RБ2


С3

RБ1

ЕК





VT


С2






Слайд 120 – t1:
uвх= 0 (постоянное напряжение); uБ=2 В;

uЭ = 2 - 0,6 = 1,4 В; uК = 8 В (режим зависит от RК);
t1 – t2:
малый входной сигнал, uБ=2 + uвх, uЭ=const, т.к. есть С3 (фильтрация переменной составляющей);
t2 – t3:
Большой входной сигнал. Возможны искажения типа «ограничение». Нежелательно искажение uК ;
t3 – t4:
Другой режим, при увеличении RК (аналогично t1 – t2). Искажений нет, режим удачнее.

uВХ, В
1
0
-1

UKЭ П2

t

uK, В
ЕК

8
4

0






UБЭ П

t





t

uБ, В
3
2
1
0






Временные диаграммы усилительного каскада







UKЭ П1

t1

t2

t3

t4


Слайд 13Избирательные усилители
- это усилители, работающие в определенной полосе частот.
Типы усилителей:
Резонансный усилитель;
Усилитель

с полосовыми фильтрами;
Усилитель с избирательными RC цепями.

Слайд 14Частотные свойства одиночного колебательного контура


Резонанс токов
Резонанс напряжений



ω
X
R0
r0
XL=ωL
XC=1/ωC
ω0
ρ
- Условие резонанса
2Δω


Слайд 15ρ – характеристическое сопротивление, т.е. сопротивление каждого элемента на резонансной частоте;
R0,

r0 – эквивалентное резонансное сопротивление (теоретически R0=∞, r0=0 – для контура без потерь);
Потери в контуре – активное сопротивление провода катушки, потери в сердечнике, гистерезис, вихревые токи.

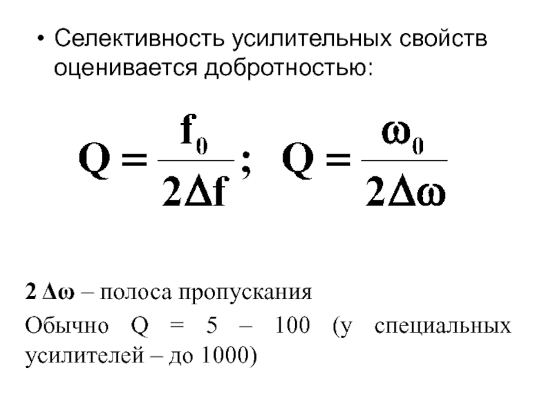
Слайд 16Селективность усилительных свойств оценивается добротностью:
2 Δω – полоса пропускания
Обычно Q =

5 – 100 (у специальных усилителей – до 1000)

Слайд 17Резонансный усилитель с ОЭ
L, C –параллельный контур коллекторной цепи (вместо резистора

в широкополосном усилителе).







uВХ


СЭ



VT



ЕК




L

C

Rвых складывается из R0, Rвых транзистора и Rн.
Если пренебречь Rвых транзистора и Rн, то kU ~ R0, а на резонансной частоте сопротивление контура велико и kU - максимален


Слайд 18Усилитель постоянного тока (УПТ)
УПТ предназначены для усиления сигналов, медленно изменяющихся во

времени, т.е. сигналов, частота которых приближается к нулю.
Дрейфом усилителя называется самопроизвольное изменение выходного напряжения УПТ при неизменном напряжении входного сигнала.
Причины дрейфа: нестабильность напряжения питания схемы, температурная нестабильность параметров транзисторов и резисторов.
Напряжение дрейфа определяют при закороченном входе усилителя по приращению выходного напряжения.


Слайд 19Т.П. – термопара – электрический термометр (служит для преобразования текущего значения

температуры в электрический сигнал.
Термопара состоит из 2-х различных металлических пластин, одни концы которых соединены сваркой или пайкой. При нагреве места соединения пластин на их концах образуется постоянное напряжение, которое пропорционально значению температуры нагрева.

R1, R2 – делитель напряжения
E1-компенсирующая ЭДС
R4 – термостабилизация режима
R3, VT1 и R4 – делитель напряжения


Слайд 20VT

Mo

Iк0
Ключевой режим работы БТ
Импульсная и цифровая техника базируется на работе

транзистора в качестве ключа (замыкание и размыкание цепи нагрузки)

uКЭ, В

IБ 5

IБ 4

IБ 3

IБ 2

IБ 1

IБ = 0

iК, мА









ΔUкэ откр.







uВХ







- Ек


Iк0



+(-)

-(+)



Слайд 21Качество транзисторного ключа определяется в первую очередь падением напряжения на транзисторе

в открытом состоянии (остаточное напряжение) и остаточным током транзистора в закрытом состоянии.
Строится линия нагрузки по уравнению:
UКЭ= - (EK - IK·RK)
Режим отсечки транзистора осуществляется подачей на его вход напряжения положительной полярности (Uвх>0). Эмиттерный переход запирается и IЭ=0. Вместе с тем через резистор RБ протекает обратный (тепловой) ток коллекторного перехода IК0 (точка МЗ).

Слайд 22Протекание IК0 связано с тем, что транзистор в закрытом состоянии не

обеспечивает полное отключение RK от источника питания. Малое значение IК0 является одним из критериев выбора транзистора для ключевого режима работы.
Значение входного запирающего напряжения выбирают из расчета:
UБЭ= Uвх.зап – IK0·RБ > 0
Для германиевых транзисторов UБЭ =0,5–2 В.

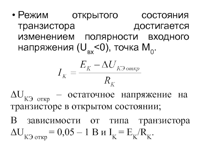
Слайд 23Режим открытого состояния транзистора достигается изменением полярности входного напряжения (Uвх

М0.

ΔUКЭ откр – остаточное напряжение на транзисторе в открытом состоянии;
В зависимости от типа транзистора ΔUКЭ откр = 0,05 – 1 В и IK = EK/RK.


Слайд 24Диаграммы напряжений и токов ключевой схемы


t
Uвх
Uвх зап
Uвх отп
IK0
IБ отп
t
t
t


UКЭ
ΔUКЭ отп
IK0RK
IK0
t0-t1 –

транзистор заперт, токи IБ и IК определяются тепловым током транзистора IK0,
UКЭ= - (EK - IK·RK);
t1-t2 – отпирание транзистора, из-за инерционности транзистора IK и UКЭ изменяются по экспоненте;
t3 – к схеме прикладывается запирающее напряжение, возникает задержка в запирании транзистора.

-ЕК


Слайд 25Определить схему включения транзисторов VT1, VT2, VT3 в схеме многокаскадного усилителя

НЧ.



Обратная связь

Если не удалось найти и скачать презентацию, Вы можете заказать его на нашем сайте. Мы постараемся найти нужный Вам материал и отправим по электронной почте. Не стесняйтесь обращаться к нам, если у вас возникли вопросы или пожелания:

Email: Нажмите что бы посмотреть 

Что такое ThePresentation.ru?

Это сайт презентаций, докладов, проектов, шаблонов в формате PowerPoint. Мы помогаем школьникам, студентам, учителям, преподавателям хранить и обмениваться учебными материалами с другими пользователями.


Для правообладателей

Яндекс.Метрика