Тема урока: Сдвиг графика функции у = ах? вдоль осей координат. презентация

Слайд 1Тема урока: Сдвиг графика функции у = ах² вдоль осей координат.


Слайд 21. Что произошло с графиком функции у = ах2?



2. На сколько единиц сдвинулся график?

3. Изменились значения аргумента или функции?

4. Сравните значение функции исходной параболы со значением
функции получившейся параболы

5. Запишите формулу получившейся параболы

Слайд 3у
х
0
1
1


3
у= х²
у= х²+ 3
Функция у = х²; вершина (0; 0)
Функция у

= х² + 3; вершина (0; 3)

Сдвиг графика функции у = х² вдоль оси ОУ на 3 единицы вверх.


Слайд 4у
1
1
0
х


- 5
у= х²
у= х²­ 5
Функция у = х²; вершина (0; 0)
Функция

у = х² - 5; вершина (0; -5)

Сдвиг графика функции у = х² вдоль оси ОУ на 5 единиц вниз.


Слайд 5График функции у = ах²+ ?

сдвиг графика функции у =

ах² вдоль оси ОУ

если ? > 0, то вверх на ? единиц

если ? < 0, то вниз на ⃒ ?⃒ единиц

Вершина параболы в точке (0; ?)

у

1



0

1

х


Задайте формулой получившуюся параболу



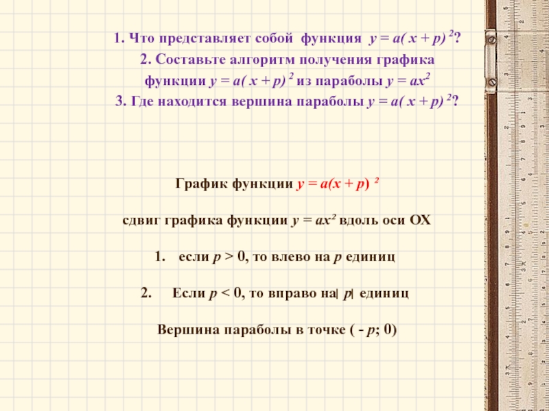
Слайд 61. Что представляет собой функция у = а( х + р)

2?
2. Составьте алгоритм получения графика
функции у = а( х + р) 2 из параболы у = ах2
3. Где находится вершина параболы у = а( х + р) 2?

График функции у = а(х + р) ²

сдвиг графика функции у = ах² вдоль оси ОХ

если р > 0, то влево на р единиц

Если р < 0, то вправо на ⃒ р ⃒ единиц

Вершина параболы в точке ( - р; 0)


Слайд 7у
1
1
0
х


5
у= х²
Функция у = (х – 5)²; вершина (5; 0)
Сдвиг графика

функции у = х² вдоль оси ОХ на 5 единиц вправо.

Слайд 8у
1
0
1
х


у = - 2х²
- 4
Функция
у = - 2(х + 4)²;


вершина (- 4; 0)

Сдвиг графика функции у = -2х² вдоль оси ОХ на 4 единицы влево.


Слайд 9у
1
1
0
х


5
у= х²

х
у
1
1
0
- 4

у = - 2х²
1 вариант
2 вариант


Слайд 10Вариант 1.

а)
б)
а)
в)

Вариант 2.

в)
б)
а)
а)




Вариант 3.

в)
б)
б)
в)

Вариант 4.

а)
в)
в)
а)
МОЛОДЦЫ !


Слайд 11График функции у = ах²+ ?
сдвиг графика функции у = ах²

вдоль оси ОУ
если ? > 0, то вверх на ? единиц
если ? < 0, то вниз на ⃒ ?⃒ единиц
Вершина параболы в точке (0; ?)

График функции у = а(х + р) ²
сдвиг графика функции у = ах² вдоль оси ОХ
если р > 0, то влево на ⃒ р ⃒ единиц
Если р < 0, то вправо на р единиц
Вершина параболы в точке (- р; 0)


у = 3х² + 7

у = 2х

у = - 0,5х² - 2

у = (х – 6)²

у = - 7(х + 1)²




На рисунке изображены графики функций
вида у = ах²+ ?.
В каждом случае укажите
знаки коэффициентов а и ?

у = 3х² + 7, вверх, (0; 7)

у = - 0,5х² - 2 , вниз, (0; -2)

2. у = (х – 6)², вверх, (6; 0)

у = - 7(х + 1)², вниз, (-1; 0)











а) а >0, ? > 0
б) а < 0, ? > 0
в) а >0, ? < 0
г) а < 0, ? < 0


Слайд 12Задайте формулой параболу, изображённую на рисунке:

получена сдвигом параболы

; 2. получена сдвигом параболы у = - 2х²








3. Получена сдвигом
параболы у = 2х²



Слайд 13Контрольный тест
В.1
1 ур.
1. 1) да
2) да
3) нет

4) нет
2. 1) да
2)нет
3) да
4) нет
3. 1) б
2) г
3) в
4) а
2 ур.
1. ОУ, q>0, q<0
2. у = -2(х +4)2
3. 2,4.

В.2
1 ур.
1. 1) да
2) нет
3) да
4) нет
2. 1) да
2)да
3) нет
4) нет
3. а) 1,3
б) 2,4
2 ур.
1.
2. х = ± 2
3. а = 3

В.3
1 ур.
1. а) 2, 3, 5
б) 1, 4
2.



3. 1) да
2) нет
3) нет
4) да
2 ур.
1. ОХ, р>0, р<0
2. у = -(х +4)2
3. 1,4.

В.4
1 ур.
1. а) 1, 3
б) 2, 5
2. 1) б
2) г
3) в
4) а
3. 1) нет
2) да
3) да
4) нет
2 ур.
1. у = -2х2 – 2
2. 1) да
2) да
3) нет
4) нет
3.
Е(у): ( - ∞; -1,2]

М
О
Л
О
Д
Ц
Ы !


Обратная связь

Если не удалось найти и скачать презентацию, Вы можете заказать его на нашем сайте. Мы постараемся найти нужный Вам материал и отправим по электронной почте. Не стесняйтесь обращаться к нам, если у вас возникли вопросы или пожелания:

Email: Нажмите что бы посмотреть 

Что такое ThePresentation.ru?

Это сайт презентаций, докладов, проектов, шаблонов в формате PowerPoint. Мы помогаем школьникам, студентам, учителям, преподавателям хранить и обмениваться учебными материалами с другими пользователями.


Для правообладателей

Яндекс.Метрика