Технологии печати презентация

Содержание

Слайд 1ТЕХНОЛОГИИ ПЕЧАТИ


Слайд 2НЕМНОГО ИСТОРИИ


Слайд 17Печать — изготовление печатной продукции в книгопечатании или особая технология тиражирования

в полиграфии

Слайд 18Предназначена для многократного получения печатных оттисков с помощью печатной формы


Слайд 19Печатная форма
Скомплектованный типографский набор, пластина, цилиндр и т. п. формы, поверхность

которых содержит печатающие и пробельные элементы.

Слайд 20Взаимное расположение печатающих и пробельных элементов определяет способ печати.


Слайд 21Способы печати
высокая
глубокая
плоская
трафаретная
цифровая


Слайд 22ВЫСОКАЯ ПЕЧАТЬ


Слайд 23В высокой печати печатающие элементы расположены выше пробельных (металлический набор, цинковые

клише, деревянные формы, фотополимеры и иные печатные формы). Для перехода краски с печатной формы на запечатываемый материал необходимо определенное давление.

Слайд 26на краях элементов более толстый слои краски что приводит к получению

резко очерченных краев и различной цветовой насыщенности печатных элементов на оттиске.

На оборотной стороне некоторых оттисков наблюдается заметный рельеф,

При высокой печати в качестве запечатываемого материала используют картон и бумагу.

Оттиски высокой печати, как правило, пахнут нефтепродуктами (керосином).

Тонкие линии и штрихи текста на оттиске получаются непрерывными и с гладкими краями.


Слайд 33флексография
Высокая печать с использованием эластичных форм и быстросохнущих красок


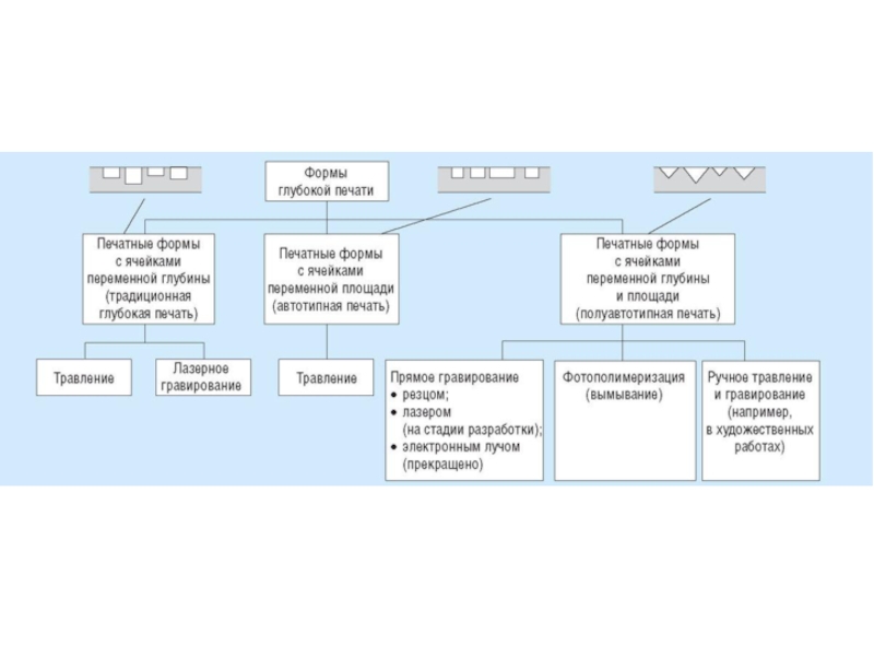
Слайд 36ГЛУБОКАЯ ПЕЧАТЬ


Слайд 37
печатающие элементы углублены по отношению к пробельным элементам.
Краска наносится на всю

поверхность печатной формы, а затем стирается так, что остается только в углублениях, соответствующих изображению
Когда к форме прижимается бумага, краска из углублений переходит на нее

Слайд 39Оттиски характеризуются большой яркостью цвета, насыщенностью и вместе с тем мягкостью

тоновых переходов изображения.
толстый красочный слой, в результате чего изображение, полученное способом глубокой печати, обретает выпуклый рельеф, наблюдаемый в боковом свете;
Все изображения, выполненные при помощи глубокой печати, будут иметь растрированную структуру, а их края – пилообразность.

Слайд 41способ глубокой печати получил широкое распространение и в сфере выпуска неиздательской

продукции. Это печать на упаковочных (в том числе и синтетических) материалах, изготовление этикеток, обоев; так называемая декоративная печать-имитация на бумаге рисунка ценных пород древесины, камня, ткани; печатание ценных бумаг; получение изображений на бумаге для последующего воспроизведения их на ткани способом термопереноса.

Слайд 43Многоцветные тоновые изобразительные оригиналы обычно воспроизводятся на оттисках в четыре краски.

При этом достигается больший цветовой охват печатных красок, чем в других способах печати. Кроме того, на многокрасочных оттисках глубокой печати отсутствует муар.

Слайд 45Ввиду значительной сложности и длительности изготовления формных цилиндров использование глубокой печати

выгодно при больших тиражах - начиная примерно с 150-200 тыс. оттисков.

Слайд 49ПЛОСКАЯ ПЕЧАТЬ


Слайд 50В плоской печати печатающие и пробельные элементы расположены практически в одной

плоскости и обладают избирательным восприятием печатной краски на базе жиров и увлажняющего раствора на базе воды или вводно-спиртовых растворов.

Слайд 52В качестве запечатываемого материала при таком виде печати используют бумагу, картон,

металлизированную бумагу, фольгу, самоклеящуюся пленку и жесть.

Слайд 54Особенности плоской печати
Равномерное нанесение краски обеспечивает одинаковую насыщенность печатных элементов на

продукции.
Многоцветные полутоновые изображения воспроизводятся обычно в четыре краски (желтой, пурпурной, голубой и черной). Эти краски в средних тонах выделяются как отдельные пятнышки, частично друг друга перекрывая.
На оборотной стороне продукции не возникает рельефа.
Очень тонкие линии на оттиске получаются неровными и разрывными.

Слайд 55Виды плоской печати


Слайд 56Литография
способ печати, при котором краска под давлением переносится с плоской печатной

формы на бумагу.
Печатной формой в литографии служит) поверхность камня (известняка), на которую наносится изображение жирной тушью (кистью или пером) или жирным литографским карандашом.
Вслед за травлением камня кислотой, воздействующей на непокрытую жиром поверхность, рисунок смывают; взамен наносится типографская краска, которая пристаёт лишь к непротравленным частицам камня. Печатание производят на специальном станке.         

Слайд 58https://www.youtube.com/watch?v=-_nPh00hIp8


Слайд 59Фототипия
способ плоской печати полутоновых иллюстраций (с высокой точностью) с помощью печатной

формы — стеклянной или металлической пластины со светочувствительным слоем фотографической желатины, на который с негатива копируется воспроизводимое изображение.

Слайд 61https://www.youtube.com/watch?v=CIZMqvl0H7Q


Слайд 62Офсетная печать
технология печати, предусматривающая перенос краски с печатной формы на запечатываемый

материал не напрямую, а через промежуточный офсетный цилиндр. Соответственно, в отличие от прочих методов печати, изображение на печатной форме делается не зеркальным, а прямым.

Слайд 64Офсет – основной способ печати различных видов полиграфии – газеты, журналы,

книги, этикетки, упаковка
47% печати в мире происходит в технике офсета

Слайд 65Преимущества
Экономичность при высоком качестве. Чем больше экземпляров, тем дешевле печать
Возможность печати

на различных сортах бумаги
Высокая степень автоматизации и стандартизации печатного процесса

Слайд 66https://www.youtube.com/watch?v=H32j1FRfjDM


Слайд 67ЦИФРОВАЯ ПЕЧАТЬ


Слайд 68.Изготовление тиражной печатной продукции с помощью «цифрового» оборудования. Под цифровым оборудованием

понимают устройства, печатающие непосредственно из электронных файлов, получаемых от рабочих станций. Это такой способ печати, когда изображение файла непосредственно переносится на бумагу по принципу настольного принтера: что вижу не экране, то получаю и на бумаге.

Слайд 70Преимущества
Очень высокая оперативность: полноцветные копии, буклеты и брошюры, этикетки и наклейки,

плакаты и бланки, а также прочую полиграфическую продукцию можно изготовить прямо в присутствии заказчика.
Позволяет получить высокое качество: при небольших тиражах (до 300 копий с одного оригинала) цифровая печать является наиболее рентабельной. При этом обеспечивается качество, сравнимое с офсетной печатью.
Перед тем, как печатать заказ, заказчик может увидеть будущую продукцию, результат, распечатав пробный вариант, чего нельзя сделать при офсетном методе печати, так как нужна допечатная подготовка, которая занимает много времени и требует немалых материальных затрат. В макет в любой момент можно внести небольшие правки.
Для устройства подобного производства достаточно относительно небольших площадей и бытовой электросети.

Слайд 73Недостатки
относительно высокая себестоимость продукции;
качество печати ниже, чем у офсетной печати;
стойкость

краски ниже, чем у офсетной печати

Слайд 74ШЕЛКОГРАФИЯ (ТРАФАРЕТНАЯ ПЕЧАТЬ)


Слайд 76Процес печати при помощи нейлоновой сетки, через которую краска проникает на

печатный материал, печатающие элементы трафарета пропускают через себя краску, а пробельные её задерживают. Обычно пробельные элементы формируют непосредственно на сетке фотохимическим способом.
Печать может проводиться практически по всем материалам — бумага, пластик, ПВХ, стекло, керамика, металл, ткань, кожа и т. д. соответствующими красками.

Слайд 79Ризография
При ризографии используется промежуточный офсетный цилиндр, но краска на него поступает

через отверстия сетки.

Слайд 85ТАМПОПЕЧАТЬ


Слайд 86Эластичный промежуточный элемент, переносящий изображение (называемый «тампоном» или «роллером»), позволяет переносить

изображение с печатных форм глубокой, плоской, высокой и трафаретной печати на поверхности практически любой формы. Чаще всего используют печатную форму с углублёнными элементами изображения на плоской пластине.

Слайд 89ТЕРМОПЕЧАТЬ


Слайд 90способ печати, при котором термоголовкой принтера нагревается термоэтикетка, при этом и

появляется необходимое изображение.

рулонные этикетки с термоэффектом и самоклеящейся основой;
термокартон
кассовая или чековая термолента;
бумага для факсов.


Слайд 92
распечатка чеков;
штрих-кодирование;
перенос графических элементов и символов на готовую продукцию;
печать банковской документации;
изготовление

всевозможных этикеток;


Слайд 93Термотрансферная печать
способ печати, при котором термоголовка принтера нагревает риббон, то есть

красящую термотрансферную ленту, при этом красящий слой переносится на термотрансферную этикетку с термотрансферной ленты.

Слайд 95
Применяется для нанесения на текстиль, вязаные изделия, кожу, кожзаменитель, дерево, стекло,

фарфор, фаянс, пластик. Наибольшее распространение термотрансферы получили для нанесения логотипов, изображений и декоративных элементов на продукцию из ткани, кожи и кожзаменителей.

Слайд 97Сублимационная печать
Печать методом переноса краски на запечатываемый материал путем ее сильного

нагревания. Во время технологического процесса температура чернил достигает 180-200 °C, вследствие чего они начинают быстро испаряться и в газообразном виде проникать в структуру обрабатываемого изделия. Сублимационная печать – непрямой вид печати, так как перенос красящего вещества происходит через промежуточный носитель. В основном в качестве такового используется бумага. Термоперенос сублимационной краски на запечатываемую поверхность происходит под воздействием давления пресса.

Слайд 99Домашний текстиль.
Предметы одежды.
Посуда.
Пазлы.
Плакаты, баннеры и стенды.


Слайд 100Достоинства
Благодаря тому, что сублимационная печать отличается высоким качеством, особую популярность она

получила в области рекламы. Данный способ переноса краски позволяет довольно быстро изготавливать большие тиражи продукции, при этом сохраняя насыщенность и яркость оттисков.

позволяет свободно регулировать объемы тиража. С ее помощью можно изготовить как одну единицу продукции, так и несколько тысяч.

Слайд 102Недостатки
печать должна происходить только на материалах белого цвета. Это необходимо для

точности цветопередачи.
краска хорошо закрепляется только на синтетических волокнах.

Слайд 103Материалы для полиграфии


Слайд 104БУМАГА


Слайд 105
Свойства бумаги зависят от волокнистого со-става, природы растительных волокон, характера их

обработки, содержания наполнителя, проклейки, а также технологии отлива и отделки, благодаря чему бумага получается с разными свойствами.

Слайд 106
Газетные бумаги являются самой дешевой из этих категорий. Изготавливаются они из

древе-сины, порой с использованием макулатуры. Газетная бумага обладает низкими потребительскими качествами, непрезентабельным внешним видом, порой, имеет даже древесные вкрапления.

Слайд 108Офсетную бумагу используют в ксероксах, принтерах и т.д. Имеет рыхлую структуру,

хорошо впитывает самые разные красители: от чернил до типографской краски. Имеет она практически чистый белый цвет. Из-за рыхлой структуры практически сразу впитывает краситель.

Слайд 111Мелованными называют бумаги, в которых на слой натуральной бумаги, наносится один

или больше слоев белого пигмента. Мелование делает бумагу более гладкой, шелковистой, качественной даже на вид. Продается мелованная бумага, как правило в листах. Именно на мелованных бумагах получаются самые качественные, яркие и эффектные изображения. Отделка поверхности мелованной бумаги может быть матовой или глянцевой. Существует и промежуточная степень отделки поверхности - полуматовая бумага.

Слайд 112Книжно-журнальная бумага, представляет собой стандартную мелованную бумагу двустороннего мелования, преиму-щественно целлюлозную,

плотностью 70, 80, 90 и 100 г/кв. м.

Слайд 114Форматы бумаги


Слайд 118КРАСКИ


Слайд 119Триадные краски
Образование смешанных цветов происходит на самом листе бумаги за счет

наложения друг на друга растров триадных цветов различной плотности.

Слайд 124В качестве дополнительных, в зависимости от назначения рекламного издания или замысла

дизайнера, могут быть использованы краски Pantone, флуоресцентные или металлизированные краски. Краски Pantone используют при необходимости максимально точного воспроизведения фирменных цветов компании или же для качественной передачи определенных "сложных" цветов, которые недостаточно хорошо передаются при полноцветной печати

Слайд 129Дополнительный цвет позволяет достичь точности воспроизведения его оттенка на всех страницах

издания.

Обратная связь

Если не удалось найти и скачать презентацию, Вы можете заказать его на нашем сайте. Мы постараемся найти нужный Вам материал и отправим по электронной почте. Не стесняйтесь обращаться к нам, если у вас возникли вопросы или пожелания:

Email: Нажмите что бы посмотреть 

Что такое ThePresentation.ru?

Это сайт презентаций, докладов, проектов, шаблонов в формате PowerPoint. Мы помогаем школьникам, студентам, учителям, преподавателям хранить и обмениваться учебными материалами с другими пользователями.


Для правообладателей

Яндекс.Метрика