Технические параметры презентация

Слайд 1

Технические параметры
Величина риска


Взаимно однозначное соответствие


Величина риска
Допустимый риск
Параметры испытуемого объекта
Нормативные значения
SIL ≥

SIL доп


Эксплуатация

Допустимо

Соответствие

Допустимо

Статистика




Слайд 2


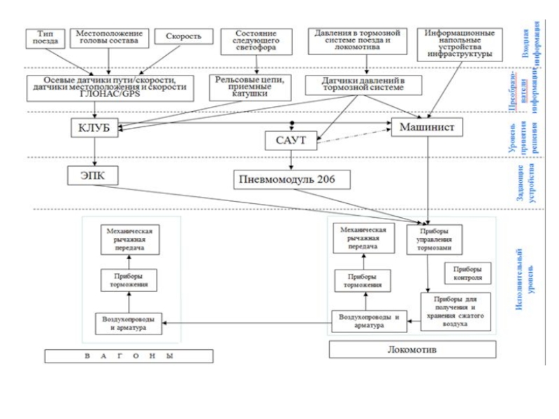
Слайд 4Модель для оценки безопасности системы пневматического торможения поезда
САУТ
КЛУБ
Машинист
Тормоз локомотива
ЭПК
Кран машиниста
Пневмомодуль 206
Кран

вспомогательного тормоза

Тормозная магистраль состава поезда

Уровень принятия решения

Преобразователи информации

Местоположение головы состава

Скорость

Давления в тормозной системе поезда и локомотива

Состояние следующего светофора

Входная информация

Рельсовые цепи, приемные катушки


Датчики давлений в тормозной системе

Осевые датчики пути/скорости, датчики местоположения и скорости ГЛОНАС/GPS

Исполнительный уровень

Задающие устройства

Тип поезда

Информационные напольные устройства инфраструктуры


Слайд 9ДОКАЗАТЕЛЬСТВО БЕЗОПАСНОСТИ



Р(t)нов ≥ Р(t)прот; Q(t)нов ≤ Q(t)прот; λ(t)нов ≤ λ(t)прот
Оценка по расчетной

модели
Подтверждение заявленных показателей безопасности в процессе эксплуатации


Слайд 10СООТНОШЕНИЕ МЕЖДУ РАЗНОГО ВИДА НЕИСПРАВНОСТЯМИ
Средняя величина соотношений для элементов тормозной системы

между неисправностью, неплановым ремонтом и отказом 1-го рода (порчей) составляет 510:10:1

Слайд 11ПРИМЕНЯЕМЫЕ ТЕРМИНЫ
Неисправность – состояние изделия, характеризующееся отклонением показателей назначения и технического состояния

от требований, предъявляемых стандартами или Техническими условиями, или неспособностью выполнить требуемую функцию в заданных условиях
Отказ 1-й категории (порча) – отказ, приведший к задержке пассажирского, пригородного или грузового поезда на перегоне (станции) на 1 час и более либо приведшие к транспортным происшествиям или событиям, связанным с нарушением правил безопасности движения и эксплуатации железнодорожного транспорта

Слайд 12РАСЧЕТНЫЕ СООТНОШЕНИЯ


Обратная связь

Если не удалось найти и скачать презентацию, Вы можете заказать его на нашем сайте. Мы постараемся найти нужный Вам материал и отправим по электронной почте. Не стесняйтесь обращаться к нам, если у вас возникли вопросы или пожелания:

Email: Нажмите что бы посмотреть 

Что такое ThePresentation.ru?

Это сайт презентаций, докладов, проектов, шаблонов в формате PowerPoint. Мы помогаем школьникам, студентам, учителям, преподавателям хранить и обмениваться учебными материалами с другими пользователями.


Для правообладателей

Яндекс.Метрика