Течение жидкости в трубах на ТЭС. Расчёт гидравлических сопротивлений сложных систем презентация

Содержание

Слайд 1
Эквивалентный диаметр равен внутреннему диаметру трубы

Сопротивления трубных элементов


Слайд 2
Течение жидкости в трубах, в подавляющем числе случаев, происходит в автомодельной

области, при Re > 105.

Уход из автомодельной области происходит редко:
в котлах с ЕЦ при скоростях потока менее 0,1 м/с;
в прямоточных котлах при температуре меньше 150 0С в трубах малого диаметра при скоростях меньше 0,3 м/с.


Слайд 3
Потери давления за счёт трения

Па
кгс/м2

приведенный коэффициент трения, 1/м
Коэффициент трения по формуле

Никурадзе


d – внутренний диаметр трубы, мм; k – абсолютная шероховатость трубы, мм. Для перлитных сталей k=0,08 мм, для аустенитных k =0,01 мм, см. п. 2-37 [1] . Отношение d/k называется относительной шероховатостью труб.


Слайд 4
Потери давления за счёт местных сопротивлений
рисунки!
Рекомендации по выбору ζм приведены в

параграфе Г второй главы норм гидравлического расчёта [1].

Слайд 5Потери на трение и местные сопротивления могут считаться вместе по средней

плотности среды если она изменяется не слишком сильно. В этом случае они записываются через коэффициент полного сопротивления




Слайд 6





При движении пароводяной смеси по обогреваемым трубам плотность непрерывно меняется, это

создаёт потери давления от конвективного ускорения


w2, w1, ρ2, ρ2, – соответственно скорости и плотности на выходе и входе в элемент. Нормативный метод /1/ рекомендует подсчитывать потери на ускорение только при сверхкритических параметрах и высоких тепловых нагрузках.
В целом, они могут вносить до 10% в итоговое изменение давления при расчёте контура циркуляции или пароперегревателя.


Слайд 7





Нивелирное изменение давления / напора


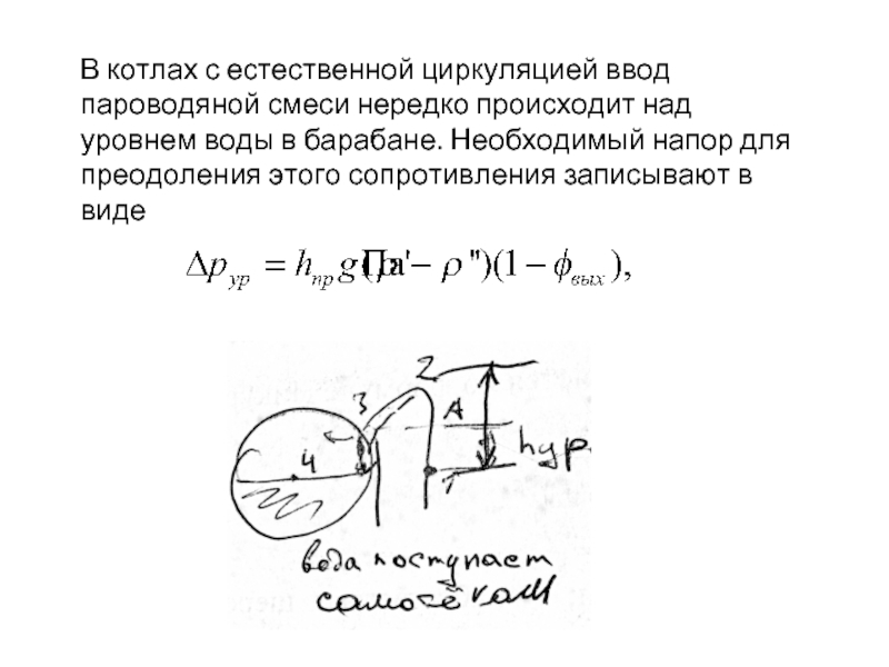
Слайд 8В котлах с естественной циркуляцией ввод пароводяной смеси нередко происходит над

уровнем воды в барабане. Необходимый напор для преодоления этого сопротивления записывают в виде



Слайд 9
Потери давления за счёт трения для гомогенной среды
с постоянной плотностью



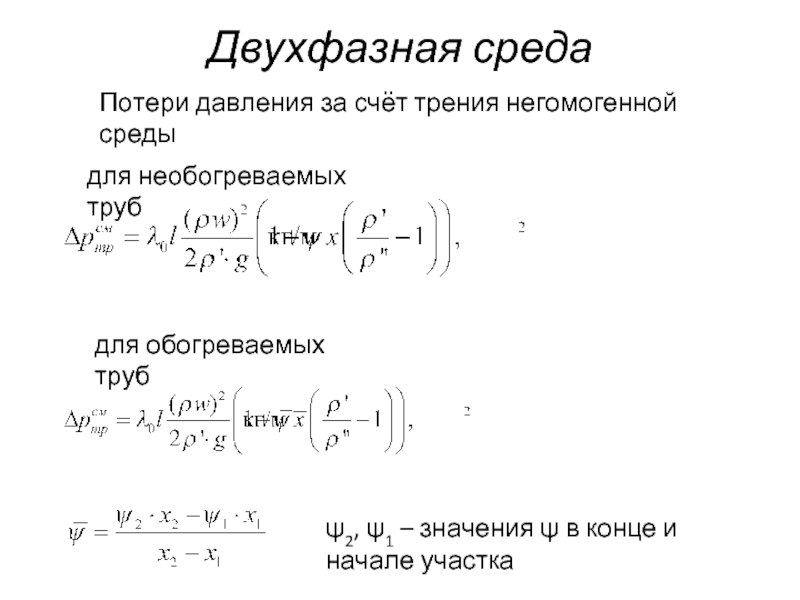
Двухфазная

среда





Слайд 10
Потери давления за счёт трения негомогенной среды



Двухфазная среда







ψ2, ψ1 –

значения ψ в конце и начале участка

для необогреваемых труб

для обогреваемых труб


Слайд 11
Потери давления за счёт местных сопротивлений











ζ’м – коэффициент местных потерь

при движении пароводяной смеси, определяется по п. 2-50–2-55 [1]. Как правило, ζ’м больше (до нескольких раз), чем ζ для однофазной жидкости.

Слайд 12
Расчёт гидравлических сопротивлений сложных систем











Последовательное соединение











Слайд 13
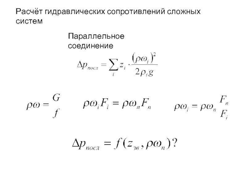
Расчёт гидравлических сопротивлений сложных систем











Параллельное соединение







Слайд 14
Гидравлические сопротивления коллекторов



















Слайд 15
Гидравлические сопротивления коллекторов


















Изменение скорости в коллекторе можно представить в виде линейной

зависимости от длины коллектора


где l – длина активной зоны коллектора, х – длина, откладываемая от начала координат в сечении с максимальной (раздающий коллектор) или нулевой (собирающий коллектор) скоростью, до текущего сечения коллектора.


Слайд 16
Гидравлические сопротивления коллекторов


















Зависимость давления вдоль длины активной зоны коллектора


Среднее изменение давления

в коллекторе



Слайд 17
Гидравлические сопротивления коллекторов




















Среднее изменение давления в коллекторе


Максимальное изменение давления в коллекторе

ΔPк


Здесь А – коэффициент, учитывающий потери в коллекторе, принимается по п. 2-60 [1].


Слайд 18
Перепад давления между коллекторами



























Обратная связь

Если не удалось найти и скачать презентацию, Вы можете заказать его на нашем сайте. Мы постараемся найти нужный Вам материал и отправим по электронной почте. Не стесняйтесь обращаться к нам, если у вас возникли вопросы или пожелания:

Email: Нажмите что бы посмотреть 

Что такое ThePresentation.ru?

Это сайт презентаций, докладов, проектов, шаблонов в формате PowerPoint. Мы помогаем школьникам, студентам, учителям, преподавателям хранить и обмениваться учебными материалами с другими пользователями.


Для правообладателей

Яндекс.Метрика