СРАВНЕНИЕ И ПОИСК ПОЛУТОНОВЫХ ИЗОБРАЖЕНИЙ презентация

Содержание

Слайд 1 СРАВНЕНИЕ И ПОИСК ПОЛУТОНОВЫХ ИЗОБРАЖЕНИЙ
Прикладные системы обработки изображений, использующие сравнение или

поиск изображений;
Проблема и общие принципы сравнения видеоданных;
Требования к мерам, вычисляющим сходство;
Функции схожести;
Общий алгоритм поиска объектов на изображении;
Способы повышения эффективности сравнения и поиска объектов

Слайд 2Литература
Старовойтов В.В. Локальные геометрические методы цифровой обработки и анализа изображений. –

Минск: ИТК НАН Беларуси, 1997. – 284с. стр. 141-151
Прэтт У. Цифровая обработка изображений: в 2-х кн. / Пер. с англ. - М.: Мир, 1982.- 792с. стр. 141-151
Крот А.М., Минервина Е.Б. Быстрые алгоритмы и программы цифровой спектральной обработки сигналов и изображений. – Мн.: Выш. шк.,1995. - 407с. стр. 573-579
Гонсалес Р., Вудс Р. Цифровая обработка изображений. – М: Техносфера, 2005. – 1072с. стр. 120-121


Слайд 3системы машинного зрения для технологических процессов;
системы для диагностики и мониторинга состояния

объектов;
системы поиска и распознавания объектов для обработки медицинских изображений, изображений карт земной поверхности, чертежей, фотоснимков и др. сложных изображений;
системы видеонаблюдения (детектирование движущихся объектов).

Прикладные системы обработки изображений, использующие сравнение или поиск







Слайд 4Проблема сравнения видеоданных

Дано: Цифровые изображения A, B1, B2, … размером NxN с

одинаковым диапазоном допустимых значений яркости G.
Определить: Какое из цифровых изображений Bi более других похоже на цифровое изображение А.
В общем случае – насколько схожи сцены, передаваемые изображениями Bi и изображением А?


Слайд 51
2
3
Оценка возможного количества вариантов изображений:

Следствие: отсутствие универсального определения или численной оценки

подобия изображений

Слайд 7Основные подходы к сравнению изображений:
Человеческое восприятие, дающее субъективную оценку;
Математические

меры, опирающиеся на модель зрения человека;
Объективные меры, построенные на теоретических моделях.

Общие принципы сравнения изображений

Методы, сравнивающие изображения или их отдельные части, принято разделять в зависимости от ключевых понятий, используемых в целях сравнения, следующим образом: уровень пикселей; точки интереса; сегменты и кривые.


Слайд 8Требования к мерам, вычисляющим сходство
Пусть A = {aij}, B = {bij} и C = {cij} .
Свойства для

мер схожести:
1. Метричность:

Численное значение меры служит критерием схожести изображений.


Слайд 92. Нормализованность значений:

3. Устойчивость к шуму;
4. Мера М не должна резко изменяться при

небольших изменениях форм изображаемых объектов, при небольших сдвигах и вращениях;
5. Вычисление меры должно быть достаточно быстрым.

Мера является строгой, если она удовлетворяет большинству описанных требований, или слабой, если она не удовлетворяет нескольким требованиям.
Назначение требований - попытка приблизить аналитическую оценку, выраженную одним числом, к субъективному понятию человека о схожести изображений.


Слайд 10Функции схожести

Нормированная функция корреляции
Нормированная усредненная корреляционная функция


Слайд 11объект
T=0,99
T=0,9779
T=0,9777
Графики функции корреляции


Слайд 12Функция на основе суммы квадратов разностей

Функция на основе взвешенной суммы

квадратов разностей



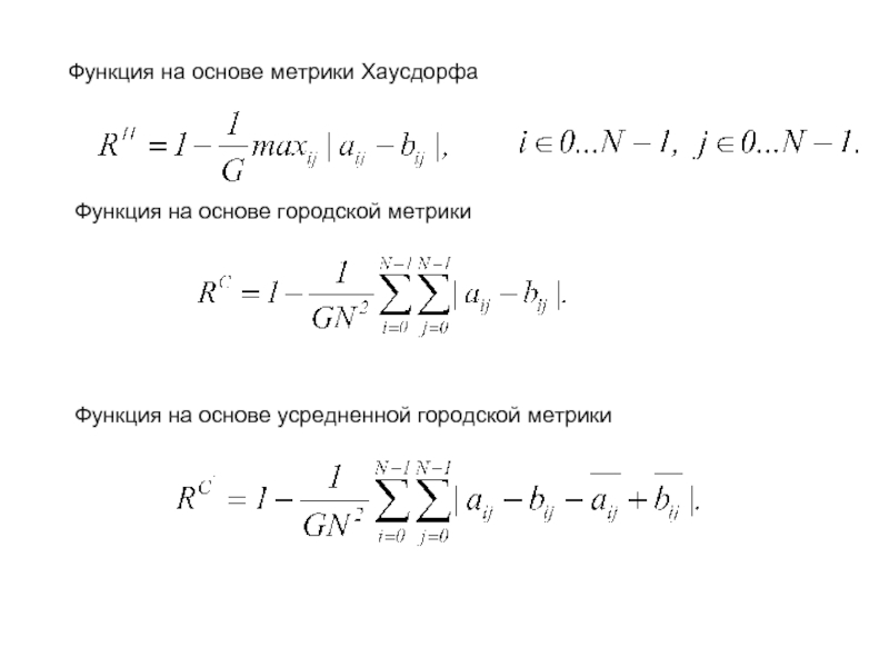
Слайд 13Функция на основе метрики Хаусдорфа


Функция на основе городской метрики

Функция

на основе усредненной городской метрики

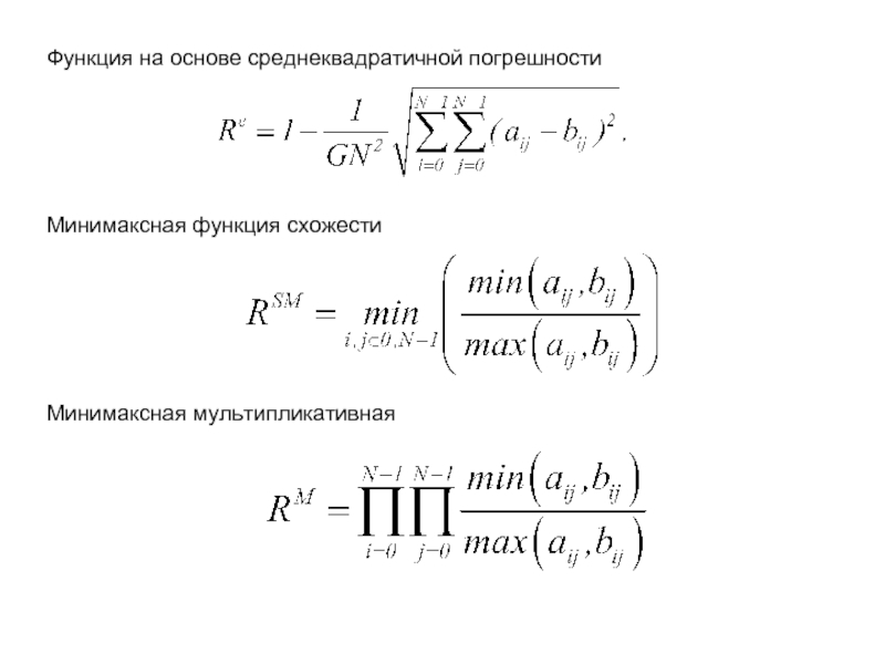
Слайд 14Функция на основе среднеквадратичной погрешности

Минимаксная функция схожести

Минимаксная мультипликативная


Слайд 15Минимаксная аддитивная
Минимаксная аддитивная степенная

Минимаксная усредненная аддитивная


Слайд 16
1
2
3
Рассчитанные значения функций схожести для изображений 1 и 2
Рассчитанные значения функций

схожести для изображений 1 и 3

Слайд 17Алгоритм поиска объектов на изображении методом сопоставления с эталоном
Исходные данные:

эталонное изображение размером
обрабатываемое изображение размером
значение пороговой величины.

Эталон сравнивается со всеми объектами, находящимися на изображении, путем последовательного перемещения по изображению, как правило, слева направо, сверху вниз. В качестве оценочной величины используется одна из известных мер сходства.



Слайд 18В общем случае алгоритм требует выполнения следующих шагов:
1. Выделение фрагмента изображения

размером, согласно размеру эталона начиная с верхней левой части растрового изображения.
2. Вычисление функции схожести для выделенного фрагмента и объекта.
3. Сравнение полученного значения функции схожести с пороговой величиной и принятие решения о соответствии фрагмента объекту.
4. Сдвиг вправо или вниз на один элемент на принятом изображении, выделение следующего фрагмента и переход к п.2., если число сдвигов меньше .
Иначе поиск завершен.

Слайд 19Заданный объект
Обрабатываемое изображение


Слайд 20Нормированная функция корреляции


Слайд 21Нормированная усредненная корреляционная функция


Слайд 22Функция на основе суммы квадратов разностей


Слайд 23Функция на основе среднеквадратичной погрешности


Слайд 24Функция на основе метрики Хаусдорфа


Слайд 25Функция на основе городской метрики


Слайд 26Минимаксная мультипликативная


Слайд 27Минимаксная аддитивная


Слайд 29Методы сокращения вычислительных затрат
Применение различных двукратных преобразований;
Вычисление двумерной корреляции в

этом случае требует выполнения следующих действий:
- выполнить прямое преобразование (в базисе Фурье, Хаара, Уолша-Адамара и т.д.), т.е. вычислить спектры для анализируемого фрагмента изображения и эталона путем умножения растровых матриц на матрицу коэффициентов используемого базиса;
- вычислить поточечное произведение полученных векторов;
- произвести обратное преобразование - умножить полученные вектора на матрицу обратного преобразования применяемого базиса.


Слайд 30Совмещение операции вычисления функции схожести с операцией сравнения с порогом, т.е.

вычисление функций прекращается для анализируемой позиции объекта на изображении, если полученное значение корреляции на некотором шаге меньше установленного порога. В данном случае снижение вычислительных затрат достигается за счет ухудшения помехоустойчивости;

Использование характеристик определенного класса изображений. Например, для бинарных изображений процедуру поиска можно значительно упростить, если применять простые арифметические действия вместо спектрального преобразования.

Использование моментов строк и столбцов растровых матриц изображений

Обратная связь

Если не удалось найти и скачать презентацию, Вы можете заказать его на нашем сайте. Мы постараемся найти нужный Вам материал и отправим по электронной почте. Не стесняйтесь обращаться к нам, если у вас возникли вопросы или пожелания:

Email: Нажмите что бы посмотреть 

Что такое ThePresentation.ru?

Это сайт презентаций, докладов, проектов, шаблонов в формате PowerPoint. Мы помогаем школьникам, студентам, учителям, преподавателям хранить и обмениваться учебными материалами с другими пользователями.


Для правообладателей

Яндекс.Метрика