Специализированные способы штамповки презентация

Содержание

Слайд 1ТЕМА 12. СПЕЦИАЛИЗИРОВАННЫЕ СПОСОБЫ ШТАМПОВКИ
12.1 Вальцовка
12.2 Ротационная ковка
12.3 Прокатка
12.4 Раскатка

кольцевых заготовок
12.5 Пневмоцентробежная обработка внутренних цилиндрических поверхностей заготовок
12.6 Накатка зубьев зубчатых колес, шлицев
12.7 Холодная объемная штамповка

Слайд 212.1 ВАЛЬЦОВКА
Сущность процесса заключается в том, что деформирование прутковой заготовки происходит

между вращающимися вальцовочными штампами.
Вальцовка применяется в массовом и крупносерийном производстве и является окончательной операцией либо служит для подготовки заготовки к последующей обработке.
Вальцовка это по существу продольная прокатка, рисунок 12.1.
Вальцовка под штамповку обеспечивает экономию металла 5…20 %, повышение производительности 50…150 %, снижение себестоимости отходов 10…25 %.
Типовые заготовки (мелкие и средние) после вальцовки: тела вращения (валики), рычаги (ключи гаечные), ножницы, скальпели, шатуны ДВС и т.п.

Слайд 3Рисунок 12.1 – Схема процесса вальцовки
1 – валки для прокатки; 2

– заготовка после прокатки





Слайд 4
12.2 РОТАЦИОННАЯ КОВКА
Сущность процесса ротационной ковки (РК) состоит в том,

что бойками (два и более), расположенными в специальной вращающейся обойме, наносят удары по боковой поверхности поступательно движущейся заготовки, рисунок 12.2.

Рисунок 12.2 – Схема процесса радиального обжатия
1, 2 – бойки; 3 – заготовка; О-О – нейтральное сечение


Слайд 5 Течение металла происходит в обе стороны от нейтрального сечения О-О. Форма

бойков может быть: плоской, цилиндрической, конической, профильной, комбинированной. Возможна обработка исходных заготовок из прутка, труб.
На ротационно- и радиальнообжимных машинах диаметр исходной заготовки до 400…500 мм, наибольшая длина заготовок до 20000 мм.
Технологические возможности горячего радиального обжатия: твердость материала НВ 155…187 с допустимой степенью деформации 40…60 %; шероховатость поверхности Ra = 20…2,5 мкм.

Экономия металла в сравнении:
- с токарной обработкой – 30…60 %;
- с горячей объемной штамповкой – 20…40 %;
- с ковкой - 10…30%.
Повышение производительности в сравнении:
- с токарной обработкой – 3…20 раз;
- с ковкой – 4…5 раз.

Типовые поковки: валы ступенчатые, заготовки из труб.

Слайд 6
12.3 ПРОКАТКА
Изготовление заготовок прокаткой позволяет повысить производительность труда в 14

раз, сэкономить металл до 30 %, увеличить прочностные характеристики деталей до 30…50 %.
Общим для всех видов прокатки тел вращения является поперечная, где инструмент сообщает заготовке вращательное движение, деформируя металл в поперечном ее направлении.
Разновидности поперечной прокатки – поперечно-винтовая и поперечно-клиновая.

Рисунок 12.3 – Схема поперечно-клиновой прокатки

Поперечно-клиновую прокатку выполняют инструментом, у которого имеются боковые наклонные грани, расположенные под углом к плоскости вращения заготовки. В процессе прокатки эти грани перемещают металл заготовки, при внедрении металла в заготовку, вдоль ее оси, рисунок 12.3.


Слайд 7
Для средних и более размеров заготовок, например, валов электродвигателей применяют двух

и трехвалковые станы поперечно-клиновой прокатки, рисунок 12.4.

Рисунок 12.4 – Схема роцесса поперечно-клиновой прокатки
1 – заготовка; 2 - валки


Слайд 8Технические характеристики станов поперечно-клиновой прокатки
* Коэффициент использования металла от прутка и

прокатанной заготовки

Слайд 9 Точность прокатки по диаметральным размерам ± 1,0 % от диаметра исходной

заготовки. Как правило, заготовки, изготовленные поперечно-клиновой прокаткой, подвергают чистовой обработке. Наибольший диаметр прокатки 100 мм. Торцовые поверхности в местах перехода от одного диаметра к другому должны быть выполнены с углом конусности 2…3° к вертикали и скруглены радиусом до 5 мм. Диаметр проката 40…100 мм, наибольшая длина прокатки 250…800 мм. Производительность станов от 300 до 2000 шт/час. Припуск на диаметр 2…4 мм и 2 мм на каждый из торцев ступени вала. КИМ 0,95.

Винтовая прокатка исходных заготовок в кольцевых и винтовых калибрах обеспечивает коэффициент увеличения площади поверхности (отношение площадей наружной поверхности к внутренней) у высокоребристых труб 22…24, а у низкоребристых до 3…10.
Для производства ребристых и профильных труб используют специализированные 3-валковые станы винтовой прокатки. Исходные заготовки – гладкие трубы из пластичных металлов.
Прокатку труб производят тремя приводными валками, оси которых наклонены к оси трубы на угол подачи. Валки сообщают заготовке вращение и осевое перемещение, в результате чего происходит формообразование профиля ребер, рисунок 12.5.

Слайд 10
Рисунок 12.5 – Эскиз ребристой трубы и схема расположения инструментов –

кольцевых калибров
1, 2 – инструменты; 3 – заготовка

Слайд 11 Широкое распространение в промышленности получил простой и универсальный способ прокатки винтов

и червяков цилиндрическими роликами с винтовыми и кольцевыми калибрами.
Винтовые изделия, изготовленные прокаткой, обладают преимуществами. Более высокая прочность рабочей поверхности, обеспечивающая повышение несущей способности и износостойкости. Наружные слои металла имеют уплотненную по впадине структуру с волокнами, ориентированными вдоль профиля. Твердость наружных слоев в 1,4 – 1,5 раза превышает твердость исходной заготовки. Срез резьбы у прокатанных винтов происходит при разрушающей силе, превышающей на 20 – 25 % силу, необходимую для разрушения нарезанной резьбы; прочность при усталостном симметричном изгибе выше в 2,2 раза, а при усталостном переменном растяжении - в 2,6 раза.
Для поперечно-винтовой прокатки оптимальная окружная скорость валков при холодной прокатке крупных резьб равна 10…15 м/мин, а при горячей – 40…50 м/мин. Нагрев заготовок при горячей прокатке производят током высокой частоты.
Производительность прокатки составляет 0,3…1 м/мин; экономия металла в результате сокращения отходов в стружку 10-30 %; степень наклепа прокатанной трапецеидальной резьбы на заготовках из стали 45 40-45 %.
В настоящее время создан целый ряд станов для прокатки червяков, техническая характеристика которых приведена в таблице.


Слайд 12Техническая характеристика станов для горячей прокатки червячных валов


Слайд 13 Сущность процесса поперечно-винтовой прокатки заготовок периодических профилей (ступенчатых валов) состоит в

том, что универсальные шпиндели приводят во вращение три рабочих валка, которые прокатывают находящуюся между ними заготовку и одновременно перемещают в направлении, совпадающем с направлением ее оси.

Рисунок 12.5-1 – Схема винтовой прокатки
а – дисковыми валками; б - грибовидными

Технические характеристики станов для поперечно-винтовой прокатки заготовок периодических профилей приведены в таблице.


Слайд 14Технические характеристики станов винтовой прокатки


Слайд 15 Сущность процесса заключается в том, изменение наружного и внутреннего размеров исходной

заготовки происходит одновременно за счет уменьшения толщины ее стенки или изменения формы поперечного сечения.
Раскатка производится деформированием металла на кольцераскатных машинах. Диаметры раскатываемых заготовок 50…7000 мм, ширина 5…1200 мм, максимальная масса заготовок до 12,5 т.
Изготовление колец выполняют в горячем, полугорячем или холодном состояниях.
Одна из схем раскатки дана на рисунке 12.6.

12.4 РАСКАТКА КОЛЬЦЕВЫХ ЗАГОТОВОК

Рисунок 12.6 – Схема процесса открытой раскатки


Слайд 16 Принцип работы. Исходная заготовка 1 помещается между валками 2 и 3.

Наружный валок 3 имеет возможность вращения и вертикально-возвратного перемещения. При его рабочем ходе на заготовку происходит деформирование металла. Ролики 4 и 5 прижимаются к заготовке 1, предотвращая ее перемещение от оси центров валков 2 и 3. При достижении заданного диаметрального размера заготовка контактирует с контрольным роликом 6, происходит отвод нижнего валка 3.
Профили заготовок, рисунок 12.7.

Рисунок 12.7 – Формы сечений кольцевых заготовок


Слайд 17 Пневмоцентробежная обработка (ПЦО) является в настоящее время эффективным энерго- и ресурсосберегающим

процессом при изготовлении гильз гидроцилиндров, гильз ДВС, стаканов и др. деталей.
Сущность процесса заключается в тонком поверхностном пластическом деформировании микрогребешков поверхности металлическими шарами, движущимися по кольцевой траектории под воздействием струй сжатого воздуха, при осевом перемещении инструмента, рисунок 12.8.

12.5 ПНЕВМОЦЕНТРОБЕЖНАЯ ОБРАБОТКА ВНУТРЕННИХ ЦИЛИНДРИЧЕСКИХ ПОВЕРХНОСТЕЙ ЗАГОТОВОК


Слайд 18 Рисунок 12.8 – Схема процесса и инструмента при ПЦО
1- заготовка; 2

– инструмент; 3 - шары

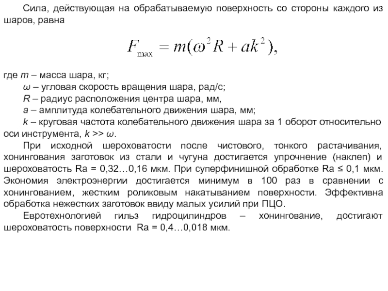
Слайд 19 Сила, действующая на обрабатываемую поверхность со стороны каждого из шаров, равна



где m – масса шара, кг;
ω – угловая скорость вращения шара, рад/с;
R – радиус расположения центра шара, мм,
a – амплитуда колебательного движения шара, мм;
k – круговая частота колебательного движения шара за 1 оборот относительно оси инструмента, k >> ω.
При исходной шероховатости после чистового, тонкого растачивания, хонингования заготовок из стали и чугуна достигается упрочнение (наклеп) и шероховатость Ra = 0,32…0,16 мкм. При суперфинишной обработке Ra ≤ 0,1 мкм. Экономия электроэнергии достигается минимум в 100 раз в сравнении с хонингованием, жестким роликовым накатыванием поверхности. Эффективна обработка нежестких заготовок ввиду малых усилий при ПЦО.
Евротехнологией гильз гидроцилиндров – хонингование, достигают шероховатость поверхности Ra = 0,4…0,018 мкм.


Слайд 20 Перед накаткой зубчатого венца необходимо получить поковку 15 – 16 квалитета

точности для зубьев с модулем до 4 мм и поковки звездочек до 7 квалитета точности. При этом экономится до 30 % металла, трудоемкость процесса уменьшается в 2…5 раз, усталостная прочность выше на 20 %, при изгибе прочность выше на 20…40 %.
Накатывают цилиндрические прямозубые и косозубые колеса, конические со спиральным зубом, зубчатые колеса с внутренним зацеплением с модулем до 6 мм.
Различают две схемы накатывания зубьев зубчатого венца – с осевой и радиальной подачей. На рисунке 12.9 представлена схема накатки с осевой подачей заготовки.

12.6 НАКАТКА ЗУБЬЕВ ЗУБЧАТЫХ КОЛЕС, ШЛИЦЕВ


Слайд 21Рисунок 12.9 – Схема накатывания зубьев шестерни с осевой подачей инструмента
1-

заготовка в процессе нагрева; 2 – индуктор; 3 – ведущие шестерни – инструментальные модули

Слайд 22 При накатывании зубьев шестерни с радиальной подачей инструментальных модулей происходит их

формообразование.
Зубья мелкомодульных колес, m ≤ 3 мм, шлицев с высотой до 3 мм получают на станах для холодной прокатки. Диаметр зубчатого венца до 45 мм, шлицевого вала до 56,6 мм. Производительность 12…21 шт/час.
Станы для горячей прокатки зубьев m ≤ 15 мм, при диаметре заготовок 120…1000 мм имеют производительность соответственно 20…10 шт/час.
В таблице 12.1 представлены различные схемы формообразования шлицев.

Слайд 23 Таблица 12.1 – Схемы накатки и других способов формирования шлицев













Слайд 29
Сущность процесса холодной объемной штамповки (ХОШ) состоит в том, что

заполнение металлом полости штампа деформируемым металлом при отсутствии явлений возврата и рекристаллизации и при полном упрочнении.
Основные технологические операции: осадка, высадка, изгиб, скручивание, выдавливание. Схемы высадки ХОШ представлены на рисунке 12.10.

12.7 ХОЛОДНАЯ ОБЪЕМНАЯ ШТАМПОВКА


Слайд 30Рисунок 12.10 – Схемы ХОШ:
1, 2 – открытая и закрытая осадка

сплошного стержня; 3 – открытая высадка сплошного стержня; 4, 5 – прямое выдавливание сплошного стержня постоянного и переменного сечения; 6, 7 – прямое выдавливание полого стержня из сплошной и полой заготовки; 8 – обратное выдавливание полого стержня постоянного сечения из сплошной заготовки; 9, 10 – боковое и радиальное выдавливание; 11, 12 – редуцирование сплошного и полого стержня на оправке; 13 – открытая прошивка; 14, 15 – открытая осадка, выдавливание и закрытая осадка, выдавливание сплошного стержня; 16 – открытая осадка и выдавливание полого стержня на оправке; 17, 18 – двустороннее выдавливание сплошного и полого стержня; 19, 20 – обратное выдавливание полости, боковое и радиальное выдавливание.

Слайд 31 ХОШ обеспечивает 8 – 12 квалитет точности и шероховатость поверхности

Ra = 2,5…0,8 мкм заготовок и деталей, высокую производительность труда. КИМ 0,9…0,98.
Для ХОШ используют холодновысадочные автоматы, механические и гидравлические прессы.
Процесс формообразования на многопозиционных автоматах состоит из трех основных этапов:
1) калибровки исходной заготовки;
2) проведения основных формоизменяющих операций;
3) калибровки заготовки после основных формоизменяющих операций.
После отрезки заготовки (обычно с помощью втулковых матриц) калибровка обязательна. Этим достигается приближение размеров периметра сечения заготовки к размерам периметра полости инструмента, устраняются эллипсность сечения заготовки, ее продольная кривизна и непараллельность ее торцов.
При разработке процесса формоизменения конкретной заготовки определяют следующие показатели:
1) единичную степень деформации для каждого перехода (см. таблице 12.2);
2) общую (суммарную) степень деформации, вычисленную с начала процесса формоизменения до соответствующей позиции; при этом предельно допустимая относительная деформация находится по таблице 12.3;
3) форму, размеры и допуски заготовки для каждой позиции.

Слайд 32 Таблица 12.2 – Единичная степень деформации по переходам



























Слайд 33Таблица 12.3 – Рекомендуемые (предельно допустимые) суммарные относительные деформации при выдавливании



























Слайд 34 Для расчета суммарной деформации по сечению штампованной детали по каждому переходу

позиции используют закон постоянства объема:

(12.1)


где V – объем заготовки;
H0, L0, B0 – соответственно высота, длина, ширина заготовки до деформации;
H1, L1, B1 – соответственно высота, длина, ширина заготовки после деформации.
Возможность совмещения в одном переходе одновременно нескольких операций (местного утолщения и редуцирования, обратного выдавливания, калибровки и т.д.) усложняет расчет размеров исходной заготовки и подсчет общей и единичной степени деформации. Поэтому используют интегральные показатели степени деформации. Основные преимущества этих показателей в том, что они пропорциональны формоизменению отдельных объемов заготовки и могут суммироваться, что позволяет рассчитать без особых затруднений общую (суммарную) степень деформации.



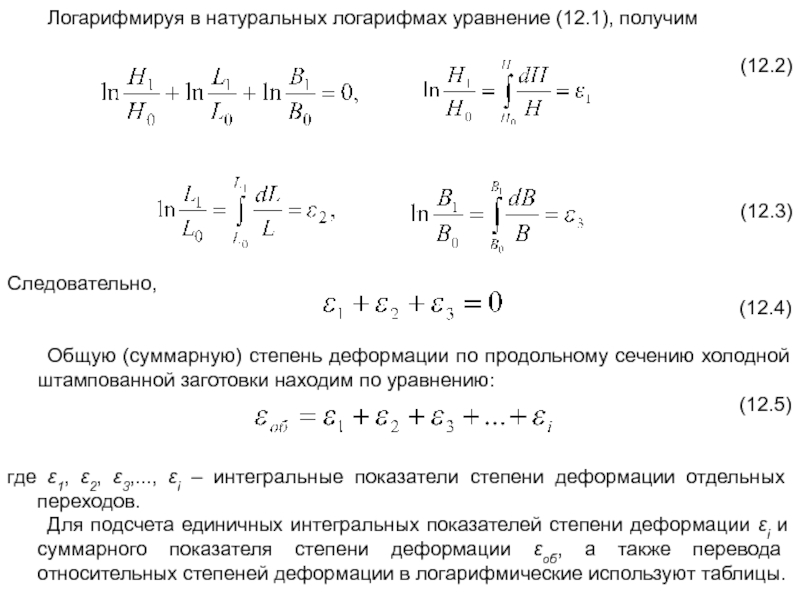
Слайд 35 Логарифмируя в натуральных логарифмах уравнение (12.1), получим


(12.2)





(12.3)


Следовательно,
(12.4)

Общую (суммарную) степень деформации по продольному сечению холодной штампованной заготовки находим по уравнению:
(12.5)


где ε1, ε2, ε3,..., εi – интегральные показатели степени деформации отдельных переходов.
Для подсчета единичных интегральных показателей степени деформации εi и суммарного показателя степени деформации εоб, а также перевода относительных степеней деформации в логарифмические используют таблицы.









Слайд 36 Пример 1. Разработать технологию изготовления холодной объемной штамповкой болта со сферической

головкой (рисунок. 12.11).

Рисунок 12.11 – Болт со сферической головкой


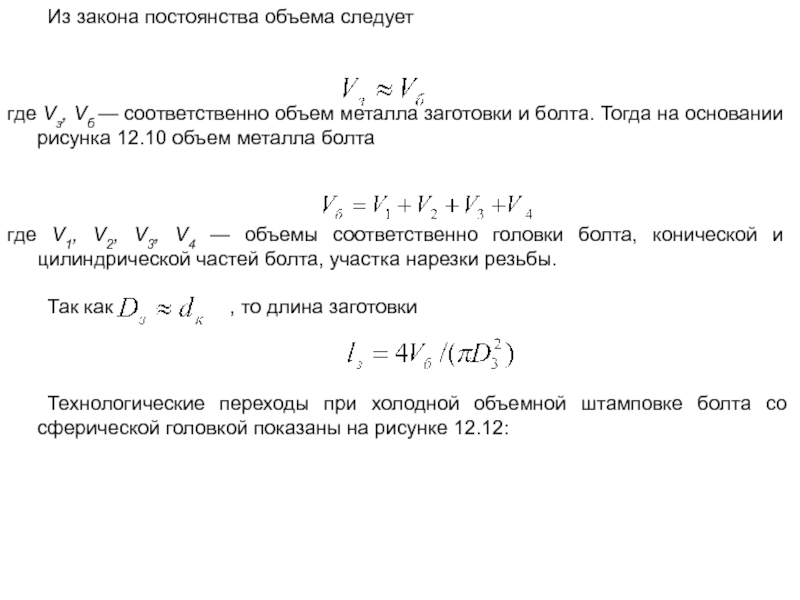
Слайд 37 Из закона постоянства объема следует



где Vз, Vб — соответственно объем металла

заготовки и болта. Тогда на основании рисунка 12.10 объем металла болта



где V1, V2, V3, V4 — объемы соответственно головки болта, конической и цилиндрической частей болта, участка нарезки резьбы.

Так как , то длина заготовки



Технологические переходы при холодной объемной штамповке болта со сферической головкой показаны на рисунке 12.12:







Слайд 38 I переход — незначительное местное утолщение с редуцированием;
II переход — предварительное

оформление головки болта, сочетаемое с прямым выдавливанием;
III переход — окончательная штамповка головки болта в форме, близкой к сфере;
IV переход — калибровка головки болта, сочетаемая с возможной обрезкой заусенцев головки.

Рисунок 12.12 – Технологические переходы при холодной объемной штамповке
болта со сферической головкой


Слайд 39 На основании изложенного выше о единичных степенях деформации определяют интегральные показатели

степени деформации для каждого перехода: εI - εIV .
Выражение для суммарного интегрального показателя степени деформации (общей степени деформации) имеет вид



Вычисленную величину εоб сравнивают с максимально допустимой величиной общей степени деформации для выбранной стали (эти значения приводятся в справочной литературе). Если εоб > ε, то необходимо заменить эту сталь другой с подходящими пластическими показателями или же упростить форму детали.




Слайд 40Контрольные вопросы
Сущность процесса вальцовки
Сущность процесса ротационной ковки и его технологические

возможности
Виды прокатки, особенности винтовой прокатки
Сущность процесса раскатки кольцевых заготовок, схема процесса
Сущность и возможности пневмоцентробежной обработки
Накатка зубьев зубчатых колес, формирование шлицев
Сущность процесса холодной объемной штамповки, основные операции процесса
Как осуществляют процесс высадки на автоматах

Обратная связь

Если не удалось найти и скачать презентацию, Вы можете заказать его на нашем сайте. Мы постараемся найти нужный Вам материал и отправим по электронной почте. Не стесняйтесь обращаться к нам, если у вас возникли вопросы или пожелания:

Email: Нажмите что бы посмотреть 

Что такое ThePresentation.ru?

Это сайт презентаций, докладов, проектов, шаблонов в формате PowerPoint. Мы помогаем школьникам, студентам, учителям, преподавателям хранить и обмениваться учебными материалами с другими пользователями.


Для правообладателей

Яндекс.Метрика