Схемы прессов презентация

Слайд 1Схемы прессов



Слайд 2


Слайд 10Фазы обезвоживания в прессовой части


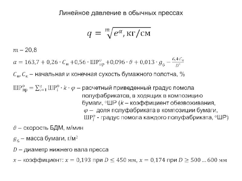
Слайд 11Линейное давление в обычных прессах
 
 


Слайд 12Схемы сдвоенных прессов



Слайд 13Расположение прессов



Слайд 15Вертикальные многовальные прессы



Слайд 16Треугольное расположение прессов



Слайд 17Прессовый импульс
 
 


Слайд 18Пресс с расширенной зоной прессования



Слайд 19Передача бумажного полотна без пересасывающего устройства


Слайд 20Передача бумажного полотна сжатым воздухом



Слайд 21Пересасывающие устройства



Слайд 22Пирамидальное расположение пересасывающих валов



Слайд 23Пересасывающее устройство с трехвальным наклонным прессом



Слайд 24Схема пересасывающих валов «Симплекс»



Слайд 25Упрощенные пересасывающие устройства



Слайд 26Пересасывающее устройство в прессовой части


Слайд 27Ручное прижимное устройство



Слайд 28Ручное прижимное устройство



Слайд 29Прижимное устройство с пневматическим приводом



Обратная связь

Если не удалось найти и скачать презентацию, Вы можете заказать его на нашем сайте. Мы постараемся найти нужный Вам материал и отправим по электронной почте. Не стесняйтесь обращаться к нам, если у вас возникли вопросы или пожелания:

Email: Нажмите что бы посмотреть 

Что такое ThePresentation.ru?

Это сайт презентаций, докладов, проектов, шаблонов в формате PowerPoint. Мы помогаем школьникам, студентам, учителям, преподавателям хранить и обмениваться учебными материалами с другими пользователями.


Для правообладателей

Яндекс.Метрика