Схема очищення зерна на решетах з отворами презентация

Слайд 1Схема очищення зерна на решетах з отворами






















а- прямокутними, б- круглими

Слайд 2


Схема циліндричного трієра

Принцип роботи дискового трієра

1-тріерний циліндр, 2-жолоб, 3-шнек


Слайд 3Принцип роботи пневмосепаратора
1 - пневмоканал,
2 - живильний лоток,
3 - отвір,


4 - повітря.

Слайд 4Рух обертання частинки з урахуванням сили Магнуса
Для обчислення підйомної сили
скористаємося

формулою
Жуковського:



де р- щільність повітря, кг/м3;
v- швидкість частинки відносно повітря, м / с;
l- довжина частки в поперечному напрямку, перпендикулярному швидкості руху, м;
Г- циркуляція швидкості по контуру, що охоплює обтічну частку разом з прикордонним шаром, м² / с.
Оскільки частка має не циліндричну, а кулясту форму, то формула Жуковського може бути застосована тільки до нескінченно малому шару кулі з товщиною dr і радіусом Rч


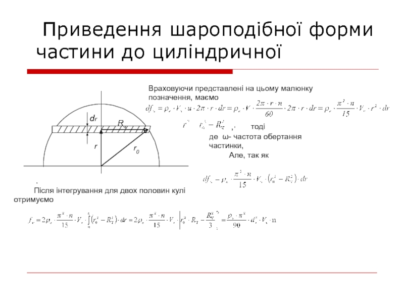
Слайд 5 Приведення шароподібної форми частини до циліндричної



Враховуючи представлені на цьому малюнку

позначення, маємо

 , де ω- частота обертання частинки,
Але, так як
 


тоді

 .
Після інтегрування для двох половин кулі отримуємо



Слайд 6Лабораторна установка для визначення відхилення обертається частки
1 - електродвигун,
2

- горизонтальна напрямна;
3 - механізм розведення електродвигунів;
4 - пружина;
5 - вертикальна напрямна;
6 - приймачі;
7 – затискачі

Слайд 7Результати досліджень відхилення моделей з пінопласту та гороху
б- гороху
а- пінопласту



Слайд 8Принципова схема гіраціонного сепаратора
1 – робочий валок,
2 – робочий валок,
3

- бункер,
4 - приймачі продуктів поділу

Слайд 9 Принципова схема гіраціонного сепаратора з валками, встановленими один над іншим
1 -

верхній валок,
2 - нижній валок,
3 - бункер,
4 - приймачі продуктів поділу
здійснюється від електродвигунів постійного струму.


Слайд 10Загальний вигляд гіраціонного сепаратора з розташуванням валків один над іншим


Слайд 11Результати сепарації насіння гірчиці на гіраціонном сепараторі


Обратная связь

Если не удалось найти и скачать презентацию, Вы можете заказать его на нашем сайте. Мы постараемся найти нужный Вам материал и отправим по электронной почте. Не стесняйтесь обращаться к нам, если у вас возникли вопросы или пожелания:

Email: Нажмите что бы посмотреть 

Что такое ThePresentation.ru?

Это сайт презентаций, докладов, проектов, шаблонов в формате PowerPoint. Мы помогаем школьникам, студентам, учителям, преподавателям хранить и обмениваться учебными материалами с другими пользователями.


Для правообладателей

Яндекс.Метрика