Ручная дуговая сварка покрытыми электродами высокопрочных сталей презентация

Содержание

Слайд 1Ручная дуговая сварка покрытыми электродами высокопрочных сталей


Слайд 2Для РД необходимо применять сварочные электроды обеспечивающие помимо высокой прочности металла

шва, высокую пластичность, ударную вязкость и высокую стойкость против образования трещин

Слайд 3Для сварки применяются электроды типов:

Э60, Э70, Э85 и Э100 по ГОСТ 9466
Марок
УОНИ 13/65, УОНИ 13/85 (обеспечивающие высокую прочность, ударную вязкость и стойкость против образования трещин),
ВИАМ-25 (с тонким стабилизирующим покрытием, для сварки металла толщиной до 2 мм.),
НИАТ-3М, ВИ-10-6 (для сварки толщин более 2 мм.)
НИАТ-5, ВСФ-65У, ВСФ 85

Слайд 4Импортные аналоги типов E8018, E9018 по AWS A5.5 и EN 757

Швецкого концерна ESAB OY
Марок:
OK 74.70, OK 73.68 (модифицированный 2,5% Ni и обеспечивающий высокую ударную вязкость вплоть до минус 60 0С)
OK 74.78 (для сварки рельс и элементов железных дорог)
ОК 75.75 (для сварки высокопрочных крановых конструкций и трубопроводов с σв до 820 МПа),
ОК 75.78 (для сварки высокопрочных сталей типа Велдокс (Weldox) с пределом прочности до 965 МПа, в условиях работы до минус 60 град)

Слайд 5Импортные аналоги типов E8018, E9018 по AWS A5.5 и EN 757:
немецкого

концерна Bohler Thyssen Schweisstechnik
Марок:
Шварц-3К Мод, Кессель 5520 Мо, Phoenix SH V1 (предназначенные, в основном, для сварки трубопроводов высокой прочности свыше К60),
а также электроды марки LB-62D Японского концерна Kobe Steel, Ltd.

Слайд 6Детали с жесткими замкнутыми швами и толщиной свариваемых элементов более 15

мм рекомендуется сваривать электроды типов Э-11Х15Н25М6АГ2 и Э-06Х19Н11Г2М2. При этом перед сваркой на кромки сварного соединения наплавляют слои толщиной 2—3 мм электродами типа Э-11Х15Н25М6АГ2. Сварку по наплавленным слоям производят электродами типа Э-06Х19ННГ2М2.

Слайд 7Автоматическая сварка под слоем флюса высокопрочных сталей


Слайд 8Автоматическая сварка под флюсом рекомендуется при толщине свариваемого металла более 4

мм. При толщине менее 4 мм наблюдаются коробление и увеличенное число дефектов в шве.

Для предупреждения прожогов при односторонней сварке применяют остающиеся (стальные) и съемные подкладки (медные или в виде флюсовой подушки). При применении медных подкладок медь может попасть в металл шва, что вызывает образование горячих трещин.

С целью предупреждения попадания меди и более качественного формирования проплава иногда применяют флюсо-медную подкладку.


Слайд 9Применение остающихся приваренных стальных подкладок при сварке высокопрочных сталей в некоторых

случаях, приводит к образованию трещин в корне шва.

Слайд 10В этом случае целесообразно применять дополнительную тонкую «плавающую» подкладку толщиной 1,0—1,5

мм, предупреждающую приваривание основной подкладки

Слайд 11Подкладные кольца и замковые соединения для сварки не рекомендуются, так как

они снижают надежность изделия в эксплуатации. Вместо подкладных колец первые слои целесообразно выполнять аргонодуговой сваркой на весу.

Слайд 12Для сварки под флюсом большинство марок высокопрочных сталей в основном применяют

проволоки марок
Св-08А, Св-08ГА, Св-18ХМА, Св-08ХМ, Св-08ГНМ, Св-08ХГ2СНМТ
Для сварки сложнолегированных высокопрочных сталей применяют проволоки специального состава. Например, для сварки стали 28Х3СНМВФА применяется проволока марок Св-28Х3ГСНВМ или Св-20ХСНВФА,
а для сварки стали 30Х2ГСНВМ используют проволоки марок Св-20Х2ГСНВМ или Св-20ХСНВФА.

Слайд 13Для сварки трубопроводов из высокопрочной стали применяются импортные аналоги указанных выше

проволок марок:
Pipeliner LА-85, L-61
(Lincoln Electric, США),

OK AUTROD 12.24, OK AUTROD 13.24
(ESAB AB, Швеция).

Слайд 14В связи со склонностью высокопрочных сталей к образованию кристаллитных трещин, к

флюсам предъявляют жёсткие требования к наличию “S” и “Р” , а также веществам способных образовывать в шве неметаллические включения.

Таким образом, флюсы должны содержать и основные окислы, и возможно меньшее количество кислых окислов.


Слайд 15Среди флюсов, применяемых для сварки высокопрочных сталей наибольшее распространение нашли флюсы

марок
ОСЦ-45, АН-348-А, АН-47, АН-15
Для сварки сложнолегированных сталей (28Х3СНМВФА, 30Х2ГСНВМ и т.п.) рекомендуют применять флюсы марок АВ-5 или 48-ОФ-10.

Слайд 16Для сварки трубопроводов из высокопрочной стали применяются импортные аналоги указанных выше

флюсов марок:
Pipeliner 860, Lincolnweld 860, Pipeliner MIL800H (Lincoln Electric, США)

OK FLUX 10.71
(ESAB AB, Швеция).

Слайд 17Для увеличения сопротивляемости сварных швов к горячим трещинам, а также повышения

пластичности и ударной вязкости металла шва используют основные флюсы, такие как АН-26, АН-20, 48-ОФ-10, обеспечивающие более высокую чистоту металла шва по сере и окисным включениям.

Во избежание пористости и наводороживания швов флюсы перед сваркой необходимо прокаливать, с тем чтобы их влажность не превышала 0,1%. Это достигается нагревом флюсов до 300 – 350°С с выдержкой 2 – 3 ч.


Слайд 18Высокопрочные низко- и среднелегированные стали сваривают под флюсом, как правило, без

подогрева. Подогрев усложняет ведение сварочного процесса. Только в случае сварки жестких узлов, а также сварки сталей 30ХГСА и 30ХГСНА большой толщины применяют подогрев до 250 – 300 град.

После сварки таких сталей необходим общий отпуск при 600° С или местный при 300° С для предупреждения образования холодных трещин.


Слайд 27В современной промышленности всё большее применение находит специальный флюс марки АН–15М


По химическому составу АН–15М практически новый флюс. При сварке под этим флюсом обеспечивается отсутствие выгорания “С” и лёгких элементов, меньшее загрязнение примесями . Благодаря этому добиваются:
повышения стойкости против образования горячих трещин;
повышения механических свойств: ударная вязкость на 15 %, и предел прочности на 10 – 12 %;
улучшения отделимости шлаковой корки при начале сварки и при непрерывном наложении слоёв


Слайд 28Увеличение прочности связанно с меньшим выгоранием “С”. А увеличение ударной вязкости

связанно с меньшим загрязнением швов неметаллическими включениями.

АН–15М более короткий и более тугоплавкий флюс поэтому стекание флюса меньше.


Слайд 29Автоматическая сварка под флюсом с применением гранулированной металлической присадки


Слайд 30 К числу преимуществ использования крошки относят:

повышение стабильности процесса автоматической

сварки за счет снижения чувствительности к изменению зазора, позволяющее исключить прожоги и протеки металла;

уменьшение остаточных сварочных деформаций;

расширение диапазона толщин металла, свариваемого без предварительной разделки кромок;

- дополнительные возможности для получения оптимального состава металла шва, когда ограничен выбор сварочных материалов.

Слайд 31К недостаткам способа относят:

повышение вероятности непровара при отсутствии надежного

контроля положения электрода по центру свариваемого стыка;

необходимость использования специального дозатора крошки в виде приставки к сварочному аппарату.

Слайд 32Крошку изготавливают из сварочной проволоки диаметром 1,6 - 2,0 мм путем рубки

ее на специализированных станках или стандартном фрезерном станке, оснащенном подвижным механизмом. Длина гранул должна быть равной 1,5 - 2,5 мм.

Слайд 34 Дозировку и засыпку металлической крошки производят специальными дозаторами, устанавливаемыми на

сварочном автомате. Допускается засыпать крошку перед сваркой вручную.
Дозировка крошки может производиться как перед началом сварки, так и в процессе сварки или комбинированным способом.
(При автоматической дозировке перед сваркой крошка засыпается до подачи флюса с опережением на расстоянии не менее 50 мм. При автоматической дозировке в процессе сварки крошка подается на вылет электрода со стороны хвостовой части сварочной ванны.)

Наибольший эффект по повышению производительности процесса сварки достигается при комбинированном способе дозировки крошки.

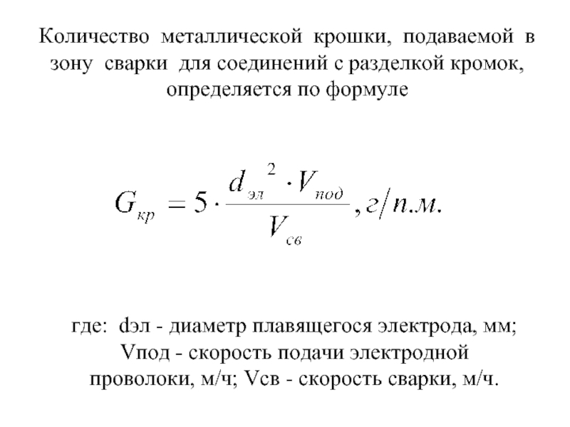
Слайд 35Количество металлической крошки, подаваемой в зону сварки для соединений с разделкой

кромок, определяется по формуле

где: dэл - диаметр плавящегося электрода, мм; Vпод - скорость подачи электродной проволоки, м/ч; Vсв - скорость сварки, м/ч.



Слайд 37Первые проходы при автоматической сварке под флюсом с применение крошки выполняют

на флюсовой подушке, остающейся подкладке, по расплавляемой вставке или ручной подварке.


Для формирования обратной стороны двухсторонних стыковых швов без предварительной подварки вместо флюсовой подушки при сварке первого прохода шва допускается использовать подушку из крошки.

Слайд 38Сварка в среде защитного газа высокопрочных сталей


Слайд 39Дуговую сварку в защитных газах можно осуществлять в среде как инертных,

так и активных газов.

В качестве инертных газов используют чистый аргон Б и В по ГОСТ 10157 и технический гелий первого сорта по МРТУ 51-77.
В качестве активного газа используют сварочный углекислый газ по ГОСТ 8050.
Для смесей защитных газов используется кислород газообразный технический по ГОСТ 5583, аргон и двуокись углерода.
Для получения тройной смеси рекомендуется использовать жидкую аргонокислородную смесь, содержащую до 9%O2, поставляемую по ТУ 14-1-2079-77.


Слайд 40Сварка может быть осуществлена неплавящимся (вольфрамовым) и плавящимся электродами.

При сварке

в активном газе применяют только плавящийся электрод.

Слайд 41В качестве неплавящихся электродов для ручной и автоматической сварок на постоянном

токе прямой полярности применяют:
вольфрамовые прутки по ТУ ВМ2-529,
лантанированные вольфрамовые прутки ВЛ-2 и ВЛ-10 по СТУ 45-ЦМ-1150,
а также прутки из торированного вольфрама ВТ15 по ТУ 11Я.Е.0021-056
и итрированного вольфрама СВИ-1 по ТУ 48-42-73;
при сварке на переменном токе применяют чистые вольфрамовые прутки по ТУ ВМ2-52Э.

Слайд 42Могут быть использованы импортные аналоги марок:
W (или WP) – чистый

вольфрам;
WT-20 - торированный вольфрам;
WZ-8 циркониевый вольфрам;
WI-20 – итрированный вольфрам;
WL-15 и WL-20 лантанированный вольфрам;
WC-20 церированный вольфрам,
производства фирм «ASKAYNAK – Lincoln Elektric» или фирмы «WELDO».

Слайд 43Для предупреждения образования пор рекомендуется применять присадочные материалы с повышенным содержанием

раскислителей Si и Мn (Св-08Г2С; Св-12ГС; Св-08ГСМТ и др.).

Слайд 46Формирование сварных швов улучшается при сварке конструкционных сталей с использованием смеси

газов – аргона и гелия (до 25%); чтобы избежать пористости в шве, а также улучшить устойчивость горения дуги при сварке на переменном токе, дополнительно вводят небольшое количество кислорода (до 1%).

Слайд 49Неплавящимся электродом рекомендуется сваривать изделия из материала толщиной не более 4

– 5 мм.
Сварку плавящимся электродом можно применять при изготовлении изделий из материалов толщиной 1 мм и выше.
Для материала толщиной до 2 мм рекомендуется автоматическая аргонодуговая сварка неплавящимся электродом без присадки или с присадочной проволокой; целесообразна сварка импульсной дугой.
При большей толщине сварку производят с применением присадки.

Слайд 50При сварке высокопрочных сталей толщиной 3 – 5 мм высокое качество

сварных соединений может обеспечиваться при сварке по методу ИЭС им. Е. О. Патона:
первый слой выполняют без присадки с полным проваром кромок стыка, второй – с поперечными колебаниями электрода и механической подачей присадочной проволоки. Глубина проплавления при этом должна быть 60—70% толщины основного металла. Сварку производят короткой дугой с дуговым промежутком 0,5 – 1,0 мм.

Слайд 51Указанный метод сварки применяют для:
уменьшения перегрева сварного соединения,
получения благоприятной

кристаллизации металла шва,
уменьшения коробления,
повышения механических свойств сварного соединения

Слайд 52Для увеличения проплавляющей способности дуги при аргонодуговой сварке высокопрочных сталей применяют

активирующие флюсы (АФ). Применение АФ повышает проплавляющую способность дуги в 1,5—2 раза, что исключает необходимость разделки кромок и многопроходной сварки при толщинах 8 – 10 мм.

Слайд 53Современные высокопроизводительные способы сварки высокопрочных сталей плавящимся электродом в среде защитного

газа

Слайд 54Высокоскоростная двухдуговая (тандемная) сварка плавящимся электродом в среде защитных газов


Слайд 55Указанный способ сварки основан на использовании двух электродных проволок, подключённых к

разным источникам питания, горящих в одну сварочную ванну.
Ток к каждой из проволок подводиться в импульсном режиме, причём попеременно то к одной, то к другой проволоке, так, что в каждый момент времени горит только одна из дуг.

Слайд 56Prinzip des Tandem-Prozess


Слайд 57Betriebsart: Puls/Puls


Слайд 58Использование импульсного режима для сварки высокопрочных сталей позволяет гибко регулировать тепловложение

в основной металл в зависимости от марки свариваемого материала.

Причём основной задачей является минимизация тепловложения при обеспечении высокой производительности процесса.

Отчасти одновременному достижению двух этих противоположных целей способствует применение импульсного двухдугового процесса сварки.

Слайд 59Сварку выполняют проволокой малого диаметра (не более 1 мм), что позволяет

при сравнительно невысоких силах токах добиться высокой плотности тока в проволоке и её большой скорости плавления.
К тому же сварка проволоками малого диаметра характеризуется мелкокапельным переносом и более стабильным процессом сварки, чем сварка проволоками диаметром более 1,2 мм.

Слайд 60Преимуществом указанного способа является невысокая сила тока при работе на одну

дугу (т.е. обеспечение не высокого тепловложения, и незначительного перемешивания основного и электродного металла), с одновременным обеспечением высокой производительности процесса, за счёт тандемной работы двух дуг.

Слайд 61Реализацией технологий с двухдуговыми процессами (в том числе импульсными) занимаются несколько

мировых производителей. Набольших успехов в отработке технологии импульсной тандемной сварки добилась фирма «Fronius».
Технология высокоскоростной двухдуговой импульсной сварки этой фирмы в основном применяется для сварки труб большого диаметра из высокопрочных термомеханически упрочнённых сталей или сталей с карбонитридным упрочнением (для труб с классом прочности свыше К60).

Слайд 62ROBACTA TWIN THERMO
Min. Lagertemperatur –50°C
Zwangskontaktierung
Winkel zw. den Kontaktrohren 12°
Kontaktrohrspitze Abstand 7,2mm


Слайд 63Использование технологии возможно в двух вариантах:

одиночный тандем (один участок шва

варит одна двухдуговая головка);

2) двойной тандем (один участок шва варят одновременно две двухдуговые головки).

Слайд 64FRONIUS PIPELINE EDITION
SINGLE TANDEM PIPELINE PROZESS
(Medium Diameter >

300mm / 12Inch)






TPS 4000MV Thermo

TPS 4000MV Thermo

TPS 4000MV Thermo

TPS 4000MV Thermo

FK 9000R Thermo

Zwischenschlauchpaket Thermo W

Drahtvorschub
VR 1500 Thermo

Pipeline

Schweißrichtung

Robacta Twin Thermo

TimeTwin digital
4000

TimeTwin digital
4000

FK 9000R Thermo


Слайд 65FRONIUS PIPELINE EDITION
DUAL TANDEM PIPELINE PROZESS
(Medium Diameter >

762mm / 30Inch)






TPS 4000MV Thermo

TPS 4000MV Thermo

TPS 4000MV Thermo

TPS 4000MV Thermo

Zwischenschlauchpaket Thermo W

Drahtvorschub
VR 1500 Thermo

Pipeline

Schweißrichtung

Robacta Twin Thermo

TimeTwin digital
4000

TimeTwin digital
4000

FK 9000R Thermo


Слайд 66Для уменьшения количества наплавленного в разделку металла, снижения напряжений от усадки

металла шва, а также для уменьшения доли участия основного металла в металле шва, выполняют ступенчатую узкую разделку кромок

Слайд 67WELDING PROCEDURE




Nahtvorbereitung:
 

A = 1.3 mm (.050") E = 37.5°
B = 1.3 mm (.050") F = 52°
C = 4.3 mm (.170") G = 10°
D = 2.3 mm (.090")


Слайд 68NAHT VORBEREITUNG ROHR-FRÄSER


Слайд 69Schweiss-Zelt

Kettenfahrzeug
Kran
Thermobox

Aussentemperatur -50°C
Generator

Gasversorgung

PRODUKTION KONFIGURATION


Слайд 70THERMOBOX
Stromquelle 1
Stromquelle 2
Stromquelle 1
Stromquelle 2


Слайд 71SCHWEISS ZELT AUFBAU
Drahtspule
D300
Drahtvorschub
VR 1500 Thermo
CRC Steuerung P 600
Zwischenschlauchpaket
Thermo W
CRC Fernregler


Слайд 72SCHWEISS ABLAUF

Schweiß Richtung
Traktor
Band
Tandem
Brenner


Слайд 74Таким образом, применение высокоскоростной двухдуговой (тандемной) сварки плавящимся электродом в среде

защитных газов для сварки высокопрочных сталей позволяет получить минимальный перегрев околошовной зоны, небольшую долю участия основного металла в металле шва, что позволяет снизить вероятность образования холодных трещин в сварных соединениях при обеспечении высокой производительности процесса.

Обратная связь

Если не удалось найти и скачать презентацию, Вы можете заказать его на нашем сайте. Мы постараемся найти нужный Вам материал и отправим по электронной почте. Не стесняйтесь обращаться к нам, если у вас возникли вопросы или пожелания:

Email: Нажмите что бы посмотреть 

Что такое ThePresentation.ru?

Это сайт презентаций, докладов, проектов, шаблонов в формате PowerPoint. Мы помогаем школьникам, студентам, учителям, преподавателям хранить и обмениваться учебными материалами с другими пользователями.


Для правообладателей

Яндекс.Метрика