Проектирование и конструирование второстепенной балки презентация

Содержание

Слайд 1Железобетонные и каменные конструкции
Тема 4. Объекты из железобетона. Проектирование и конструирование

железобетонных конструкций многоэтажного здания с неполным железобетонным каркасом
Лекция 13. Проектирование и конструирование второстепенной балки

Слайд 2По числу пролетов и условиям опирания балки монолитных железобетонных перекрытий могут

быть подразделены на:
однопролетные свободно лежащие;
однопролетные зещемленные на одной или обеих опорах;
многопролетные неразрезные;
консольные.
Балки бывают гибкими l/h > 8 и короткими 8 >l/h >2.
Помимо перекрытий в зданиях и сооружениях монолитные железобетонные балки могут нести как самостоятельные конструктивные функции, так и в составе фундаментов и других элементов зданий.
Форму поперечных сечений монолитных балок обычно принимают прямоугольной или тавровой (с верхним или нижним расположением полки). Возможны и другие конфигурации поперечных сечений балок (двутавровая, трапецеидальная, коробчатая и др.), но их применение ограничивается технологическими трудностями производства монолитного железобетона.

Общие положения


Слайд 3Армирование балок из монолитного железобетона выполняют в виде сварных каркасов, состоящих

обычно из продольных и поперечных стержней, и вязаных каркасов, включающих также и отогнутые стержни.
Площадь сечения рабочей арматуры определяют расчетом и принимают не менее значений, приведенных в табл. 2.1. (показать из пособия Тихонова).
Диаметр рабочей продольной арматуры в балках с доведением до опоры не менее двух стержней должен быть не менее 10 мм.
В ребрах часторебристых перекрытий допускается применение рабочей арматуры диаметром 8 мм с доведением до опоры одного стержня.
В вязаных каркасах при высоте балок 400 мм и более рекомендуется использовать в качестве ненапрягаемой рабочей арматуры стержни диаметром не менее 12 мм.

Слайд 4В балках из легкого бетона с арматурой класса прочности 500МПа и

ниже диаметр продольной арматуры не должен превышать для бетона классов:
В12,5 и ниже 16 мм
В15...В25 25 мм
В30 и выше 32 мм

В балках из ячеистого бетона класса В10 и ниже диаметр продольной арматуры должен быть не более 16 мм.
В балках рекомендуется применять не более двух разных диаметров продольных стержней (не считая стержней конструктивной арматуры).
Стержни большего диаметра следует располагать в первом (нижнем) ряду, в углах поперечного сечения (в вязаных каркасах — в местах сгиба хомутов).

Слайд 5Стержни ненапрягаемой продольной рабочей арматуры должны размещаться равномерно по ширине сечения

балки, как правило, не более чем в три ряда.
При этом в третьем (верхнем) ряду должно быть не менее двух стержней.
Недопустимо размещение стержней выше расположенного ряда над просветами между стержнями предыдущего (нижерасположенного). Расстояние в свету между отдельными стержнями продольной арматуры принимают не менее наибольшего диаметра стержней и не менее 25 мм для нижней арматуры и 30 мм — для верхней.
Рекомендации по максимальному числу продольных стержней одинакового диаметра для размещения в одном ряду по ширине балки приведены в таблице.

Слайд 9При расположении нижней арматуры более, чем в два ряда по высоте

сечения рас¬ стояния между стержнями третьего и после¬ дующего рядов принимают не менее 50 мм При расположении нижней арматуры более, чем в два ряда по высоте сечения рас¬ стояния между стержнями третьего и после¬ дующего рядов принимают не менее 50 мм

При расположении нижней арматуры более, чем в два ряда по высоте сечения рас¬ стояния между стержнями третьего и после¬ дующего рядов принимают не менее 50 мм

При расположении нижней арматуры более, чем в два ряда по высоте сечения рас¬ стояния между стержнями третьего и после¬ дующего рядов принимают не менее 50 мм

При расположении нижней арматуры более. Чем в 2 ряда по высоте сечения расстояния между стержнями третьего и последующего рядов принимают не менее 50 мм.


Слайд 13Основными конструктивными показателями перекрытий являются геометрические размеры их отдельных элементов (плит,

балок, ребер), вид и класс прочности бетона и арматуры, количество арматуры (процент армирования).

Оптимальные решения при проектировании достигаются путем технико-экономического сравнительного анализа, исходя из требований расчета, конструирования и стоимостных показателей примененных материалов (бетона, арматуры), трудоемкости строительных работ и т.п.

Слайд 14 
 
13.1.2 Определение расчетных пролетов


Слайд 15Схема к определению расчетных пролетов второстепенной балки 


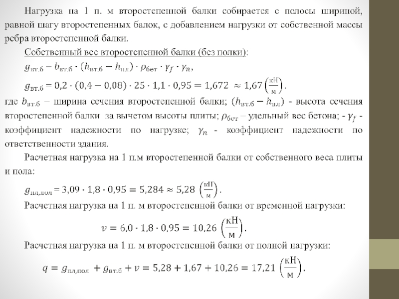
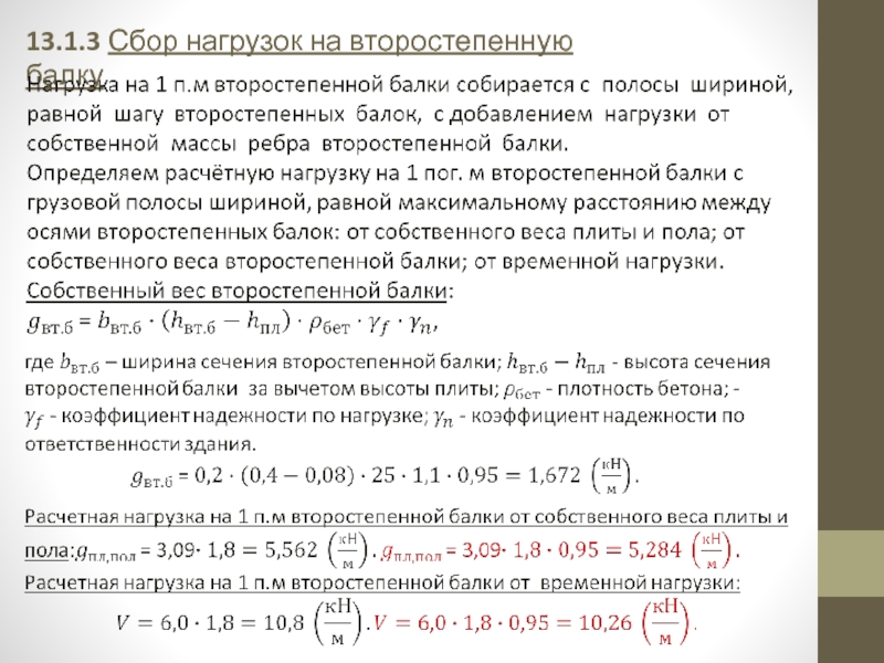
Слайд 1613.1.3 Сбор нагрузок на второстепенную балку
 
 
 
 


Слайд 18Компоновка монолитного ребристого перекрытия
с грузовыми площадями


Слайд 1913.1.4 Определение расчетных усилий
во второстепенной балке от внешних нагрузок
 


Слайд 20Величины расчетных опорных моментов относят к сечениям балок на гранях опор.


Как правило, отношение значений крайнего и среднего пролетов второстепенной балки l1/l2 не превышает 0,1 (что следует проверить в ходе расчетов), поэтому при определении внутренних усилий используют те же расчетные формулы, что и для равнопролетных балок.
При этом опорные моменты следует определять по большему смежному пролету.
Поскольку во многих сечениях балки в процессе эксплуатации могут возникать изгибающие моменты с разными знаками, то определения их только для основных пролетных и опорных сечений недостаточно. Необходимо вычислить положительные и отрицательные моменты для нескольких сечений балки по длине с целью построения огибающей эпюры моментов.
В силу симметрии распределения нагрузок и расчетной схемы балки расчетные усилия определяют только для первых двух-трех пролетов балки.

Слайд 22Значения коэффициента β ординаты огибающей эпюры
моментов в зависимости от соотношения

v/g



Слайд 23Эпюры расчетных моментов для равнопролетных неразрезных
второстепенных балок


Слайд 24Результаты определения изгибающих моментов


Слайд 26Дополнительное загружение второстепенной балки


Слайд 31Для участков, где действует положительный изгибающий момент: нижняя зона – растянута;

верхняя зона – сжата; расчетное сечение – тавровое.
Для участков, где действует отрицательный изгибающий момент: нижняя зона – сжата; верхняя зона – растянута; расчетное сечение – прямоугольное.

а – в пролете; б - на опоре
Расчетное сечение второстепенной балки


Слайд 35 
http://mathenglish.ru/mechanics/


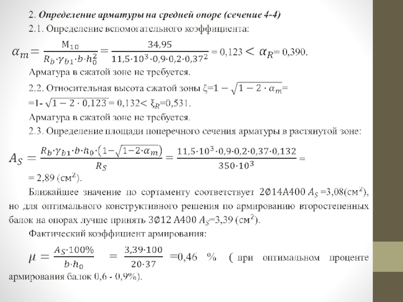
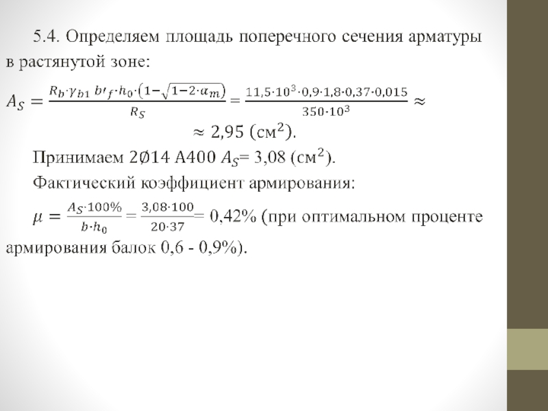
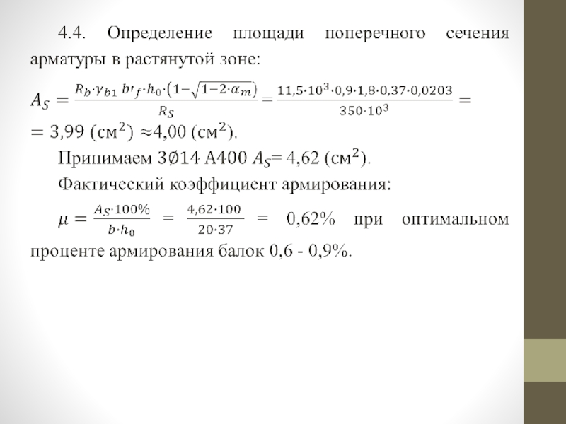
Слайд 43Рабочая арматура второстепенной балки


Слайд 60Расход арматуры на второстепенную балку


Слайд 61Армирование второстепенной балки в расчетных сечениях
(см. совместно с таблицей)


Слайд 62Схема армирования второстепенной балки


Слайд 6313.3.5 Дополнительные рекомендации по конструированию второстепенной балки
Максимальное количество продольных стержней одного

диаметра, размещенных в одном ряду по ширине балки

Слайд 64Расположение хомутов в продольном сечении балки
При конструировании второстепенной балки следует руководствоваться

требованиями, изложенными в СП и пособиях к СП, а также рекомендациями, представленными в монографиях.
Максимальное количество продольных стержней одинакового диаметра, рекомендуемых для расположения в одном ряду по ширине балки, приведено в таблице.

Слайд 65Второстепенные и главные балки монолитного ребристого перекрытия могут армироваться плоскими сварными

каркасами или отдельными стержнями, из которых с помощью вязальной проволоки собираются вязаные каркасы.
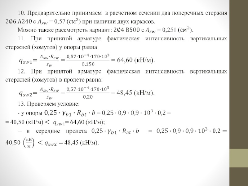
При армировании балок вязаными каркасами в поперечном сечении устанавливают две или четыре ветви хомутов.
Две ветви хомутов ставят обычно при ширине балки до 350 мм и при числе стержней в одном ряду не более 5-ти.
При ширине балки более 350 мм и большем количестве стержней в одном ряду (более 5-ти) ставят 4 ветви хомутов.
Хомуты могут быть закрытыми или открытыми.
В балках прямоугольного сечения ставят закрытые хомуты.
При двойной арматуре закрытые хомуты обязательны для предотвращения выпучивания сжатой арматуры от продольного изгиба.
В перекрытиях с монолитной плитой ставят открытые хомуты.

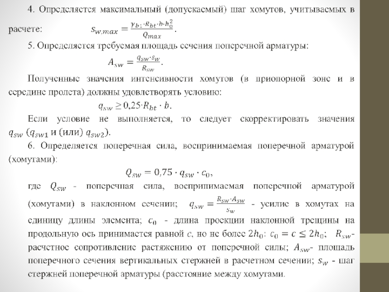
Слайд 66В случае, когда расчетом не требуется определять поперечную арматуру, она назначается

конструктивно:

Диаметр хомутов в вязаных каркасах рекомендуется принимать не менее 6 мм при высоте балки до 800 мм, а в балках большей высоты – не менее 8 мм.
В балках высотой 150-300 мм хомуты, если они не требуются по расчету, должны быть поставлены у концов балки на длине, равной менее ¼ пролета при равномерно распределенной нагрузке, а при сосредоточенной нагрузке на длине , равной расстоянию от опоры до ближайшей к ней силы. В балках высотой более 300 мм хомуты ставятся всегда, независимо от расчета.
При отсутствии отгибов продольной рабочей арматуры расстояние между хомутами должно быть не более, чем показано на рисунке.

Слайд 68

Расстояния в свету между стержнями по высоте и ширине сечения должны

назначаться с учетом удобства укладки и уплотнения бетонной смеси.
Расстояния в свету между отдельными стержнями, а также между стержнями соседних плоских сварных каркасов должны приниматься:
Если стержни при бетонировании занимают горизонтальное или наклонное положение – не менее диаметра стержней и не менее: для нижней арматуры – 25 мм, а для верхней – 30 мм;
При расположении нижней арматуры более чем в 2 ряда по высоте расстояния между стержнями в горизонтальном направлении (кроме стержней 2-х нижних рядов) не менее 50 мм; для сварных каркасов не менее 2d и не менее 40 мм;
Если стержни занимают при бетонировании вертикальное положение – не менее 50 мм.

Обратная связь

Если не удалось найти и скачать презентацию, Вы можете заказать его на нашем сайте. Мы постараемся найти нужный Вам материал и отправим по электронной почте. Не стесняйтесь обращаться к нам, если у вас возникли вопросы или пожелания:

Email: Нажмите что бы посмотреть 

Что такое ThePresentation.ru?

Это сайт презентаций, докладов, проектов, шаблонов в формате PowerPoint. Мы помогаем школьникам, студентам, учителям, преподавателям хранить и обмениваться учебными материалами с другими пользователями.


Для правообладателей

Яндекс.Метрика