Применение метода конформных преобразований к уравнениям математической физики презентация

Содержание

Слайд 1
Овчинцев Евгений ИФО 3-2
Применение метода конформных преобразований к уравнениям математической физики


Слайд 2Введение
Функция

называется гармонической, если:
1. Существуют частные производные до второго порядка включительно.
2. Все они непрерывны.
3. Она удовлетворяет уравнению Лапласа:








Слайд 3Методы функции комплексного переменного
Если комплексная функция

имеет первую производную в области G 1. Она бесконечное число раз дифференцируема.
2. Все эти производные непрерывны и







Слайд 4О сохранении гармоничности функции при конформном отображении.

- конформное отображение области G на область G’.







является взаимно однозначным отображением.


Слайд 5О сохранении гармоничности функции при конформном отображении.
Пусть

– некоторая гармоническая функция, заданная внутри области , ,
.









Слайд 6О сохранении гармоничности функции при конформном отображении.

Тогда частные производные от функции

:


Следовательно, вторые частные производные от нее же:











Слайд 7О сохранении гармоничности функции при конформном отображении.
Сложим:




Получим:

В силу условий Коши-Римана:











Слайд 8О сохранении гармоничности функции при конформном отображении.
Из получившихся соотношений следует:



Т.к.




Т.е.

– гармоническая функция в .












Слайд 9Задача Дирихле
Найти функцию

, удовлетворяющую условиям:
1.

2.

где – заданная непрерывная функция на границе области .










Слайд 10Задача Дирихле
Теорема:

«Решение задачи Дирихле существует и притом единственно».


Слайд 11Практическая задача
Труба радиуса r помещена на заданной глубине


. Найти установившееся распределение температуры в почве, если на поверхности земли она равна нулю, а температура трубы (рис.1).




Слайд 12Практическая задача
–температура земли в точке

. – гармоническая функция. Для нее должно выполняется уравнение


и она должна удовлетворять граничным условиям










Слайд 13Практическая задача
Докажем, что область отображается на кольцо дробно-линейной функцией:


1.Известно,

что дробно-линейная функция обладает круговым свойством.
2.Известно, что при дробно-линейном отображении точки симметричные переходят в точки, симметричные по отношению к образу кривой.


Слайд 14Практическая задача
Отобразим область G конформно на круговое кольцо:


(рис.2)

В кольце получили задачу Дирихле :











Слайд 15Практическая задача.
Решение задачи Дирихле



Такая функция - гармоническая.


Для выполняются

граничные условия:
1.
2.













Слайд 16Решение практической задачи


Найдем на оси две точки

(рис.3) такие, что они являются симметричными и для оси и для окружности одновременно.








Слайд 17Решение практической задачи
Рассмотрим дробно-линейное отображение:


Подставим в него :



Докажем, что эта функция

отображает область на круговое кольцо:







Слайд 18Решение практической задачи
– ось

. Пусть .

Тогда


То есть, и, значит, образом оси является окружность .












Слайд 19Решение практической задачи
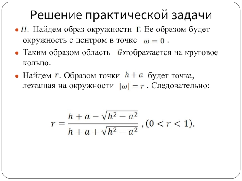
Найдем образ окружности . Ее образом

будет окружность с центром в точке .
Таким образом область отображается на круговое кольцо.
Найдем . Образом точки будет точка, лежащая на окружности . Следовательно:











Слайд 20Решение практической задачи
Решение нашей основной задачи имеет вид:


Перейдя к переменным

и , получим:




где









Слайд 21Рассмотрим конкретный пример
Пусть a=2, h=4, а T=10. Тогда



А график этой функции

имеет вид:






Слайд 22Заключение
1. Методом конформных отображений можно решать и другие задачи, базирующиеся на

гармонических функциях, переходя конформно к более простому и известному виду.
2. Этим методом можно решать задачи в картографии, электростатике, механике сплошных сред ( гидро- и аэромеханика, газовая динамика, теория упругости, теория пластичности и др. )

Обратная связь

Если не удалось найти и скачать презентацию, Вы можете заказать его на нашем сайте. Мы постараемся найти нужный Вам материал и отправим по электронной почте. Не стесняйтесь обращаться к нам, если у вас возникли вопросы или пожелания:

Email: Нажмите что бы посмотреть 

Что такое ThePresentation.ru?

Это сайт презентаций, докладов, проектов, шаблонов в формате PowerPoint. Мы помогаем школьникам, студентам, учителям, преподавателям хранить и обмениваться учебными материалами с другими пользователями.


Для правообладателей

Яндекс.Метрика