Поршневые и радиальнопоршневые гидромашины. (Лекция 4) презентация

Содержание

Слайд 1Поршневые и радиально-поршневые гидромашины

Лекция 4


Слайд 2 1. Поршневые гидромашины

Поршневые насосы находят применение как в гидроприводе (преимущественно плунжерные

насосы), так и во многих других технологических системах различных отраслей производства. Наиболее распространены поршневые кривошипные насосы, в которых передача движения от входного звена к поршням осуществляется с помощью кривошипно-шатунного механизма.
Широко применяются поршневые насосы в нефтяной, химической, металлургической, угольной промышленности и в энергетике.
Поршневые насосы бывают одностороннего (простого) и двустороннего (двойного) действия.

Слайд 3 У насосов одностороннего действия жидкость вытесняется из цилиндра при движении поршня

только в одну сторону, а у насосов двустороннего действия жидкость вытесняется из цилиндра при движении поршня в обе стороны.
Преимущества поршневых кривошипных насосов по сравнению с другими объемными насосами:
пригодность для перекачивания самых разнообразных жидкостей - горячих и холодных, вязких и весьма текучих, в частности химически активных;
незначительная зависимость подачи от вязкости перекачиваемой жидкости, которая изменяется с изменением ее температуры;




Слайд 4возможность сухого всасывания, то есть способность насоса засасывать жидкость без предварительного

заполнения всасывающего трубопровода перекачиваемой жидкостью;
возможность достижения весьма высоких давлений при даже незначительных подачах;
высокий коэффициент полезного действия.
Недостатки поршневых кривошипных насосов:
тихоходность (незначительная частота вращения вала), которая влечет за собой большие размеры и массу насоса;
относительная сложность конструкции;
необходимость специальных устройств для регулирова-ния подачи при постоянной частоте вращения вала;
неравномерность подачи, для уменьшения которой в ряде случаев придется устанавливать воздушные колпаки (гасители пульсаций).








Слайд 5 Принцип действия поршневого кривошипного насоса

Поршневой кривошипный насос является гидравлической машиной,

в которой превращение механической энергии приводного двигателя с вращательным характером движения выходного вала в гидравлическую энергию перекачиваемой жидкости обеспечивается с помощью вытеснителя (дискового поршня или плунжера), который осуществляет возвратно-поступательное движение в рабочей камере (цилиндре) с помощью кривошипно-шатунного механизма. В качестве отсекателей используются клапаны.
Основы кинематики и принцип действия поршневого кривошипного насоса рассмотрим на примере













Слайд 6горизонтального клапанного прямоточного однопоршневого дискового насоса одностороннего действия (рис.1).
При вращении кривошипа

1 вокруг оси О приводного вала, дисковый поршень 4 вместе со штоком 3, шарнирно связанным с шатуном 2, будет осуществлять возвратно-поступательные движения в цилиндре 5. К цилиндру 5 прикреплена (или отлитая вместе с ним) клапанная ко-робка 8, в которой размещены всасывающий 9 и нагне-тательный 7 клапаны. К клапанной коробке 8 присоеди-нены всасывающая 10 и нагнетательная 6 трубы. Насос забирает жидкость из резервуара 11.
Рабочей камерой насоса является пространство между дисковым поршнем 4 и клапанами 7 и 9, а расстояние между крайними положениями (мертвыми точками) поршня 4 называется его ходом (r - радиус кривошипа 1)

Слайд 7



Рисунок1 - Кинематическая схема поршневого
дискового кривошипного насоса одностороннего действия


Слайд 8






При перемещении дискового поршня 4 из крайнего правого положения влево объем

рабочей камеры увеличивается и давление в ней снижается. Поскольку клапаны насоса самодействующие, то всасывающий клапан 9 откроется и жидкость по всасывающей трубе 10 под действием внешнего давления направится из резервуара 11 в рабочую камеру насоса. После достижения дисковым поршнем 4 крайнего левого положения уменьшение давления в рабочей камере
прекратится и всасывающий клапан 9 закроется. В дальнейшем перемещение дискового поршня 4 слева направо будет приводить к уменьшению объема рабочей
камеры и увеличения давления в ней. В результате откроется нагнетательный клапан 7 и рабочая жидкость будет вытесняться из рабочей камеры в нагнетательную трубу 6.



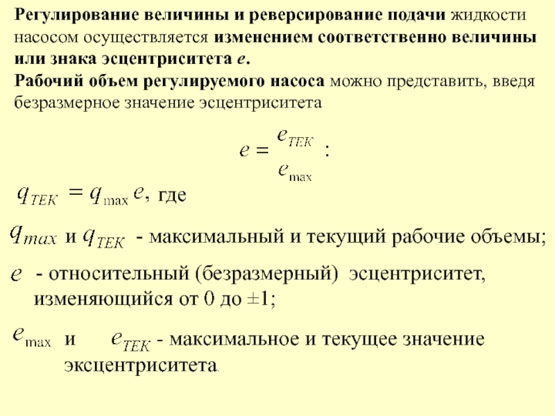
Слайд 9 Рабочий объем поршневого дискового кривошипного насоса одностороннего действия



где 

– ход поршня при повороте кривошипа на 1800;
r – радиус кривошипа;
F, D – соответственно площадь и диаметр дискового поршня.
Теоретическая (идеальная) подача насоса одностороннего действия



где nн – частота вращения кривошипа (приводного вала).






Слайд 10


Всасывание и нагнетание в поршневом дисковом
насосе двустороннего действия осуществляются при


каждом ходе поршня (рис. 2).

Рисунок 2 - Схема поршневого насоса двустороннего действия


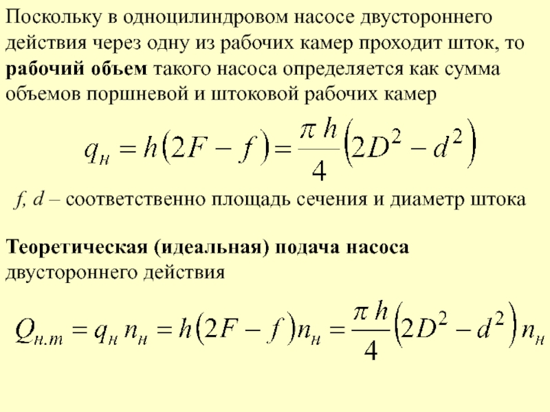
Слайд 11Поскольку в одноцилиндровом насосе двустороннего действия через одну из рабочих камер

проходит шток, то рабочий объем такого насоса определяется как сумма объемов поршневой и штоковой рабочих камер

f, d – соответственно площадь сечения и диаметр штока

Теоретическая (идеальная) подача насоса
двустороннего действия


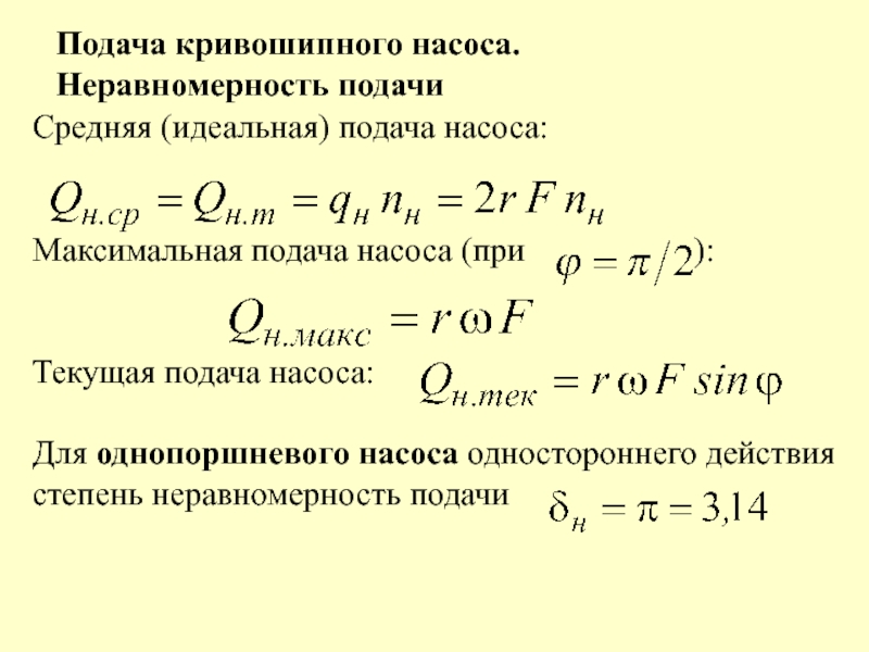
Слайд 12Подача кривошипного насоса.
Неравномерность подачи
Средняя (идеальная) подача насоса:


Максимальная подача насоса (при

):


Текущая подача насоса:

Для однопоршневого насоса одностороннего действия
степень неравномерность подачи






Слайд 13Рисунок 3 - График подачи однопоршневого насоса одностороннего действия



Слайд 14Рисунок 4 - График подачи однопоршневого насоса двустороннего действия


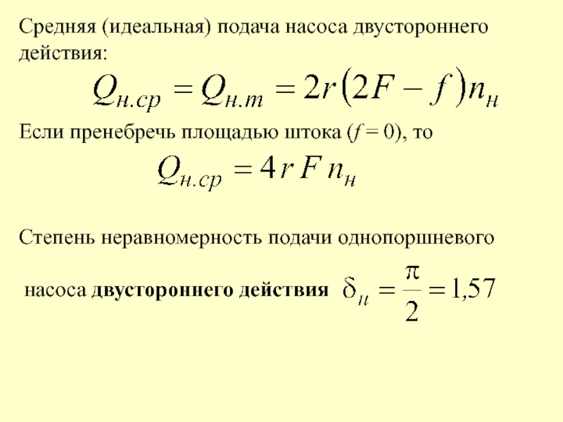
Слайд 15

Средняя (идеальная) подача насоса двустороннего
действия:


Если пренебречь площадью штока (f =

0), то



Степень неравномерность подачи однопоршневого

насоса двустороннего действия


Слайд 16
Для уменьшения неравномерности подачи
промышленностью выпускаются двухпоршневые насосы
двустороннего действия со смещением

кривошипов
один относительно другого на 900.

Степень неравномерность подачи двухпоршневого
насоса двустороннего действия составляет 1,11.

Слайд 17 2. Радиально-поршневые насосы и гидромоторы

Радиально-поршневые гидромашины применяют при сравнительно высоких давлениях

(10-15 МПа). По принципу действия радиально-поршневые гидромашины делятся на одно-, двух- и многократного действия. В машинах однократного действия за один оборот ротора поршни совершают одно возвратно-поступательное движение.
Схема радиально-поршневого насоса однократного действия приведена на рис. 5. Рабочими камерами в насосе являются радиально расположенные цилиндры, а вытеснителями - поршни. Ротор (блок цилиндров) 1 на скользящей посадке установлен на ось 2, которая имеет два канала 3 и 4 (один соединен с гидролинией

Слайд 18всасывания, другой - с напорной гидролинией). Каналы имеют окна 5, которыми

они могут соединяться с цилиндрами 6. Статор 7 по отношению к ротору располагается с эксцентриситетом.
Ротор вращается от приводного вала через муфту 8. При вращении ротора в направлении, указанном на рис. 5 стрелкой, поршни 9 вначале выдвигаются из цилиндров (происходит всасывание), а затем вдвигаются (нагнетание). Соответственно рабочая жидкость вначале заполняет цилиндры, а затем поршнями вытесняется оттуда в канал 4 и далее в напорную линию гидросистемы. Поршни выдвигаются и прижимаются к статору центробежной силой или принудительно (пружиной, давлением рабочей жидкости или иным путем).

Слайд 19Рисунок 5 - Схема радиально-поршневого
насоса однократного действия


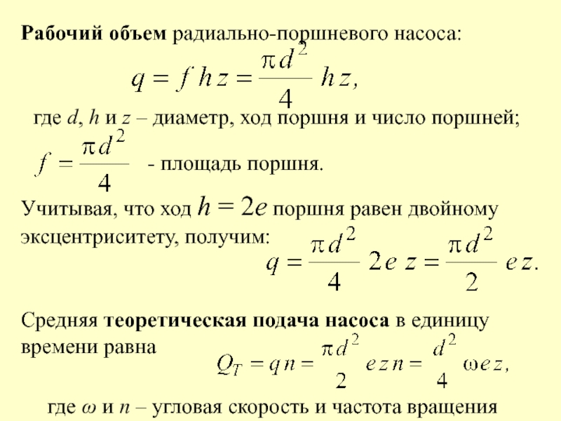
Слайд 20Рабочий объем радиально-поршневого насоса:

где d, h и z – диаметр, ход

поршня и число поршней;

- площадь поршня.

Учитывая, что ход h = 2e поршня равен двойному эксцентриситету, получим:

Средняя теоретическая подача насоса в единицу
времени равна

где ω и n – угловая скорость и частота вращения


Слайд 21На практике применяют преимущественно насосы с нечетным числом цилиндров (поршней) z.


Получили распространение насосы с числом цилиндров z = 5, 7 и 9.

Слайд 23 В станкостроении применяют регулируемые радиально-поршневые насосы однократного действия типа НП (рис.

6), которые выпускают с максимальной подачей до 400 л/мин и давлением до 200 МПа.
Насос работает следующим образом. При враще-нии ротора поршни под действием центробежной силы выдвигаются из цилиндров и прижимаются к реактивным кольцам обоймы. При этом если между ротором и обоймой есть эксцентриситет, то поршни, кроме вращательного, будут совершать и возвратно-поступательные (в радиаль-ном направлении) движения. Изменение эксцентриситета вызывает соответствующее изменение хода поршней и подачи насоса. Вместе с ротором во вращение вовлекается обойма, вращающаяся в своих подшипниках. Такая конст-рукция позволяет уменьшить силы трения и повысить КПД гидромашины.

Слайд 24Рисунок 6 - Радиально-
поршневой насос
однократного действия
типа НП


Обратная связь

Если не удалось найти и скачать презентацию, Вы можете заказать его на нашем сайте. Мы постараемся найти нужный Вам материал и отправим по электронной почте. Не стесняйтесь обращаться к нам, если у вас возникли вопросы или пожелания:

Email: Нажмите что бы посмотреть 

Что такое ThePresentation.ru?

Это сайт презентаций, докладов, проектов, шаблонов в формате PowerPoint. Мы помогаем школьникам, студентам, учителям, преподавателям хранить и обмениваться учебными материалами с другими пользователями.


Для правообладателей

Яндекс.Метрика