Основные виды инженерных сооружений для очистки и обезвреживания сточных вод презентация

Слайд 1Основные виды инженерных сооружений для очистки и обезвреживания сточных вод


Слайд 2Все водоемы разбиты на три категории: для хозяйственно-питьевого водоснабжения, для санитарно-бытового

водопользования (отдых, купание, спорт), рыбохозяйственного назначения.


Слайд 3Очистку городских сточных вод осуществляют на станциях механической или биологической (биохимической)

очистки.


Слайд 4Нормы водоотведения, определение расчетных расходов


Слайд 5
Для определения расчетных расходов необходимо знать количество жителей, проживающих в населенных

местах, норму водоотведения и режим поступления сточных вод в сеть.


Слайд 6Расход Q бытовых сточных вод (м3/сут) определяют по формуле
 
Qср.сут = N•

q /1000, (1)
 
где N – расчетное число жителей;
q - норма водоотведения на одного жителя, пользующегося
канализацией, л/сут.


Слайд 7Гидравлический расчет сети ведут на максимальный секундный расход qmax с (л/сут),

который определяют по формуле
 
qmax с = N • q • kсут.max /(24 • 3600), (2)
 
где kсут.max – коэффициент общей максимальной неравномерности водоотведения.


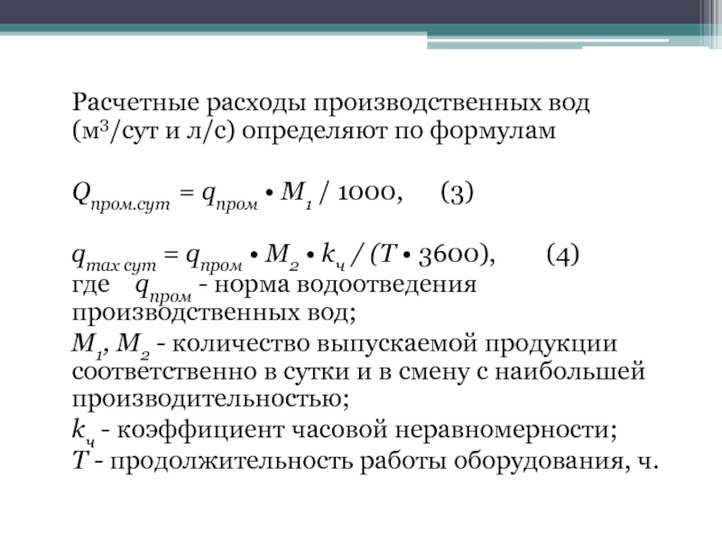
Слайд 8Расчетные расходы производственных вод (м3/сут и л/с) определяют по формулам
 
Qпром.сут =

qпром • M1 / 1000, (3)
 
qmax сут = qпром • M2 • kч / (Т • 3600), (4)
где qпром - норма водоотведения производственных вод;
М1, М2 - количество выпускаемой продукции соответственно в сутки и в смену с наибольшей производительностью;
kч - коэффициент часовой неравномерности;
Т - продолжительность работы оборудования, ч.

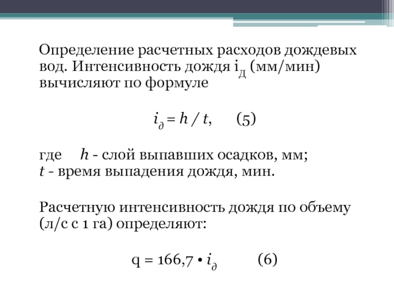
Слайд 9Определение расчетных расходов дождевых вод. Интенсивность дождя iД (мм/мин) вычисляют по

формуле
 
iд = h / t, (5)
 
где h - слой выпавших осадков, мм; t - время выпадения дождя, мин.
 
Расчетную интенсивность дождя по объему (л/с с 1 га) определяют:
 
q = 166,7 • iд (6)

Слайд 10При отсутствии многолетних данных о количестве выпавших осадков расчетную интенсивность дождя,

выпадающего на единицу площади, можно вычислить по формуле
 
  (7)

где q20 - интенсивность дождя для данной местности продолжительностью 20 мин при рд= 1 год (q20 и n принимают по картам СНиП 2.04.03-85), л/(с га);
рд - повторяемость расчетного дождя (принимается по тому же СНиПу) обычно 0.33...0.5;
γ, п - показатели степени, учитывающие климатические особенности района (принимаются по тому же СНиПу);
тг - количество дождей за один год.



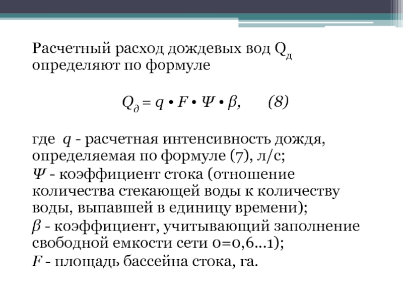
Слайд 11Расчетный расход дождевых вод Qд определяют по формуле
 
Qд = q •

F • Ψ • β, (8)
 
где q - расчетная интенсивность дождя, определяемая по формуле (7), л/с;
Ψ - коэффициент стока (отношение количества стекающей воды к количеству воды, выпавшей в единицу времени);
β - коэффициент, учитывающий заполнение свободной емкости сети 0=0,6...1);
F - площадь бассейна стока, га.


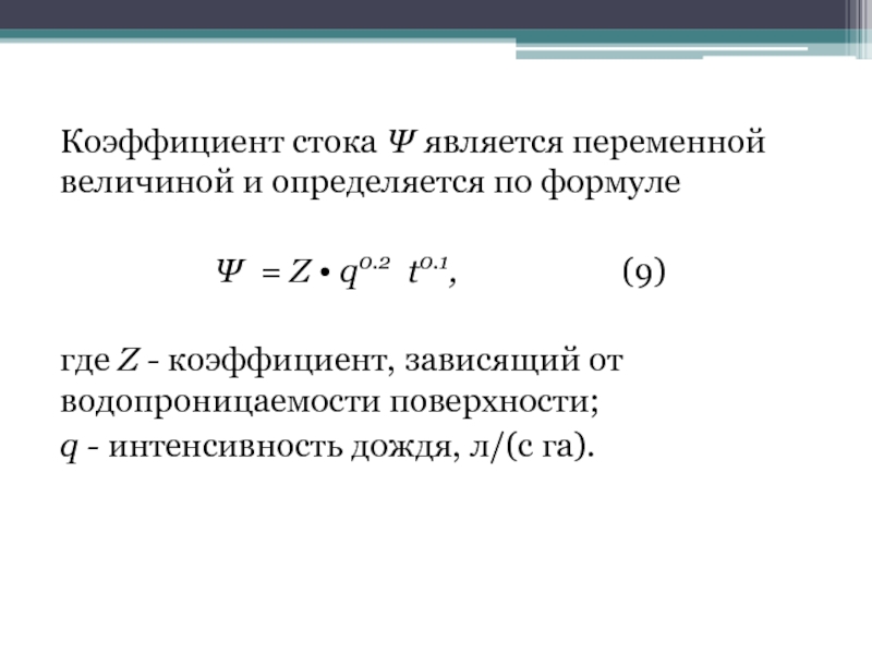
Слайд 12Коэффициент стока Ψ является переменной величиной и определяется по формуле
 
Ψ =

Z • q0.2 t0.1, (9)
 
где Z - коэффициент, зависящий от водопроницаемости поверхности;
q - интенсивность дождя, л/(с га).


Обратная связь

Если не удалось найти и скачать презентацию, Вы можете заказать его на нашем сайте. Мы постараемся найти нужный Вам материал и отправим по электронной почте. Не стесняйтесь обращаться к нам, если у вас возникли вопросы или пожелания:

Email: Нажмите что бы посмотреть 

Что такое ThePresentation.ru?

Это сайт презентаций, докладов, проектов, шаблонов в формате PowerPoint. Мы помогаем школьникам, студентам, учителям, преподавателям хранить и обмениваться учебными материалами с другими пользователями.


Для правообладателей

Яндекс.Метрика