МАТЕМАТИЧЕСКОЕ МОДЕЛИРОВАНИЕ НЕСТАЦИОНАРНОЙ НЕЛИНЕЙНОЙ ДИНАМИКИ ЭЛЕКТРОМЕХАНИЧЕСКОЙ СИСТЕМЫВИБРОТРАНСПОРТИРУЮЩАЯ МАШИНА презентация

Содержание

Слайд 1МАТЕМАТИЧЕСКОЕ МОДЕЛИРОВАНИЕ НЕСТАЦИОНАРНОЙ НЕЛИНЕЙНОЙ ДИНАМИКИ ЭЛЕКТРОМЕХАНИЧЕСКОЙ СИСТЕМЫ «ВИБРОТРАНСПОРТИРУЮЩАЯ МАШИНА»
АЗАРОВ Е.Б.
Исследования поддержаны

РФФИ, проекты № 08-08-00125а, № 11-08-00053а

Слайд 2Вибротранспортирующие машины


Слайд 3Вибропитатель-грохот
1 – рабочий орган; 2 – рама; 3 – упругие

опоры; 4 – вибраторы; 5 – электродвигатели

Слайд 4а – схематическое изображение;
б – условное обозначение на
расчетных схемах
Взаимное

расположение вектора
возмущающей силы и центра масс машины

Механический
дебалансный вибратор

И.И. Блехман, Б.П. Лавров, Л.А. Вайсберг, А.В. Юдин, В.А. Мальцев, А.Н. Косолапов


Слайд 5Вибротранспортирующие машины с самосинхронизирующимися вибровозбудителями


Слайд 6Цель работы
Задачи, поставленные в работе

Разработка научно-обоснованных технических решений по совершенствованию

динамики ВТМ с целью экономии электроэнергии в рабочем режиме путем описания совместной динамики ВТМ и приводных электродвигателей, как единой электромеханической системы

Построить математические модели электромеханических систем «вибротранспортирующая машина» различных типов ВТМ для оценки взаимного влияния ВТМ и приводных электродвигателей друг на друга.

На основе математического моделирования оценить энергозатраты, возникающие при пуске электромеханической системы «вибротранспортирующая машина», при ударных нагрузках на машину и в основном рабочем режиме.

Исходя из результатов исследований разработать рекомендации по подбору типа и мощности приводных электродвигателей для каждого вида ВТМ с целью уменьшения расхода электроэнергии в рабочем режиме.

Выработать научные основы и технические рекомендации для проектирования новых перспективных типов ВТМ.


Слайд 7Расчетная схема одномассной ВТМ
Румянцев С. А. Динамика переходных процессов и

самосинхронизация движений вибрационных машин. – Екатеринбург: УрО РАН. – 2003


Слайд 8Система ДУ электромеханической системы «вибротранспортирующая машина» с линейными уравнениями двигателей



Обобщенные коэффициенты


жесткости


Обобщенные коэффициенты
вязкости


Слайд 9Коэффициенты для системы ДУ с линейными уравнениями двигателей
Двигатели с короткозамкнутым ротором
Двигатели

с фазным ротором

Слайд 10Активное и индуктивное сопротивления обмотки ротора с учетом вытеснения тока
где
Здесь
коэффициент вытеснения

тока и коэффициент демпфирования, зависящие от глубины проникновения тока в стержень и приведенной высоты стержня:

и

Проектирование электрических машин: Учеб. для вузов. – В 2-х кн. / Под ред. И.П. Копылова. – М.: Энергоатомиздат, 1993
Гурин Я.С., Кузнецов Б.И. Проектирование серий электрических машин. – М.: Энергия, 1978

Таким образом, активное и индуктивное сопротивления ротора нелинейно зависят от скорости вращения ротора



Слайд 11Система ДУ электромеханической системы «вибротранспортирующая машина» с нелинейными уравнениями двигателей








Слайд 12Коэффициенты для системы ДУ с нелинейными уравнениями двигателей с учетом эффекта

вытеснения тока











Двигатели с глубокими пазами на роторе

Двигатели с фигурными пазами на роторе


Слайд 13Система ДУ электромеханической системы «вибротранспортирующая машина» с нелинейными уравнениями двигателей в

случае установки приводных двигателей непосредственно на рабочий орган ВТМ


Блехман И.И. Синхронизация динамических систем


Слайд 14Расчетная схема двухмассной ВТМ с вибровозбудителями на нижней (А) и верхней

(Б) массе

Б)

А)


Слайд 15












Система ДУ электромеханической системы
«вибротранспортирующая машина» с нелинейными

уравнениями двигателей для двухмассной ВТМ с нижним расположением ВВ

Слайд 16Система ДУ электромеханической системы
«вибротранспортирующая машина» с нелинейными уравнениями двигателей

для двухмассной ВТМ с верхним расположением ВВ










Слайд 17Принятые обозначения
На графиках, описывающих динамику пускового и послеударного механических переходных процессов

ВТМ, цветные линии соответствуют следующим обобщенным координатам системы:







зеленая – горизонтальные колебания центра масс;
красная – вертикальные колебания центра масс;
синяя – угол поворота РО относительно начального положения;
малиновая – скорость вращения первого ВВ;
светло-голубая – скорость вращения второго ВВ;
темно-серая – суммарная фаза ВВ (разность фаз).

На графиках, описывающих токи статора и ротора первого и второго двигателей, цветные линии соответствуют:



красная – амплитудное значение фазного тока статора;
синяя – амплитудное значение фазного тока ротора.

По горизонтальной оси откладывается время. На всех графиках отрезки времени, в течении которого описывается процесс, равны 20 с.


Слайд 18Динамика механического переходного процесса ВТМ (a), токи статора и ротора первого

(b) и второго (c) двигателей с использованием двигателей основного исполнения мощностью 45 кВт с учетом эффекта вытеснения тока при пуске и при ударе (нелинейная модель двигателей)

Слайд 19Динамика механического переходного процесса ВТМ (a), токи статора и ротора первого

(b) и второго (c) двигателей с использованием двигателей с фазным ротором мощностью 45 кВт пуске и при ударе (линейная модель двигателей)

Слайд 20Динамика механического переходного процесса ВТМ (a), токи статора и ротора первого

(b) и второго (c) двигателей с использованием двигателей с повышенным скольжением мощностью 26,5 кВт пуске и при ударе (линейная модель двигателей)

Слайд 21Динамика механического переходного процесса ВТМ (a), токи статора и ротора первого

(b) и второго (c) двигателей с использованием двигателей с повышенным пусковым моментом мощностью 22 кВт пуске и при ударе (нелинейная модель двигателей)

Слайд 22Динамика механического переходного процесса ВТМ (a), токи статора и ротора первого

(b) и второго (c) двигателей с использованием двигателей основного исполнения мощностью 55 кВт с учетом эффекта вытеснения тока при пуске и при ударе (нелинейная модель двигателей)

Слайд 23Некоторые рекомендации по подбору типов двигателей
Для ВТМ, работа которых не связана

с частыми ударными воздействиями и значительными перекосами рабочей нагрузки, можно рекомендовать применение двигателей с повышенным скольжением мощностью 26,5 кВт. При этом время синхронизации при пуске и после удара увеличивается примерно в 2 раза, однако амплитудное значение тока в стационарном режиме в 1,9 раза ниже по сравнению с реально применяемыми двигателями.

Для машин, работающих в условиях частых ударных воздействий, достаточно применить двигатели с повышенным пусковым моментом, мощностью порядка 30 кВт. При этом время синхронизации при пуске и после удара увеличивается примерно в 1,2 раза, однако амплитудное значение тока в стационарном режиме 1,5 раза ниже по сравнению с реально применяемыми двигателями.

Двигатели с фазным ротором при наличии пускового реостата позволяют осуществить нормальный пуск ВТМ при мощности в 30 кВт. При этом амплитудное значение тока в стационарном режиме 1,6 раза ниже по сравнению с реально применяемыми двигателями, время синхронизации при пуске и после удара также уменьшается примерно в 1,2 раза, однако двигатели с фазным ротором имеют более высокую себестоимость, более трудоемки и дороги в обслуживании.

Слайд 24Основные результаты работы
Построены математические модели совместной динамики ВТМ и приводных асинхронных

двигателей как единой электромеханической системы для любых типов ВТМ и двигателей.

Обоснована необходимость использования в математической модели нелинейных дифференциальных уравнений двигателей для более точного описания пусковых переходных процессов.

Исследована динамика пусковых переходных процессов и переходных процессов, вызванных падением на рабочий орган монолита, сопоставимого по массе с массой самой машины. Оценены величины токов в обмотках двигателей при различных переходных процессах в электромеханической системе ВТМ.

Сформулированы рекомендации по подбору типов и исполнений двигателей, а так же их мощностей с целью уменьшения расхода электроэнергии. Отмечено, что при выборе исполнения асинхронных двигателей необходимо учитывать возможность ударной либо безударной работы ВТМ.

Слайд 25Основные публикации по теме работы


Слайд 26Апробация работы

Основные положения данной работы и результаты исследований докладывались и обсуждались

на:

2-й Европейской конференции «Recent researches in Engineering and Automatic control», Puerto De La Cruz, Tenerife, Spain, 2011;
X всероссийском съезде по теоретической и прикладной механике, Н. Новгород 2011;
XXXIX международной конференции “Advanced Problems in Mechanics”, APM 2011, С-Петербург;
XXXVI международной конференции “Advanced Problems in Mechanics”, APM 2008, С-Петербург;
IX, всероссийском съезде по теоретической и прикладной механике, Н. Новгород, 2006,
XXXIV международной конференции “Advanced Problems in Mechanics”, APM 2006, С-Петербург;
научном семинаре ИМаш УрО РАН 2006;
расширенном заседании кафедры электротехники и электротехнологических систем УГТУ-УПИ 2006 г.;
научно-технической конференции «Молодые ученые – транспорту», Екатеринбург, УрГУПС, 2006;
XXXIII международной конференции “Advanced Problems in Mechanics”, APM 2005, С-Петербург;
международной конференции «Вычислительные и информационные технологии в науке, технике и образовании», ВИТ-2004, Алматы, Казахстан;
научных семинарах кафедры «Прикладная математика» УрГУПС 2004 – 2006 г.;
научном семинаре кафедры «Электрические машины» УрГУПС 2004 г.

Слайд 27Литература
Блехман И.И. Синхронизация динамических систем. – М.: Наука, 1971. – 654

с.
Иванов – Смоленский А.В. Электрические машины. – М.: Энергия, 1980. – 928 с.
Соколов М.М., Петров Л.П., Масандилов Л.Б., Ладензон В.А. Электромагнитные переходные процессы в асинхронном электроприводе. – М.: Энергия, 1967. – 200 с.
Асинхронные двигатели серии 4А: Справочник / А.Э. Кравчик и др. – С.-Пб.: ООО «Бурса», 2002. – 504 с.
Копылов И.П. Математическое моделирование электрических машин. –М.: Высш. школа, 1987. – 248 с.
Копылов И.П., Мамедов Ф.А., Беспалов В.Я. Математическое моделирование асинхронных машин. М.: Энергия, 1969. 96 с.
Беспалов В.Я., Максимкин В.Л. Влияние случайной составляющей нагрузочного момента на характеристики асинхронного двигателя в нестационарных режимах // Электромеханика. – 1990. - №4 – С. 20 – 26.
Беспалов В.Я., Мощинский Ю.А., Петров А.П. Математическая модель асинхронного двигателя в обобщенной ортогональной системе координат // Электричество. – 2002. - №8 – С. 33 – 39.
Румянцев С. А. Динамика переходных процессов и самосинхронизация движений вибрационных машин. – Екатеринбург: УрО РАН. – 2003. – 135 с.
Румянцев С. А. Моделирование динамики переходных процессов самосинхронизирующихся вибрационных машин // Изв. Вузов. Горный журнал. – 2003. – №6. – С. 111-118.
Мальцев В.А., Румянцев С.А., Косолапов А.H., Юдин А.В. Стабильность фазировки самосинхрозирующихся вибровозбудителей карьерных вибропитателей-грохотов // Обогащение руд. – 2002. – №2. – С. 37-42.
Мальцев В.А., Румянцев С.А., Юдин А.В. Особенности проявления адаптационных свойств вибросистем с самосинхронизированным приводом в условиях ударного нагружения // Изв. вузов. Горный журнал. – 2002. – №6. – С. 68-75.
Проектирование электрических машин: Учеб. для вузов. – В 2-х кн. / Под ред. И.П. Копылова. – М.: Энергоатомиздат, 1993.
Гурин Я.С., Кузнецов Б.И. Проектирование серий электрических машин. – М.: Энергия, 1978. – 480 с.

Слайд 28Спасибо за внимание!


Слайд 29Приложения


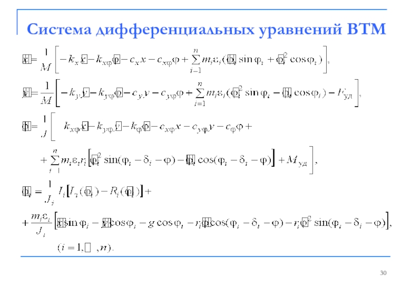
Слайд 30Система дифференциальных уравнений ВТМ




Слайд 31Уравнения равновесия напряжений




Слайд 32Дифференциальные уравнения асинхронных двигателей с постоянными значениями сопротивлений (линейная модель)




Соколов М.М.,

Петров Л.П., Масандилов Л.Б., Ладензон В.А. Электромагнитные переходные процессы в асинхронном электроприводе. – М.: Энергия, 1967. – 200 с.

Слайд 33Начальные условия
В качестве начального момента времени выступает момент включения двигателей в

сеть в состоянии покоя машины. При этом все фазовые переменные системы (8), кроме φi в начальный момент времени равны нулю. В качестве начальных значений переменных φi обычно принимают






что соответствует свободному положению ВВ под действием силы тяжести. Тем не менее, математическая модель позволяет давать этим переменным и другие начальные значения.




Слайд 34Распределение плотности тока в стержне короткозамкнутой обмотки двигателя с глубокими пазами

на роторе

Форма и размеры пазов ротора


Слайд 35Динамика механического переходного процесса ВТМ (a), токи статора и ротора первого

(b) и второго (c) двигателей с использованием двигателей с фазным ротором мощностью 30 кВт при пуске и при ударе (линейная модель двигателей)

Слайд 36Статические механические характеристики двигателей
Данные стационарные зависимости получены при решении динамической

задачи и являются ее частным случаем.

1 – основное исполнение, 45 кВт;
2 – с фазным ротором, 45 кВт;
3 – с повышенным скольжением, 36 кВт;
4 – основное исполнение, 75 кВт


Слайд 37Конструкция ротора асинхронного двигателя
Короткозамкнутые роторы асинхронных двигателей:
а – со вставными стержнями;

б – с литой обмоткой;
1 – стержни обмотки; 2 – замыкающие кольца; 3 – вентиляционные лопатки

Слайд 38Статические механические характеристики двигателя основного исполнения мощностью 45 кВт без учета

и с учетом эффекта вытеснения тока

Слайд 39Параметры обмоток двигателей различных типов


Слайд 40Исследование динамики ВТМ
На графиках, описывающих динамику пускового переходного процесса ВТМ (a),

цветные линии соответствуют следующим обобщенным координатам системы:

зеленая – горизонтальные колебания центра масс;
красная – вертикальные колебания центра масс;
синяя – угол поворота РО относительно начального положения;
малиновая – скорость вращения первого ВВ;
светло-голубая – скорость вращения второго ВВ;
темно-серая – суммарная фаза ВВ (разность фаз).

На графиках, описывающих токи статора и ротора первого (b) и второго (c) двигателей, цветные линии соответствуют:

красная – амплитудное значение фазного тока статора;
синяя – амплитудное значение фазного тока ротора.

По горизонтальной оси откладывается время. На всех графиках отрезки времени, в течении которого описывается процесс, равны 20 с.

Слайд 41Вибропитатель-грохот ГПТ на испытательном стенде
1 – рабочий орган; 2 –

приемная площадка; 3 – верхний каскад колосников; 4 – нижний каскад колосников; 5 – дебалансы; 6 – опорные пружины

Слайд 42Динамика механического переходного процесса ВТМ (a), токи статора и ротора первого

(b) и второго (c) двигателей с использованием двигателей с повышенным скольжением мощностью 36 кВт пуске и при ударе (линейная модель двигателей)

Слайд 43Динамика механического переходного процесса ВТМ (a), токи статора и ротора первого

(b) и второго (c) двигателей с использованием двигателей с повышенным пусковым моментом мощностью 30 кВт при пуске и при ударе (нелинейная модель двигателей)

Обратная связь

Если не удалось найти и скачать презентацию, Вы можете заказать его на нашем сайте. Мы постараемся найти нужный Вам материал и отправим по электронной почте. Не стесняйтесь обращаться к нам, если у вас возникли вопросы или пожелания:

Email: Нажмите что бы посмотреть 

Что такое ThePresentation.ru?

Это сайт презентаций, докладов, проектов, шаблонов в формате PowerPoint. Мы помогаем школьникам, студентам, учителям, преподавателям хранить и обмениваться учебными материалами с другими пользователями.


Для правообладателей

Яндекс.Метрика