Лекция 1: презентация

Слайд 1Лекция 1:
Дифференциальные уравнения. Разностный метод.




Слайд 2п.1 Обыкновенные дифференциальные уравнения
ОДУ- уравнение,

в которое входит независимая переменная x, функция y(x) и некоторые производные этой функции.
ДУ 1-го порядка:
ДУ 2-го порядка:
ДУ n-го порядка:

Рассмотрим следующую задачу:
Пусть тело, имеющее температуру , помещено в среду,
температура которой равна 0 градусов С. Требуется выяснить
формулу, по которой можно было бы определить значение температуры
тела в любой момент времени нахождения тела в этой среде.




Слайд 3Обозначим:
t - переменная времени, - функция температуры

тела,
t=0 - момент времени, в который тело было помещено в среду
с температурой 0 градусов С,
- начальное условие.

Из физики: скорость охлаждения какого-либо тела в любой момент
времени пропорциональна разности температур этого тела и
окружающей среды.

Из матем. анализа: скорость любой величины –производная от
этой величины.
(1.1) ,

- коэффициент пропорциональности. Знак “минус” поставлен потому, что температура убывает, а производная убывающей функции отрицательна.





Слайд 4Перепишем (1.1) в виде:
(1.2)
Интегрируем обе части

(1.2), получаем:
Отсюда потенцированием находим:
(1.3)
Величина постоянной будет найдена из начальных условия: при t=0

(1.4)

Определение 1.1:
Начальным условием для ОДУ будем называть известное значение
неизвестной функции (решение ДУ) в начале координат, т.е. ,
(x=0).

Определение 1.2:
Если задано значение решения в т. ,т.е. , то это условие
называют краевым или граничным.




Слайд 5Пример:
Найти функцию

,
которая является решением ДУ 2-го порядка:
(1.5)

В (1.5) и -известные (заданные) функции, которые
называются коэффициентами ДУ.
-заданная функция, называется правой частью ДУ.
Левая часть (1.5) называется дифференциальным
выражением. Ее можно записать в операторном виде, что и сделано
в (1.5).
Зададим краевые условия, для того, чтобы ДУ (1.5) имело
единственное решение. Так как уравнение 2-го порядка, значит 2
краевых условия, например, в виде:





Слайд 6Определение 1.3:
Если на концах отрезка заданы значения неизвестной величины, которую
требуется найти,

то эти условия называют краевыми условиями 1-го рода.
Определение 1.4: Если правая часть краевых условий равна нулю, то такие условия называют однородными.
Определение 1.5: Если на концах отрезка заданы краевые условия
(1.6) ,
то задача (1.5), (1.6) называется второй краевой задачей, а (1.6) –
краевыми условиями 2-го рода.
Определение 1.6: Пусть для (1.5) на концах отрезка заданы следующие граничные условия:
(1.7)
- граничное условие 3-го рода.

Если бы на обоих концах отрезка были заданы граничные условия 3-го
рода, то мы имели бы третью краевую задачу.
В нашем случае (1.5), (1.7) – смешанная краевая задача.










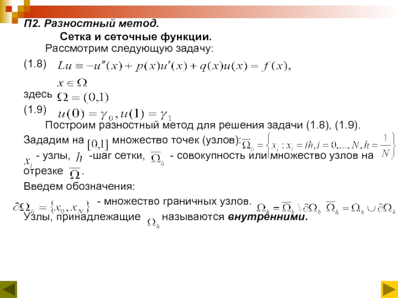
Слайд 7П2. Разностный метод. Сетка и сеточные функции.
Рассмотрим

следующую задачу:
(1.8)

здесь
(1.9)
Построим разностный метод для решения задачи (1.8), (1.9).
Зададим на множество точек (узлов):
- узлы, -шаг сетки, - совокупность или множество узлов на
отрезке .
Введем обозначения:
- множество граничных узлов.
Узлы, принадлежащие называются внутренними.




Слайд 8Определение 1.7:
Функцию будем называть сеточной функцией, если областью
определения

этой функции будет являться какое -либо множество узлов
сетки.
Значения сеточной функции в узлах сетки будем обозначать .
Введем пространство сеточных функций с нормами





Введенные сеточные пространства и нормы иногда называют разностными
аналогами пространств и .






Слайд 9Разностные отношения.
Согласно формуле Тейлора:

На основании этой формулы имеем:

конечная разность вперед.

конечная разность назад.

центральная разность.


Эти четыре формулы обозначим (1.10).

(1.11)

Вторя разностная производная.





Слайд 10Разностная схема.
Зададим:

(1.12)

и перепишем (1.8), (1.9) в виде:
(1.13)

(1.14)

Общая схема (план) применения разностного

метода:
1)Идея состоит в замене дифференциального уравнения на
разностное.
2) Вводятся сетка и сеточные функции.
3) В (1.8) заменяются производные разностными отношениями.
4) Полученная разностная краевая задача может быть записана в
операторном виде.
5) Необходимо исследовать разностную задачу прежде, чем находить ее
решение, т.е. изучить вопросы аппроксимации, устойчивости и
сходимости.








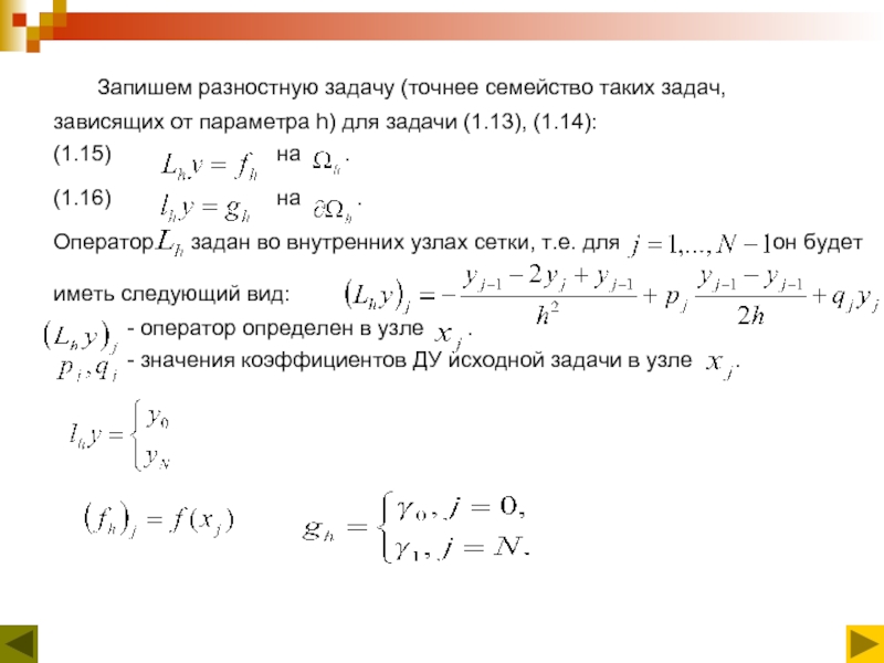
Слайд 11 Запишем разностную задачу (точнее семейство таких задач,
зависящих от параметра

h) для задачи (1.13), (1.14):
(1.15) на .
(1.16) на .
Оператор задан во внутренних узлах сетки, т.е. для он будет
иметь следующий вид:
- оператор определен в узле .
- значения коэффициентов ДУ исходной задачи в узле .






Слайд 12Определение 1.8:
Разностная задача (1.15), (1.16) называется разностной схемой для
дифференциальной краевой

задачи (1.8), (1.9). Разностная схема более
подробно может быть записана в виде:






Обратная связь

Если не удалось найти и скачать презентацию, Вы можете заказать его на нашем сайте. Мы постараемся найти нужный Вам материал и отправим по электронной почте. Не стесняйтесь обращаться к нам, если у вас возникли вопросы или пожелания:

Email: Нажмите что бы посмотреть 

Что такое ThePresentation.ru?

Это сайт презентаций, докладов, проектов, шаблонов в формате PowerPoint. Мы помогаем школьникам, студентам, учителям, преподавателям хранить и обмениваться учебными материалами с другими пользователями.


Для правообладателей

Яндекс.Метрика