Функция презентация

Содержание

Слайд 1Функция
Раздел 4.


Слайд 2Функцией f называется соответствие, которое каждому числу х из множества D

сопоставляет одно число y из множества Е.

D

E

х – независимая переменная (аргумент)
у – зависимая переменная
D – область определения
Е – область значений


Слайд 3Пример 1. Найти область определения функций


Слайд 4Способы задания функции:
табличный
аналитический (с помощью формул)
графический


Слайд 5Графиком функции f называется множество точек М (х, у) на координатной

плоскости, таких что
y = f(x), а х пробегает всю область определения. Координата х называется абсциссой, у – ординатой.

Слайд 6Пример 2. Является ли данная кривая графиком функции?


х1
у1

х1
у1
у2
х
х
у
у


Слайд 7Сложная функция
Функция f называется сложной, если ее аргумент сам является

функцией от некоторой переменной

y = f(x)

x = g(z)

y = f(g(z))

y = f(z)


Слайд 8Свойства функций
Тема 4.1


Слайд 91. Ограниченность



Слайд 101. Ограниченность
Функция f называется ограниченной, если существует число С, больше

которого значение функции быть не может.

Слайд 112. Убывание / возрастание.
Монотонность




Слайд 122. Убывание / возрастание
Функция f называется возрастающей, если при увеличении

х увеличивается у:

х2 > x1 => f(x2) > f(x1)

Функция f называется убывающей, если при увеличении х уменьшается у:

х2 > x1 => f(x2) < f(x1)


Слайд 132. Монотонность
Функция f называется монотонной на некотором промежутке, если она

возрастает или убывает на этом промежутке

Слайд 143. Четность / нечетность




Слайд 15 Функция f называется четной, если противоположным значениям х соответствуют одинаковые

значения у:

f(– x) = f(x)

График четной функции симметричен относительно оси у.

3. Четность / нечетность


Слайд 16 Функция f называется нечетной, если противоположным значениям х соответст-вуют противоположные

значения у:

f(– x) = – f(x)

График нечетной функции симметричен относительно начала координат.

3. Четность / нечетность


Слайд 17 Функция, не являющаяся ни четной, ни нечетной, называется функцией общего

вида.

3. Четность / нечетность


Слайд 183. Четность / нечетность
f(– x) = f(x) – четная

f(– x) =

– f(x) – нечетная


– общего вида



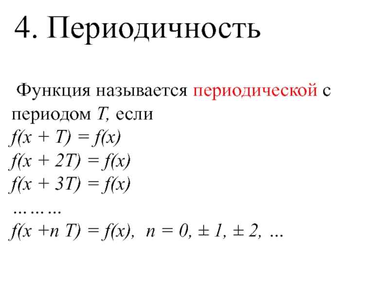
Слайд 194. Периодичность


Слайд 20 Функция называется периодической с периодом Т, если
f(x + T) =

f(x)
f(x + 2T) = f(x)
f(x + 3T) = f(x)
………
f(x +n T) = f(x), n = 0, ± 1, ± 2, …

4. Периодичность


Слайд 21Основные функции
Тема 4.2


Слайд 22






1)
2)
3)
5)
4)
6)
7)
8)
9)
10)
11)
12)
13)
14)
15)


Слайд 231)
2)
4)
6)
8)
10)
12)
14)


Слайд 241)
2)
4)
6)
8)
10)
12)
14)
Линейная функция
y = k x + b


Слайд 25Линейная функция
y = k x + b
Графиком является прямая.
k – угловой

коэффициент – это тангенс угла наклона прямой к положительному направлению оси х. k > 0 => α – острый;
k < 0 => α – тупой; k = 0 => прямая параллельна оси х

х

у


α


b

k = tgα

b – начальная ордината – это ордината точки
пересечения с осью у.


Слайд 26Построить графики функций и исследовать их
по схеме:
D (x)
E (y)

возрастание / убывание
точки пересечения с осями
четность / нечетность

Слайд 27Обратная функция


Слайд 28х
у
y ( x )
х ( y ) = 2y - 2
y

( x ) = 0,5x+1

y = 2x - 2


Слайд 29Обратная функция
Дано: функция y = f ( x ) :

одному у ↔ одно х

Выразим х через у :
х = g ( y ) – обратная функция для f(x)
(обозначается х = f - 1( у ))

Заменим х на у, у на х : у = g ( х )
у = f ( x )
у = g ( х )


взаимнообратные функции

Графики взаимно-обратных функций симметричны относительно биссектрисы I и III координатных углов


Слайд 30х
у
y = 0,5x+1 или
х = 2y - 2
y = 2x -

2

биссектриса: y = x


Слайд 31Дробно-линейная функция







Слайд 32Дробно-линейная функция
Графиком являются две ветви гиперболы, симметричные относительно своих асимптот.
Асимптота –

линия, к которой стремится график функции, уходя в бесконечность.

Асимптоты гиперболы:

и

Д/з: вывести


Слайд 34Квадратичная функция











Слайд 35Квадратичная функция
Графиком является парабола.
a > 0 - ветви направлены вверх
a

0 - ветви направлены вниз



a > 0

a < 0


Слайд 36Алгоритм построения графика
1. Координаты вершины:


2. Точки пересечения с осями:
1) с осью

у: х=0 → y=c → (0;c)
2) c осью х: у=0 → ax2+bx+c=0

D=b2 – 4ac;

→ (х1;0), (х2;0)

3. При необходимости – дополнительные точки


ось симметрии

х1

х2

(хВ, уВ)

с






Слайд 37Частные случаи
1) D = 0
– вершина находится на оси х

2) D

< 0

– парабола не пересекает ось х. Для построения графика нужно взять дополнительные точки


3) а≠0
b≠0
c=0

– проходит через начало координат


4) а≠0
с≠0
b=0

– вершина – на оси у в точке (0;с)

5) b≠0
c≠0
a=0

– график – прямая y=bx+c






Слайд 38Кубическая функция
Графиком является кубическая парабола.
1) D(x) = (– ∞; + ∞)
2)

Е(у) = (– ∞; + ∞)
3) возрастает
4) (0; 0)
5) нечетная







Слайд 39№ 1. Постройте графики функций
1)
2)
3*)


Слайд 40Преобразования графиков функций


Слайд 41Дано: График функции y = f (x)


Слайд 42№ 1. Используя графики функций

и постройте графики функций:

1)

2)

3)

3*)

2*)

1*)


Слайд 431)
2)
4)
Степенная функция
y = x а (а – число)

3)



5)


6)

7)

8)


Слайд 44y = x а
а
целое
дробное
а > 0
а = 0
а

0

Слайд 45
y = x а
а – целое
a = 0.
а – положительное

a = 1.

а = 2.

а = 3.

а – отрицательное

y = x0; y = 1

– прямая

y = x;

– прямая

1

1

y = x2;

– парабола

y = x3;

– кубическая парабола



1


Слайд 46y = x а
а – отрицательное
a = – 1.



а

= – 2.



y = x -1;

– гипербола






Слайд 47Выводы:

1) Если а = 0 или а = 1, то график

- прямая.
2) Если а – четное, то функция четная.

3) Если а – нечетное, то функция нечетная.


Слайд 48y = x а
а – дробное




















Слайд 50Показательная
функция
y = а х (а – число)
а > 0
a

≠ 1

Слайд 511) D(x) = (– ∞; + ∞)
2) Е(у) = (0; +

∞)
3) Возрастает
4) Ось у: (0; 1). Ось х не пересекает.

1.



Слайд 521) D(x) = (– ∞; + ∞)
2) Е(у) = (0; +

∞)
3) Убывает
4) Ось у: (0; 1). Ось х не пересекает.

2.



Слайд 53Выводы:

Если а > 1, то функция возрастает.
Если а

< 1, то функция убывает.

2) Все графики функций вида y = а х проходят через точку (0 ; 1).

3) Все графики функций вида y = а х имеют асимптотой ось х.


Слайд 54Логарифмическая
функция
y = logа х (а – число)
а > 0
a

≠ 1

Слайд 55Логарифмическая функция
Это функция, обратная к показательной. Поэтому ее график симметричен графику

функции y = а х относительно биссектрисы 1 и 3 координатных углов.

y = logа х

y = а х

y = logа х


Слайд 561) D(x) = (0; + ∞)
2) Е(у) = (– ∞; +

∞)
3) Возрастает
4) Ось х: (1; 0). Ось у не пересекает.

1.


y = log2 х



Слайд 572.


1) D(x) = (0; + ∞)
2) Е(у) = (– ∞;

+ ∞)
3) Убывает
4) Ось х: (1; 0). Ось у не пересекает.

Слайд 58Выводы
для всех функций вида y = logа х

1) D(x) = (0;

+ ∞)
2) Е(у) = (– ∞; + ∞)
3) Если а > 1, то функция возрастает.
Если 0 < а < 1, то функция убывает.
2) График проходит через точки (1; 0) и (а; 1).
3) График имеет асимптотой ось у.


Слайд 59Тригонометрические
функции


Слайд 611. y = sin х





1) D(x) = (– ∞; + ∞)
2)

Е(у) = (– 1; 1)
3) Ось y: (0; 0).
Ось x: (0; 0), (π; 0), (2π; 0)…. (πּn; 0).

4) Возрастает: (-π/2; π/2)
Убывает: (π/2; 3π/2)

4) Возрастает: (-π/2+2πn; π/2+2πn)
Убывает: (π/2+2πn; 3π/2+2πn)


Слайд 622. y = cos х





1) D(x) = (– ∞; + ∞)
2)

Е(у) = (– 1; 1)
3) Ось y: (0; 1).
Ось x: (π/2; 0), (3π/2; 0)…. (πּn/2; 0).

4) Возрастает: (π; 2π)
Убывает: (0; π)

4) Возрастает: (π+2πn; 2π+2πn)
Убывает: (2πn; π+2πn)


Слайд 633. y = tg х





1) D(x) = (– π/2; π/2)
1) D(x)

= (– π/2+ πn; π/2+ πn)

2) Е(у) = (– ∞; + ∞)
3) Ось y: (0; 0).
Ось x: (0; 0), (π; 0), (2π; 0) …. (πּn; 0).
4) Возрастает


Слайд 644. y = ctg х




1) D(x) = (0; π)
1) D(x) =

(πn; π+ πn)

2) Е(у) = (– ∞; + ∞)
3) Ось y: не пересекает.
Ось x: (π/2; 0), (3π/2; 0) …. (πּn/2; 0).
4) Убывает


Слайд 65№1. Используя графики основных тригонометри-ческих функций, постройте графики функций:
а) у =

sin2x; б) y = sin2x+3
в) y = cos(x+π); г) y = 2cos(x+π)

Слайд 66Иванов И.И., гр. 15
Контрольная работа № 1
Вариант …
Критерии оценивания
За каждый правильный

ответ в 1 части начисляется 1 балл.
За каждое правильно решенное задание 2 части начисляется 5 баллов.



Обратная связь

Если не удалось найти и скачать презентацию, Вы можете заказать его на нашем сайте. Мы постараемся найти нужный Вам материал и отправим по электронной почте. Не стесняйтесь обращаться к нам, если у вас возникли вопросы или пожелания:

Email: Нажмите что бы посмотреть 

Что такое ThePresentation.ru?

Это сайт презентаций, докладов, проектов, шаблонов в формате PowerPoint. Мы помогаем школьникам, студентам, учителям, преподавателям хранить и обмениваться учебными материалами с другими пользователями.


Для правообладателей

Яндекс.Метрика