Формулы корней квадратных уравнений.Решение квадратных уравнений. презентация

Слайд 1Формулы корней квадратных уравнений. Решение квадратных уравнений.
Полева Н.И., учитель математики высшей квалификационной

категории МБОУ СОШ № 2 им. Т.Б.Куулар
Пгт.Каа-Хем.
2015г.

Слайд 2
с = - 7

3х2 - 4х + 7 = 0
а =

- 2
- 2х2 + 9х - 1 = 0
в = 0
- 4х2 + 6 = 0
в = 7
13х2 - 7х - 1 = 0
с = 4
6х2 - х - 4 = 0
а = - 5
5х2 + 7х – 2 = 0










Слайд 3
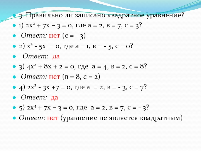
3. Правильно ли записано квадратное уравнение?
1) 2х2 + 7х – 3

= 0, где а = 2, в = 7, с = 3?
Ответ: нет (с = - 3)
2) х2 - 5х = 0, где а = 1, в = - 5, с = 0?
Ответ: да
3) 4х2 + 8х + 2 = 0, где а = 4, в = 2, с = 8?
Ответ: нет (в = 8, с = 2)
4) 2х2 - 3х +7 = 0, где а = 2, в = - 3, с = 7?
Ответ: да
5) 2х3 + 7х – 3 = 0, где а = 2, в = 7, с = - 3?
Ответ: нет (уравнение не является квадратным)


Слайд 4Как решить неполное квадратное уравнение вида ах2 = 0?
Решение: ах2 =

0
х2 = 0
х = 0
Ответ : х = 0
Решите квадратное уравнение:
1) 2х2 = 0
(Ответ: х = 0)
2) - 2х2 = 0
(Ответ: х = 0 )
3) х2 = 0
(Ответ: х = 0 )
4) -0,72х2 = 0
(Ответ: х = 0 )



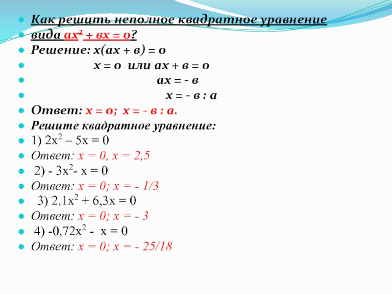
Слайд 5Как решить неполное квадратное уравнение
вида ах2 + вх = 0?
Решение:

х(ах + в) = 0
х = 0 или ах + в = 0
ах = - в
х = - в : а
Ответ: х = 0; х = - в : а.
Решите квадратное уравнение:
1) 2х2 – 5х = 0
Ответ: х = 0, х = 2,5
2) - 3х2- х = 0
Ответ: х = 0; х = - 1/3
3) 2,1х2 + 6,3х = 0
Ответ: х = 0; х = - 3
4) -0,72х2 - х = 0
Ответ: х = 0; х = - 25/18


Слайд 63. Как решить неполное квадратное уравнение вида ах2 + с =

0?
Решите квадратное уравнение:
1) 2х2 – 18 = 0
Ответ: х = 3, х = - 3
2) 3х2 + 1 = 0
Ответ: корней нет
3) 0,1х2 – 0,0001 = 0
Ответ: х = 0,1; х = - 0,1
4) х2 – 5 = 0
Ответ: х = ; х = -














Слайд 74. В какой последовательности и с помощью каких формул решаются полные

квадратные уравнения?
D = b2 – 4ac
Если D > 0, то уравнение имеет два различных корня х1,2 =
Если D = 0, то уравнение имеет два одинаковых корня х1 = х2 = (их считают за один корень)
Если D < 0, то уравнение не имеет корней.



Слайд 8Решите квадратное уравнение:
х2 +3 х – 4 = 0;


D = 25; Ответ: х = 1; х = - 4.
2х2 + 9х – 5 = 0;
D = 121; Ответ: х = 0,5; х = - 5.
х2 - 4 х + 4 = 0;
D = 0; Ответ: х1 = х2 = 2.
3х2 – 5х + 6 = 0;
D = - 47; Ответ: корней нет.
15х + 9х2 = 6х2 + 10х;
Ответ: х = 0, х = -
х2 – 14х + 49 = 0;
D = 0; Ответ: х1 = х2 = 7.

Слайд 9Домашнее задание:
решить задания № 25.7; 25.43.

 СПАСИБО
ЗА УРОК !


Обратная связь

Если не удалось найти и скачать презентацию, Вы можете заказать его на нашем сайте. Мы постараемся найти нужный Вам материал и отправим по электронной почте. Не стесняйтесь обращаться к нам, если у вас возникли вопросы или пожелания:

Email: Нажмите что бы посмотреть 

Что такое ThePresentation.ru?

Это сайт презентаций, докладов, проектов, шаблонов в формате PowerPoint. Мы помогаем школьникам, студентам, учителям, преподавателям хранить и обмениваться учебными материалами с другими пользователями.


Для правообладателей

Яндекс.Метрика