ФОРМАЛИЗАЦИЯ МОДЕЛЕЙ ОБРАБОТКИ ДАННЫХ презентация

Слайд 1ФОРМАЛИЗАЦИЯ МОДЕЛЕЙ ОБРАБОТКИ ДАННЫХ
В.И. Мунерман
Смоленский государственный университет
vimoon@gmail.com, vim@munerman.ru
910-7887980, 481-2-607980


Слайд 2Рассматриваются вопросы
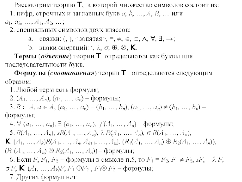
Анализ одного класса алгебраических концептуальных моделей.
Выявление общности в описании данных

и операций над ними.
Построение метатеории, позволяющей исследовать общие свойства моделей.
Доказательство возможности однозначной трансляции запросов с языка одной модели на языки других моделей.

Слайд 3Модель данных

Концептуальная модель
Модель вычислений
Иерархия моделей


Слайд 5SELECT FROM R UNION SELECT список полей> FROM S


SELECT R.a1, R.a2 FROM R,S WHERE R.a1=S.b1 AND R.a2=S.b2


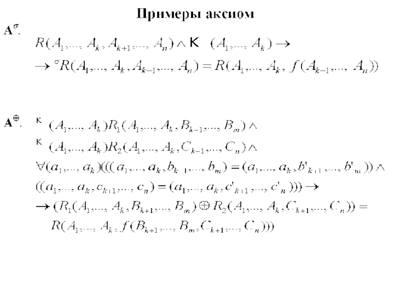
Слайд 14Следствие.
Запрос в одной модели обработки данных однозначно транслируется в

запрос другой модели.

Слайд 16Результаты
На основе анализа алгебраических моделей обработки баз данных выявлена

общность в описании данных и операций над ними.
Построена метатеория, позволяющая исследовать общие свойства моделей.
Доказана возможность однозначной трансляции запросов с языка одной модели на языки других моделей.

Обратная связь

Если не удалось найти и скачать презентацию, Вы можете заказать его на нашем сайте. Мы постараемся найти нужный Вам материал и отправим по электронной почте. Не стесняйтесь обращаться к нам, если у вас возникли вопросы или пожелания:

Email: Нажмите что бы посмотреть 

Что такое ThePresentation.ru?

Это сайт презентаций, докладов, проектов, шаблонов в формате PowerPoint. Мы помогаем школьникам, студентам, учителям, преподавателям хранить и обмениваться учебными материалами с другими пользователями.


Для правообладателей

Яндекс.Метрика