Эскизная компоновка зубчатого редуктора. Редуктор цилиндрический одноступенчатый горизонтальный презентация

Слайд 1
1-ая эскизная компоновка зубчатого редуктора


Слайд 2 Редуктор цилиндрический одноступенчатый горизонтальный


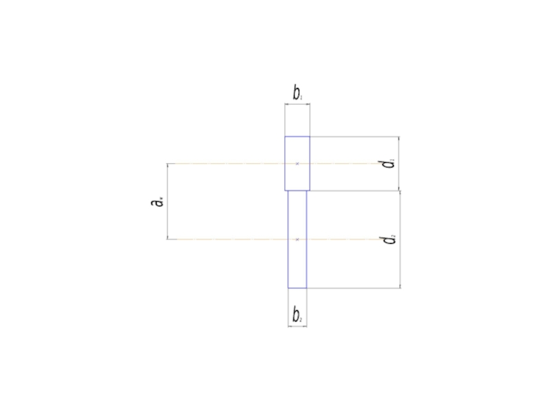
Исходные данные для вычерчивания компоновки:

Межосевое расстояние зубчатой пары

aw
Ширина зубчатого венца шестерни b1 и колеса b2
Диаметры делительных окружностей зубьев шестерни d1
и колеса d2
Модуль зацепления зубчатой пары m
Вращающие моменты на валах

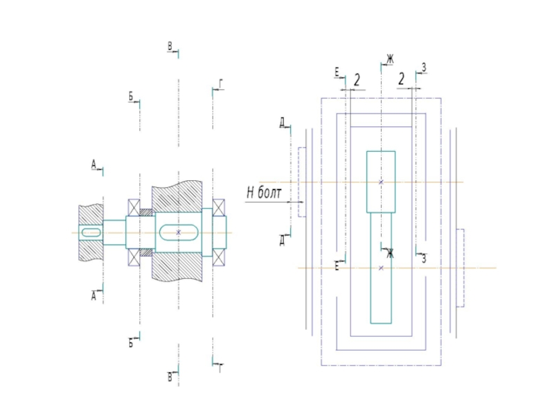
Примечание. При вычерчивании шевронных колес необходимо учитывать наличие технологической проточки между полушевронами


Слайд 3Порядок построения


Слайд 4Порядок построения


Слайд 5Порядок построения


Слайд 109. Для удобства обработки, шлифуемые торцевые поверхности бобышек должны выступать (возвышаться)

над литой (необрабатываемой) поверхностью корпуса на величину s =1,0…3,0 мм.

Обратная связь

Если не удалось найти и скачать презентацию, Вы можете заказать его на нашем сайте. Мы постараемся найти нужный Вам материал и отправим по электронной почте. Не стесняйтесь обращаться к нам, если у вас возникли вопросы или пожелания:

Email: Нажмите что бы посмотреть 

Что такое ThePresentation.ru?

Это сайт презентаций, докладов, проектов, шаблонов в формате PowerPoint. Мы помогаем школьникам, студентам, учителям, преподавателям хранить и обмениваться учебными материалами с другими пользователями.


Для правообладателей

Яндекс.Метрика