Элементы комбинаторики презентация

Слайд 1Элементы комбинаторики


Слайд 2Принцип произведения комбинаций
N = n1 ∙ n2 ∙ … ∙ nk


Слайд 3Принцип произведения комбинаций
Пусть имеется k групп элементов, причем i-я группа содержит

ni элементов, 1 ≤ i ≤ k.
Выберем из каждой группы по одному элементу.Тогда общее число N способов, которыми можно произвести такой выбор, равняется
N = n1 ∙ n2 ∙ … ∙ nk

Слайд 4Виды комбинаций
Перестановки
Размещения
Сочетания


Слайд 5Перестановки: комбинации (соединения) из одних и тех же элементов, отличающиеся порядком


Слайд 6Подсчитаем число перестановок. Используем принцип произведения комбинаций:


Слайд 7Размещения из N элементов по m элементов
– упорядоченные подмножества из m

элементов, отличающиеся как составом, так и порядком следования элементов

Слайд 8Сочетания из N элементов по m элементов
– неупорядоченные подмножества из m

элементов, отличающиеся только составом элементов.
Если в каждом сочетании произвести все возможные m! перестановок, то мы получим все размещения.
Число размещений и число сочетаний

Связаны соотношением:

Отсюда имеем:


Слайд 9Основное свойство сочетаний
Образование сочетаний связано с задачей разбиения множества N элементов

на два подмножества так, что одно из них содержит m элементов, а другое – оставшиеся (N-m) элементов и является простейшим случаем более общей задачи о разбиении множества на k неупорядоченных подмножеств, содержащих n1, n2, … , nk элементов, причем n1 + n2 + … + nk = N.
Число таких комбинаций равно

Слайд 10«Урновые» схемы проведения случайных экспериментов
Урна (ящик), содержит N пронумерованных шаров
Выбор с

возвращением

Выбор без возвращения

Без учета порядка

Без учета порядка

С учетом порядка

С учетом порядка

Вытаскиваем m шаров


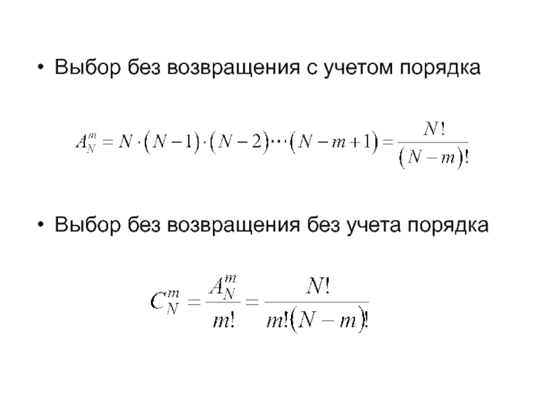
Слайд 11Выбор без возвращения с учетом порядка

Выбор без возвращения без учета порядка


Слайд 12Выбор с возвращением с учетом порядка
Общее количество выборок :
Выбор с возвращением

без учета порядка

Два из двух


Обратная связь

Если не удалось найти и скачать презентацию, Вы можете заказать его на нашем сайте. Мы постараемся найти нужный Вам материал и отправим по электронной почте. Не стесняйтесь обращаться к нам, если у вас возникли вопросы или пожелания:

Email: Нажмите что бы посмотреть 

Что такое ThePresentation.ru?

Это сайт презентаций, докладов, проектов, шаблонов в формате PowerPoint. Мы помогаем школьникам, студентам, учителям, преподавателям хранить и обмениваться учебными материалами с другими пользователями.


Для правообладателей

Яндекс.Метрика