Электрическое поле в диэлектриках презентация

Содержание

Слайд 1Электрическое поле в диэлектриках
АВТФ весна 2011 г.
Лектор А.П. Чернышев


Слайд 2Поле внутри диэлектрика
Заряды, входящие в состав молекул диэлектрика, называются связанными.
Заряды, которые

хотя и находятся в пределах диэлектрика, но не входят в состав его молекул, а также заряды, расположенные за пределами диэлектрика, называются сторонними.

Слайд 3
- поле сторонних зарядов
- поле связанных зарядов


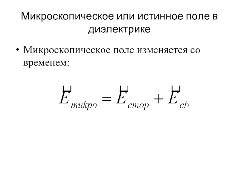
Слайд 4Микроскопическое или истинное поле в диэлектрике
Микроскопическое поле изменяется со временем:


Слайд 5Макроскопическое поле в диэлектрике
После усреднения по физически малому объёму имеем




В вакууме


Слайд 7Объемные и поверхностные связанные заряды
Объём тонкого цилиндра равен




Этот объём имеет дипольный

момент

Слайд 8
С макроскопической точки зрения рассматриваемый объем эквивалентен диполю, образованному зарядами +σ/

ΔS и −σ/ ΔS, отстоящими друг от друга на расстоянии l:
P=σ/ ΔS l

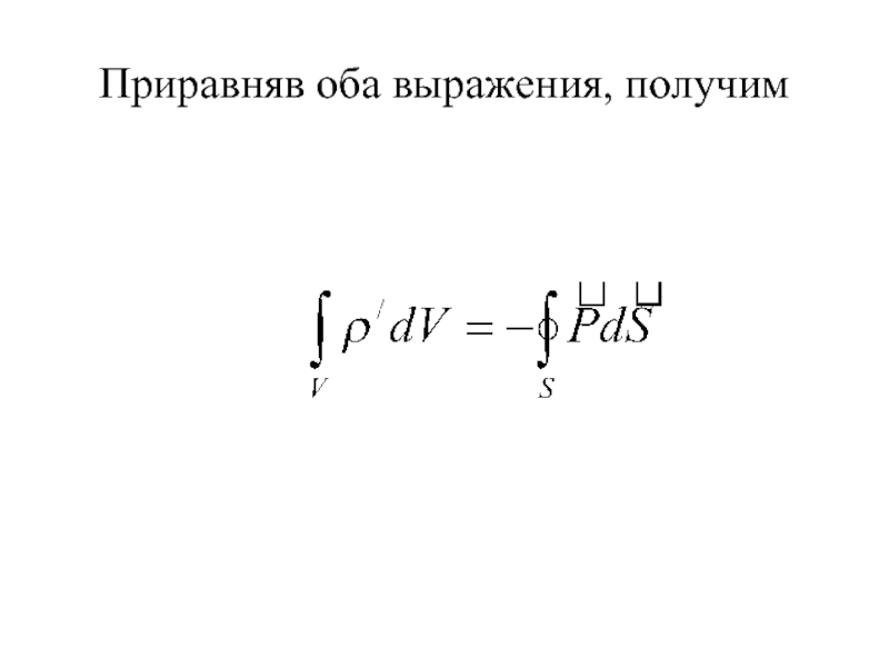
Слайд 9Приравняв друг другу два выражения, получим


Слайд 10Объёмные связанные заряды
Рассмотрим неоднородный изотропный диэлектрик
ΔS – воображаемая малая площадка
n –

количество зарядов одинакового знака в единице объёма


Слайд 12
Отсюда
или


Слайд 13Поток вектора поляризованности
Возьмём замкнутую поверхность внутри диэлектрика, тогда связанный заряд, прошедший

наружу через поверхность S, равен:

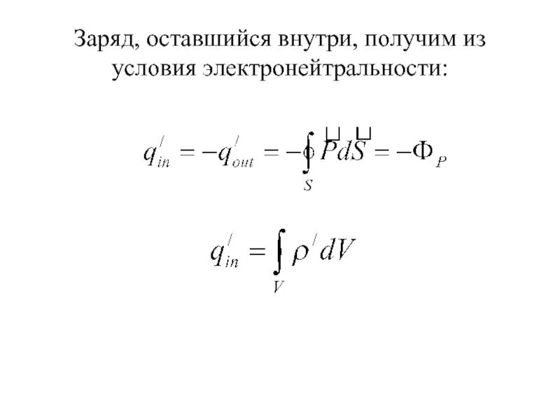
Слайд 14Заряд, оставшийся внутри, получим из условия электронейтральности:


Слайд 15Приравняв оба выражения, получим


Слайд 16Вектор электрического смещения D
По теореме Гаусса





Слайд 17Подставляя выражение для связанного заряда, получим



или


Слайд 18Введем новый вектор:
Поскольку
После подстановки имеем


Слайд 19Диэлектрическая проницаемость среды
Теперь теорему Гаусса для диэлектриков можно записать в виде
Здесь

ρ – объёмная плотность сторонних зарядов

Слайд 20Закон Кулона в диэлектриках


Слайд 21Граничные условия для индукции, напряженности и потенциала электростатического поля на поверхности

раздела диэлектриков.

На границе диэлектриков не изменяются:
Тангенциальная составляющая E
Нормальная составляющая D


Слайд 22Доказательство
Для тангенциальной составляющей E:






Слайд 23Доказательство (продолжение)
если


Слайд 24
Поскольку

,




то

Слайд 25Доказательство для нормальной составляющей D




Слайд 27Закон преломления линий электрического смещения


Слайд 28Сегнетоэлектрики (ферроэлектрики)
Это группа веществ, которые могут обладать спонтанной поляризованностью в отсутствие

внешнего поля.
ε - бывает порядка нескольких тысяч
Зависимость P от E не является линейной
Наблюдается явление гистерезиса
Остаточная поляризованность Pr
Коэрцитивная сила Ec
Домены и точка Кюри. Сегнетова соль -15 С и +22.5 С

Слайд 29Петля гистерезиса


Слайд 30Сегнетова соль
Типичный представитель сегнетоэлектриков — сегнетова соль, двойная соль винной кислоты KNaC4H4O6·4Н2О


Слайд 31Фазовый переход в точке Кюри. Параэлектрик


Обратная связь

Если не удалось найти и скачать презентацию, Вы можете заказать его на нашем сайте. Мы постараемся найти нужный Вам материал и отправим по электронной почте. Не стесняйтесь обращаться к нам, если у вас возникли вопросы или пожелания:

Email: Нажмите что бы посмотреть 

Что такое ThePresentation.ru?

Это сайт презентаций, докладов, проектов, шаблонов в формате PowerPoint. Мы помогаем школьникам, студентам, учителям, преподавателям хранить и обмениваться учебными материалами с другими пользователями.


Для правообладателей

Яндекс.Метрика