Авиационные электрические машины презентация

Содержание

Слайд 1Авиационные электрические машины
Кафедра ЭТиАЭО
Лектор – д.т.н., профессор Халютин Сергей Петрович
Тел. +7

(903) 549-84-01
email: s.khalutin@mstuca.aero

Слайд 2Организационные вопросы
Количество лекций – 15
Лабораторные работы - 24
СРС– 90
Допуск к экзамену
Экзамен
Пересдачи….



Слайд 3Источники информации
Вольдек А.И., Попов В.В. Электрические машины. Введение в электромеханику. Машины

постоянного тока и трансформаторы. – СПб.: Питер, 2008
Вольдек А.И., Попов В.В. Электрические машины. Машины переменного тока. - СПб.: Питер, 2008
Сапожникова Е.Ж. Авиационные электрические машины. Электрические машины постоянного тока. Пособие к выполнению лабораторных работ. – М.: МГТУ ГА, 2012
Сапожникова Е.Ж. Электрические машины. Пособие к выполнению лабораторных работ. – М.: МГТУ ГА, 2011
Сапожникова Е.Ж. Авиационные электрические машины. Пособие к выполнению лабораторных работ. Часть 4. Авиационные синхронные генераторы. – М.: МГТУ ГА, 2002
Видеокурсы youtube и т.п.

Слайд 4Разделы дисциплины


Слайд 5Общие сведения об АЭМ


Слайд 6Принцип действия и устройство однофазного трансформатора


Слайд 7Конструкция трансформатора


Слайд 8Уравнения неприведенного трансформатора
Индуктивные сопротивления рассеяния первичной и вторичной обмоток


Слайд 9Режим нагрузки трансформатора


Слайд 10Режим нагрузки трансформатора


Слайд 11Приведение величин вторичной цепи к первичной


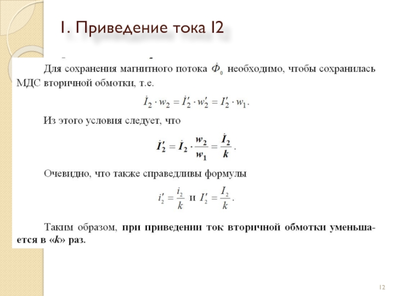
Слайд 121. Приведение тока I2


Слайд 132. Приведение ЭДС E2


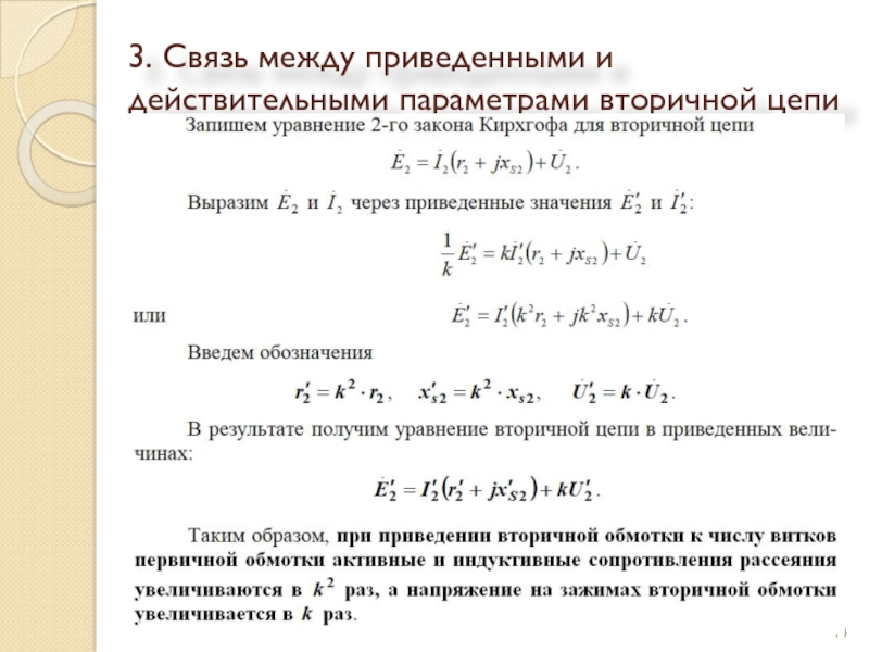
Слайд 143. Cвязь между приведенными и действительными параметрами вторичной цепи


Слайд 154. Выражение для U2


Слайд 165. Уравнение для МДС


Слайд 17Уравнения приведенного трансформатора


Слайд 18Схема замещения трансформатора


Слайд 19Схема замещения трансформатора


Слайд 20Последовательность построения векторной диаграммы


Слайд 21Последовательность построения векторной диаграммы


Слайд 22Схема замещения и векторная диаграмма трансформатора (холостой ход)


Слайд 23Схема замещения и векторная диаграмма трансформатора (короткое замыкание)


Слайд 24Режимы работы трансформатора (активно-индуктивная нагрузка)


Слайд 25Режимы работы трансформатора (активно-емкостная нагрузка)


Слайд 26Трёхфазный трансформатор (соединение первичной обмотки)


Слайд 27Трёхфазный трансформатор (группы соединения обмоток)


Слайд 28Характеристики трансформатора (холостого хода)


Слайд 29Характеристики трансформатора (короткого замыкания)


Слайд 30Характеристики трансформатора (внешняя)


Обратная связь

Если не удалось найти и скачать презентацию, Вы можете заказать его на нашем сайте. Мы постараемся найти нужный Вам материал и отправим по электронной почте. Не стесняйтесь обращаться к нам, если у вас возникли вопросы или пожелания:

Email: Нажмите что бы посмотреть 

Что такое ThePresentation.ru?

Это сайт презентаций, докладов, проектов, шаблонов в формате PowerPoint. Мы помогаем школьникам, студентам, учителям, преподавателям хранить и обмениваться учебными материалами с другими пользователями.


Для правообладателей

Яндекс.Метрика