Тригонометрические формулы. (10 класс) презентация

Содержание

Слайд 1ИТОГОВОЕ ПОВТОРЕНИЕ ПО КУРСУ «АЛГЕБРА И НАЧАЛА АНАЛИЗА» 10 КЛАСС
Учитель математики

ГБОУ СОШ №1179
Саркисян И.С.

І ПОЛУГОДИЕ.


Слайд 2ОСНОВНЫЕ ТРИГОНОМЕТРИЧЕСКИЕ ФОРМУЛЫ



Слайд 3УПРОСТИТЕ ВЫРАЖЕНИЯ
а)

б)

в)

г)

д)


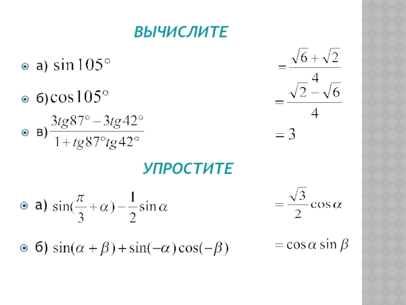
Слайд 4ВЫЧИСЛИТЕ
а)



б)


в)


Слайд 5ФОРМУЛЫ СЛОЖЕНИЯ


Слайд 6ВЫЧИСЛИТЕ

а)

б)

в)


УПРОСТИТЕ
а)

б)



Слайд 7ФОРМУЛЫ ПРИВЕДЕНИЯ


Слайд 8УПРОСТИТЕ ВЫРАЖЕНИЕ
а)

б)

в)


г)

д)


Слайд 9ФОРМУЛЫ ПРЕОБРАЗОВАНИЯ СУММЫ ТРИГОНОМЕТРИЧЕСКИХ ФУНКЦИЙ В ПРОИЗВЕДЕНИЕ


Слайд 11УПРОСТИТЕ ВЫРАЖЕНИЕ

а)

б)

в)

г)

д)

е)


Слайд 12ФОРМУЛЫ ПРЕОБРАЗОВАНИЯ ПРОИЗВЕДЕНИЯ В СУММУ ТРИГОНОМЕТРИЧЕСКИХ ФУНКЦИЙ.


Слайд 13УПРОСТИТЕ ВЫРАЖЕНИЕ
а)

б)

в)

г)

д)

е)


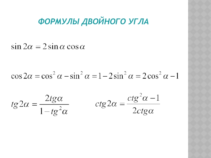
Слайд 14ФОРМУЛЫ ДВОЙНОГО УГЛА


Слайд 15ФОРМУЛЫ ТРОЙНОГО УГЛА


Слайд 16ФОРМУЛЫ ПОЛОВИННОГО УГЛА


Слайд 17ФОРМУЛЫ ПОНИЖЕНИЯ СТЕПЕНИ


Слайд 18УПРОСТИТЕ ВЫРАЖЕНИЕ
а)

б)

в)

г)

д)

е)


Слайд 19ВЫЧИСЛИТЕ
а)

б)

в)

г)

д)


Слайд 20УПРОСТИТЕ ВЫРАЖЕНИЕ
а)

б)

в)

г)

д)


Слайд 21 ПРОСТЕЙШИЕ ТРИГОНОМЕТРИЧЕСКИЕ УРАВНЕНИЯ.
Частные случаи:


Слайд 22РЕШИТЕ УРАВНЕНИЕ
а)



б)




в)




г)


Слайд 23 ПРОСТЕЙШИЕ ТРИГОНОМЕТРИЧЕСКИЕ УРАВНЕНИЯ.
Частные случаи:


Слайд 24РЕШИТЕ УРАВНЕНИЕ
а)


б)


в)


г)


Слайд 25 ПРОСТЕЙШИЕ ТРИГОНОМЕТРИЧЕСКИЕ УРАВНЕНИЯ.
Частные случаи:


Слайд 26РЕШИТЕ УРАВНЕНИЕ
а)


б)


в)


г)


Слайд 27 ПРОСТЕЙШИЕ ТРИГОНОМЕТРИЧЕСКИЕ УРАВНЕНИЯ.
Частные случаи:


Слайд 28РЕШИТЕ УРАВНЕНИЕ
а)


б)


в)


г)


Слайд 29ТРИГОНОМЕТРИЧЕСКИЕ УРАВНЕНИЯ
а)

б)

в)

г)

д)
Решите уравнения преобразовав их к квадратным


Слайд 30а)

б)


в)


г)


д)
Решите уравнения методом разложения на множители


Слайд 31Решите уравнения, преобразовав их к однородным
а)

б)

в)

г)

д)


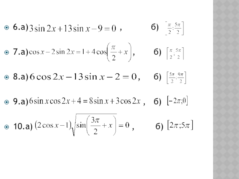
Слайд 32ПОДГОТОВКА К ЕГЭ
Задание: а)Решить уравнение

б)Указать корни уравнения, удовлетворяющие условию.
1.а) , б)

2.а) , б)

3.а) , б)

4.а) , б)

5.а) , б)






Слайд 336.а)

, б)

7.а) , б)

8.а) , б)

9.а) , б)

10.а) , б)

Слайд 34ЛИТЕРАТУРА
http://images.yandex.ru
С.М.Саакян А.М.Гольдман Д.В.Денисов Задачи по алгебре и началам анализа для 10-11

классов.
А.Г.Мордкович Е.Е.Тульчинская Тригонометрия.
А.Н.Рурукин Алгебра и начала анализа. Контрольно-измерительные материалы
А.П.Ершова В.В.Голобородько Разноуровневый дидактический материал.
http://www.alexlarin.net/








Слайд 35СПАСИБО ЗА УРОК!


Обратная связь

Если не удалось найти и скачать презентацию, Вы можете заказать его на нашем сайте. Мы постараемся найти нужный Вам материал и отправим по электронной почте. Не стесняйтесь обращаться к нам, если у вас возникли вопросы или пожелания:

Email: Нажмите что бы посмотреть 

Что такое ThePresentation.ru?

Это сайт презентаций, докладов, проектов, шаблонов в формате PowerPoint. Мы помогаем школьникам, студентам, учителям, преподавателям хранить и обмениваться учебными материалами с другими пользователями.


Для правообладателей

Яндекс.Метрика