Комп’ютерне моделювання фізичних процесів презентация

Слайд 1Комп’ютерне моделювання фізичних процесів
Брик Тарас Михайлович
Інститут фізики конденсованих систем
НАН України
Зимовий семестр

2006, НУ “Львівська Політехніка”

Слайд 2Л.1 Предмет комп’ютерного моделювання
Література:
D.Frenkel, B.Smit. Understanding Molecular Simulation. Academic Press. SanDiego,1996

-------------- Інтернет, djv-file
Х.Гулд, Я.Тобочник. Компьютерное моделирование в физике. В 2-х томах. “Мир”, М., 1990 ------------------ Бібліотека
Д.В.Хеерман. Методы компьютерного эксперимента в теоретической физике. “Наука”, М., 1990 ------ Бібліотека

Слайд 3Методи комп’ютерного моделювання
Метод Монте-Карло
Молекулярна динаміка
Броунівська динаміка
Дисипативна динаміка частинок
Ab initio молекулярна

динаміка
Path integral молекулярна динаміка
Квантовий метод Монте-Карло

Моделювання систем N класичних частинок

Моделювання систем N квантових частинок

Моделювання системи N класичних іонів, занурених в квантову електронну рідину

Моделювання системи N ланжевенівських частинок, занурених у суцільне середовище

Моделювання системи N макрочастинок


Слайд 4Три масштаби моделювання процесів у конденсованих системах





суцільне середовище (немає атомної

структури)

статистична механіка атомних систем

атоми +електронна густина


Слайд 5Суперкомп’ютери
Паралельна архітектура суперкомп’ютерів та мінімальний час обміну даними між вузлами роблять

їх на кілька порядків потужнішими за персональні комп’ютери

IBM Power4

Cray

Рекордна кількість процесорів більше 130 тисяч (!!!) в машині IBM BlueGene


Слайд 6Суперкомп’ютери
Розподіл кількості суперкомп’ютерів по країнах
Розподіл потужності суперкомп’ютерів по країнах


Слайд 7Періодичні граничні умови












L
Для кубічної комірки періодичності об’єм V=L3 визначається заданою густиною

системи ρ та числом частинок N, вибраним для моделювання

Слайд 8 Ефективні потенціали міжчастинкової взаємодії
Існують фундаментальні та ефективні взаємодії між частинками.
Фундаментальні

– це основні (первинні) взаємодії в природі.

Прикладом фундаментальної взаємодії є кулонівська потенціальна енергія взаємодії двох точкових зарядів у вакуумі на відстані

Ефективні взаємодії – це вторинні взаємодії, в яких “ефективно” враховується середовище, в якому знаходяться взаємодіючі частинки. Приклад – екранована кулонівська взаємодія, чи відштовхування двох атомів на близьких відстанях через перекриття їх електронних хмарин




Слайд 9 Ефективні потенціали міжчастинкової взаємодії
Найпростіші ефективні взаємодії :
взаємодія твердих кульок

взаємодія м’яких кульок

σ є ефективним радіусом частинки


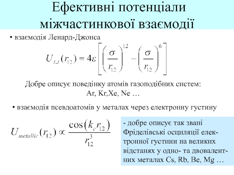
Слайд 10 Ефективні потенціали міжчастинкової взаємодії
взаємодія Ленард-Джонса
Добре описує поведінку атомів газоподібних

систем: Ar, Kr,Xe, Ne …

взаємодія псевдоатомів у металах через електронну густину

- добре описує так звані Фріделівські осциляції елек-тронної густини на великих відстанях у одно- та двовалент-них металах Cs, Rb, Be, Mg …


Обратная связь

Если не удалось найти и скачать презентацию, Вы можете заказать его на нашем сайте. Мы постараемся найти нужный Вам материал и отправим по электронной почте. Не стесняйтесь обращаться к нам, если у вас возникли вопросы или пожелания:

Email: Нажмите что бы посмотреть 

Что такое ThePresentation.ru?

Это сайт презентаций, докладов, проектов, шаблонов в формате PowerPoint. Мы помогаем школьникам, студентам, учителям, преподавателям хранить и обмениваться учебными материалами с другими пользователями.


Для правообладателей

Яндекс.Метрика