Автоматизация комплекса задач менеджера отдела логистики ООО Эпсилон на платформе MS Access презентация

Слайд 1 Федеральное государственное бюджетное образовательное учреждение высшего профессионального образования «РОССИЙСКАЯ АКАДЕМИЯ НАРОДНОГО

ХОЗЯЙСТВА и ГОСУДАРСТВЕННОЙ СЛУЖБЫ ПРИ ПРЕЗИДЕНТЕ РОССИЙСКОЙ ФЕДЕРАЦИИ» Группа 51-10 Кафедра «Системного анализа и информатики»

Автоматизация комплекса задач менеджера отдела логистики ООО «Эпсилон» на платформе
MS Access

Презентация К ДИПЛОМНОМУ ПРОЕКТУ
На тему:

Студент-дипломник Жарков Петр Евгеньевич

Руководитель проекта

Консультант

рецензент

Москва
2015 г.


Слайд 2
7
7
Генеральный директор
Отдел логистики
Бухгалтерия
Отдел продаж
Схема организационной структуры ООО «Эпсилон»


Слайд 3
Начальник отдела логистики
Менеджеры отдела логистики
Водители
Схема структуры отдела логистики.


Слайд 4Структурно-Функциональный анализ для существующей технологии решения задач.


Слайд 5Структурно-Функциональный анализ для существующей технологии решения задач.


Слайд 6
Модель декомпозиции задачи (продолжение)


Слайд 7

Модель декомпозиции задачи (продолжение)


Слайд 8Информационная модель


Слайд 9Инфологическая модель.


Слайд 10Схема данных


Слайд 11Дерево функций.


Слайд 12Сценарий диалога


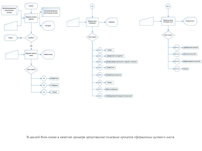
Слайд 13В данной блок-схеме в качестве примера представлено описание процесса оформления путевого

листа.

Слайд 14




Показатели от внедрения проекта автоматизации (в пределах)


Слайд 15Диаграмма изменения трудовых затрат
при

автоматизации.

Диаграмма изменения стоимостных затрат при автоматизации.


Слайд 16.

ROI = 1,2
IRR = 2%


Обратная связь

Если не удалось найти и скачать презентацию, Вы можете заказать его на нашем сайте. Мы постараемся найти нужный Вам материал и отправим по электронной почте. Не стесняйтесь обращаться к нам, если у вас возникли вопросы или пожелания:

Email: Нажмите что бы посмотреть 

Что такое ThePresentation.ru?

Это сайт презентаций, докладов, проектов, шаблонов в формате PowerPoint. Мы помогаем школьникам, студентам, учителям, преподавателям хранить и обмениваться учебными материалами с другими пользователями.


Для правообладателей

Яндекс.Метрика