Лизинговое финансирование презентация

Содержание

Слайд 1ТЕМА 6. Лизинговое финансирование


Слайд 2ТЕМА 7. Лизинговое финансирование
Понятие и содержание лизинга
Классификация лизинга
Субъекты лизинга
Процесс лизинга
Экономическая эффективность

лизинга
Сумма лизинговой сделки: лизинговые платежи и выкупная цена
Методы расчета лизинговых платежей
7.1.Расчет лизинговых платежей методом потока денежных средств
7.2.Расчет лизинговых платежей методом составляющих
7.3.Расчет лизинговых платежей методом аннуитетов
8. Сравнительная характеристика инвестиционных возможностей различных способов расчета лизинговых платежей
Современное состояние рынка лизинговых услуг в России Вопрос для самостоятельного изучения
Примеры тестовых заданий



Слайд 31. Понятие и содержание лизинга


Термин “Лизинг” в переводе с английского языка

[to lease] – означает “аренда”



Слайд 4Лизинг (ст. 665 Гражданского Кодекса)
«по договору финансовой аренды (договору лизинга) арендодатель

обязуется приобрести в собственность указанное арендатором имущество у определенного им продавца и предоставить арендатору это имущество за плату во временное владение и пользование
Арендодатель в этом случае не несет ответственности за выбор предмета аренды и продавца»


Слайд 5Лизинг (ст. 665 Гражданского Кодекса)
Возможно, что «выбор продавца и приобретаемого имущества

осуществляется арендодателем»
«Если арендатором является бюджетное учреждение, то должно быть установлено, что выбор продавца имущества осуществляется арендодателем»


Слайд 6 Признаки лизинга(ГК)

а) участие трех сторон - лизингодатель, лизингополучатель, продавец

б) приобретение имущества

специально для передачи в лизинг

в) наличие комплекса договорных отношений (обязательные и сопутствующие договоры)

Слайд 7Обязательные договора –
договор лизинга и договор купли-продажи предмета лизинга

Сопутствующие договора


кредитный договор, договор страхования имущества, рисков и ответственности, договор на техническое обслуживание

Слайд 8Закон РФ “О финансовой аренде (лизинге)”
№ 176-ФЗ ред. от 24

декабря 2002 г.

Лизинг – совокупность экономических и правовых отношений, возникающих в связи с реализацией договора лизинга, в том числе приобретение предмета лизинга


Слайд 9Предмет лизинга – это любые непотребляемые вещи (т.е. вещи не меняющие

своих физических свойств)

В том числе:
предприятия и другие имущественные комплексы
здания
сооружения
оборудование
транспортные средства
другое движимое и недвижимое имущество




Слайд 10
Не могут быть предметом лизинга:

земельные участки и другие природные объекты,

а также имущество, которое федеральными законами запрещено для собственного обращения или для которого установлен особый порядок обращения


Слайд 112. Классификация лизинга
Типы лизинга


Слайд 12Формы лизинга
(ст.6 ФЗ “О финансовой аренде (лизинге)” № 176-ФЗ в

ред. от 24 декабря 2002 г.):


Слайд 13Основные виды лизинга
(закон «О лизинге» № 164-ФЗ от 29.10.1998 г.):


Слайд 14

Действующая редакция нового ФЗ “О финансовой аренде (лизинге)” № 176-ФЗ дословно

не приводит данную классификацию

Слайд 15Однако, в п.5. ст.11. и ст.14 говорится, что поле окончания срока

договора лизинга, по согласованию сторон предмет лизинга может перейти либо в собственность ЛП, либо остаться в собственности ЛД

Также законом не запрещается заключение договора лизинга не на полный срок амортизации предмета лизинга

Т.о, данная классификация косвенно подтверждается новой редакцией закона

Слайд 16 Виды лизинга


Слайд 20Рис.1. Классификация термина «аренда»


Слайд 213. Субъекты лизинга
Лизингодатель
физическое или юридическое лицо, которое приобретает в собственность имущество

и предоставляет его в качестве предмета лизинга лизингополучателю за определенную плату, на определенный срок и на определенных условиях во временное владение и пользование
Лизинговые компании, коммерческие банки, другие кредитно-финансовые учреждения, производители лизингового имущества



Слайд 22Лизингополучатель
физическое или юридическое лицо, которое, в соответствии с договором лизинга,

обязано принять предмет лизинга за определенную плату, на определенный срок и на определенных условиях во временное владение и в пользование в соответствии с договором лизинга


Слайд 23Продавец
физическое или юридическое лицо, которое продает лизингодателю в обусловленный срок

имущество, являющееся предметом лизинга.
Обязан передать предмет лизинга лизингодателю или лизингополучателю в соответствии с условиями договора купли-продажи.
Может одновременно выступать в качестве лизингополучателя в пределах одного лизингового соглашения

Слайд 244. Процесс лизинга
Этапы:


Слайд 255. Экономическая эффективность лизинга
Экономическая эффективность лизинга - получение определенной выгоды (экономии,

прибыли) субъектом лизинговой сделки по сравнению с другими способами приобретения оборудования (банковским кредитом)



Слайд 26Преимуществ для лизингополучателя:
1) более высокая организационная гибкость и доступность, чем у

кредита, поскольку:
участники сделки имеют возможность выработать наиболее удобную схему выплат и более упрощенную систему оформления
имущество, передаваемое в лизинг, выступает в качестве «залога»
появляется возможность обновлять ОФ, приобретя их за часть стоимости, при этом лизинговые платежи совершаются равными долями и постепенно


Слайд 272) более высокая экономическая эффективность, так как:
уменьшается налогооблагаемая база по налогу

на прибыль за счет отнесения лизинговых платежей на себестоимость продукции
ускоренная амортизация позволяет сократить общий период уплаты налога на имущество
НДС, уплаченный в составе лизингового платежа, можно поставить к возмещению из бюджета

Слайд 286. Сумма лизинговой сделки: лизинговые платежи и выкупная цена
Лизинговые платежи –

общая сумма, выплачиваемая лизингополучателем лизингодателю за предоставленное ему право пользования имуществом, предметом договора лизинга

Выкупная цена – цена, по которой предмет лизинга переходит в собственность лизингополучателя



Слайд 30Случай 1. Если в общую сумму договора лизинга не включена выкупная

цена предмета лизинга
Если лизинговые платежи = сумме лизинговой сделки, то выкупная цена = 1 рубль
!!! Заключается отдельный договор купли-продажи
Случай 2. Если в общую сумму договора лизинга включена выкупная цена предмета лизинга
выкупная цена не должна входить в состав лизинговых платежей
для перехода права собственности заключение отдельного договора купли продажи не требуется

Слайд 327. Методы расчета лизинговых платежей
7.1. Расчет лизинговых платежей методом потока денежных

средств ПДС
Лизинговый платеж формируется на основании фактических затрат, понесенных в данном периоде
Сумма лизинговых платежей составляет сумму платежей за каждый месяц




Слайд 33Si = АОi+ПКi+Лпрi+ДУi+НИi+НДСi
АО – амортизационные отчисления,
ПК – плата за кредит
ЛПр –

лизинговая премия
ДУ – дополнительные услуги
НИi – налог на имущество
НДСi– налог на добавленную стоимость
 


Слайд 341. АОi = k*m*ПС*На
k – коэффициент ускоренной или замедленной амортизации
m

– количество периодов, на которые рассчитывается платеж (обычно 1 мес)
ПС - первоначальная стоимость
На – норма амортизации для линейного метода
 
2. ПКi = ∑ КР (Lt / 365)*(СТ/100),
КР – кредитные ресурсы (могут не совпадать с суммой лизинговой сделки), по остаточной стоимости
Lt - длительность периода в днях
СТ – годовая ставка за пользование кредитом (%)
T – номер периода


Слайд 353. ЛПi = ОС*p,
ОС – остаточная стоимость
p – ставка вознаграждения лизингодателя
 
4.

ДУi = ОС*q,
q – стоимость услуг в процентах от стоимости имущества
 
5. Налог на имущество рассчитывается согласно налоговым правилам
 
6. НДСi = В*Сндс/100
В – выручка от сделки по договору лизинга
 
7. Si = АОi+ПКi+Лпрi+ДУi+НИi+НДСi

8. Sлп = S1 + S2 + … + Sn


Слайд 367.2. Метод составляющих

1.Расчеты в шагах(1-4) аналогичны методу ПДС
2. Рассчитывается суммарная величина

каждого элемента: ∑АО, ∑ПК, ∑ЛПр , ∑ДУ
3. Находим выручку и совокупный НДС
4. Sлп = ∑АО + ∑ПК + ∑ДУ + ∑Лпр + ∑НДС
5. Sлп / n = S1 = S2 = … = Sn



Слайд 377.3. Метод аннуитетов (коэффициентов)
Величина одного лизингового платежа учитывает стоимость денег во

времени:





Sn – лизинговый платеж
I – ставка лизингового процента
k – количество платежей в год
n – количество лет
ПС–полная стоимость имущества





Слайд 38 Ставка лизингового процента (I) рассчитывается как сумма платы за пользование кредитными

ресурсами, стоимостью дополнительных услуг и лизинговой премии:

I = (ПК + q + p) / 100

Слайд 39Частные случаи применения метода коэффициентов
Корректировка на авансовый платеж
ПС’ = ПС

– Са


Слайд 40 Данные для расчёта:
Стоимость оборудования с НДС = 141 600 руб.
Стоимость оборудования без

НДС (ПС) = 120 000 руб.
Объём заёмных средств = 141 600 руб.
Норма амортизационных отчислений (На) = 1/12
Период расчётов (m) = 12 месяцев (1 год)
Период кредитного договора = 9 месяцев
Коэффициент ускоренной амортизации (k) = 3
Лизинговая премия (р) = 4%
Ставка по кредитным ресурсам (ПК) = 16%
Погашение кредита – ежемесячно равномерными долями
Стоимость дополнительных услуг (q) = 1%
Периодичность лизингового платежа – ежемесячно
Метод амортизации - линейный


Слайд 41Решение
МЕТОД ПДС

1. АОi = k*m*ПС*На
АО1 = 3*1*120000*1/12=30000 руб.
АО2 = 3*1*120000*1/12=30000

руб.
АО3 = 3*1*120000*1/12=30000 руб.
АО4 = 3*1*120000*1/12=30000 руб.
Итого: 120000 руб.



Слайд 422. ПК = ∑ КР (Lt / 365)*(СТ/100)
ПК1=141600*9/9*0,16/12=1888 руб.
ПК2=141600*8/9*0,16/12= 1678,22 руб.
………………………………………….
ПК9=141600*1/9*0,16/12=

209,778 руб.
Лучше решать по методическим рекомендациям
Ежемесячная сумма погашения долга
141600 руб./ 9 мес. = 15733,33 руб.
ПК1=141600*0,16/12=1888 руб.
ПК2= (141600-15733,33)*0,16/12= 1678,22 руб.
ПК3= (125866,67-15733,33)*0,16/12=1468,445 руб.
ПК4= (110133,34-15733,33)*0,16/12=1258,667 руб.
ПК5= (94400,00-15733,33)*0,16/12=1048,889 руб.
ПК6= (78666,67-15733,33)*0,16/12=839,111 руб.
ПК7= (62933,34-15733,33)*0,16/12=629,334 руб.
ПК8= (47200,00-15733,33)*0,16/12=419,556 руб.
ПК9= (31466,67-15733,33)*0,16/12=209,778 руб.




Слайд 433. ЛПi = ОС*p,
ЛП1 = 120000*0,04/12=400 руб.
ЛП2 = (120000-30000)*0,04/12=300 руб.
ЛП3 =

(90000-30000)*0,04/12=200 руб.
ЛП4 = (60000-30000)*0,04/12=100 руб.

4. ДУi = ОС*q,
ЛП1 = 120000*0,01/12=100 руб.
ЛП2 = (120000-30000)*0,01/12=75 руб.
ЛП3 = (90000-30000)*0,01/12=50 руб.
ЛП4 = (60000-30000)*0,01/12=25 руб.

Слайд 446. НДСi = В*Сндс/100
НДС1 = (30000+1888+100+400)*0,18=5829,84 руб.
НДС2 = (30000+1678+75+300)*0,18=5769,54 руб.
НДС3 =

(30000+1469+50+200)*0,18=5709,42 руб.
НДС4= (30000+1259+25+100)*0,18=5649,12 руб.
НДС5= 1049*0,18=188,82 руб.
НДС6= 839*0,18=151,02 руб.
НДС7= 629*0,18=113,22 руб.
НДС8= 420*0,18=75,6 руб.
НДС9= 210*0,18=37,8 руб.




Слайд 457. Si = АОi+ПКi+Лпрi+ДУi+НИi+НДСi
S1 = 30000+1600+100+400+5829,84=38217,84
S2 = 30000+1422+75+300+5769,54=37822,54
S3 = 30000+1244+50+200+5709,42=37428,20
S4

= 30000+1067+25+100+5649,12=37033,12
S5 = 889+188,82=1237,82
S6 = 711+151,02=990,02
S7 = 533+113,22=742,22
S8 = 356+75,6=495,6
S9 = 178+37,8=247,8

Слайд 46

8. Sлп = S1 + S2 + … + Sn
Sлп =

38317,84+37822,54+37428,20+37033,12+123,82+ 990,02+742,22+495,6+247,8= 154215,38

Слайд 47Расчёт лизинговых платежей методом ПДС


Слайд 48Расчёт лизинговых платежей методом составляющих


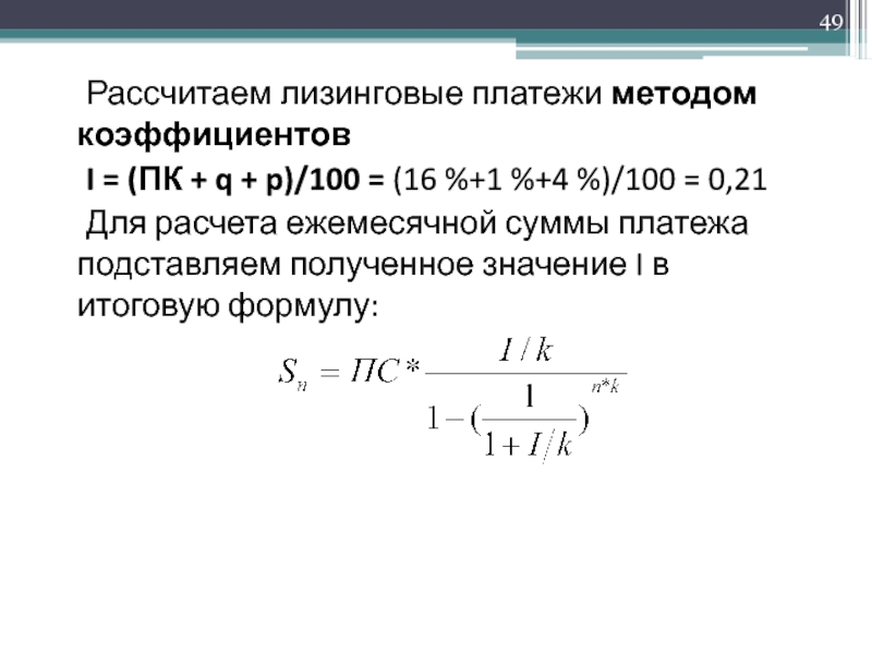
Слайд 49 Рассчитаем лизинговые платежи методом коэффициентов
I = (ПК + q +

p)/100 = (16 %+1 %+4 %)/100 = 0,21
Для расчета ежемесячной суммы платежа подставляем полученное значение I в итоговую формулу:



Слайд 50Совокупная сумма лизинговой сделки по методу коэффициентов составит

13187,86 руб.

*12 мес.= 158254,32 руб.

 




Слайд 518. Сравнительный анализ размеров лизингового платежа в зависимости от метода начисления


Слайд 528. Сравнительная характеристика инвестиционных возможностей различных способов расчета лизинговых платежей


Слайд 559. Современное состояние рынка лизинговых услуг в России
Вопрос для самостоятельного

изучения



Слайд 56Примеры
тестовых
заданий


Слайд 571. Выберите правильные варианты
Согласно Закону РФ "О финансовой аренде (лизинге)" предметом

лизинга могут быть …
А) имущественные комплексы
Б) здания
В) сооружения
Г) интеллектуальная собственность
Д) товары в обращении
Е) земельные участки
Ж) природные объекты
З) имущество, для которого установлен особый порядок обращения
Д) оборудование
Е) транспортные средства


Слайд 582. Выберите правильный вариант
Гражданский кодекс устанавливает правоотношения лизинга и аренды как



А) приоритет специальных норм о лизинге над общими нормами об аренде
Б) приоритет общих норм об аренде над специальными нормами о лизинге


Слайд 593. Распределите виды лизинга по соответствующим критериям
1) по организации сделки
2) по

лизинговым платежам
3) по переходу права собственности
4) по налоговым и амортизационным льготам
5) по объему обслуживания

А) денежный, компенсационный, смешанный
Б) прямой, косвенный, левередж-лизинг, сублизинг, револьверный
В) чистый, мокрый
Г) финансовый, оперативный
Д) действительный, фиктивный


Слайд 604. Выберите правильный вариант
В зависимости от признаков, представленных в ФЗ "О

финансовой аренде (лизинге)", международный лизинг - это лизинг, при котором … являе(~ю)тся нерезидентом(~ами) Российской Федерации

А) лизингодатель или продавец
Б) лизингодатель или лизингополучатель
В) лизингодатель
Г) лизингополучатель или продавец
Д) лизингодатель, лизингополучатель или продавец


Слайд 615. Распределите методы расчета лизинговых платежей согласно их определениям
метод потока денежных

средств

метод составляющих

метод аннуитета

А) лизинговый платеж формируется путем деления фактических затрат за весь срок действия договора на количество периодов

Б) лизинговый платеж учитывает стоимость денег во времени

В) лизинговый платеж формируется на основании фактических затрат, понесенных в данном периоде



Обратная связь

Если не удалось найти и скачать презентацию, Вы можете заказать его на нашем сайте. Мы постараемся найти нужный Вам материал и отправим по электронной почте. Не стесняйтесь обращаться к нам, если у вас возникли вопросы или пожелания:

Email: Нажмите что бы посмотреть 

Что такое ThePresentation.ru?

Это сайт презентаций, докладов, проектов, шаблонов в формате PowerPoint. Мы помогаем школьникам, студентам, учителям, преподавателям хранить и обмениваться учебными материалами с другими пользователями.


Для правообладателей

Яндекс.Метрика