Высокоглиноземистая керамика презентация

Содержание

Слайд 1Высокоглиноземистая керамика
Лекция 10


Слайд 2Виды высокоглиноземистой керамики
муллито–кремнеземистая керамика (или домуллитового состава)
содержание 45–70

% Al2O3.
муллито-корундовая 70–95 % Al2O3
(высокоглиноземистая керамика: УФ–46, УФ–53, КМ–1, М–4 и др).
Фазовый состав керамики определяется соотношением Al2O3 и SiO2.
корундовая 95–100 % Al2O3.

фазовый состав керамики УФ–46:
после 1000–1200оС:
корунд, геленит 2СаО∙Al2O3∙SiO2, анортит СаО∙Al2O3∙2SiO2,
цельзиан BаО∙Al2O3∙2SiO2
после обжига при 1350–1400оС:
75 % корунда и 25 % муллитизированной стеклофазы

Установочная керамика

для изготовления установочных деталей, на которых ведут монтаж аппаратуры,
изготовляют радиоузлы, крепят антенны, линии электропередач


Слайд 3Свойства Al2O3
Глинозем в промышленности получают несколькими способами:
по щелочному способу Байера (из

боксита, г. Каменск-Уральский).
из нефелина (г. Ачинск – Восточная Сибирь).


ГОСТы на глинозем более 150 шт.:
ГОСТ 6912.1–93. Глинозем. Технические условия (межгосударственный стандарт)
ГОСТ 27798–93. Глинозем. Отбор и подготовка проб.
ГОСТ 25469–93. Глинозем. Ситовый метод определения гранулометрического
состава.
ГОСТ 28733–83. Глинозем. Метод кристаллооптического определения α-Al2O3.
ГОСТ Р50152–92. Рентгенофракционный метод определения содержания α-Al2O3.
ГОСТ Р 50151–91. Глинозем. Технические условия.

γ− Al2O3 и α−Al2O3 – это чистый Al2O3,
β−Al2O3 – соединения Al2O3 со щелочными и щелочноземельными оксидами.

β−Al2O3, γ −Al2O3 – низкотемпературные модификации глинозема.
При нагревании переходят в α−Al2O3.


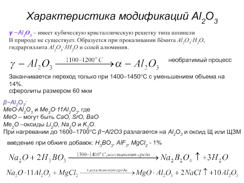
Слайд 4Характеристика модификаций Al2O3
γ −Al2O3 – имеет кубическую кристаллическую решетку типа

шпинели
В природе не существует. Образуется при прокаливании бёмита Al2O3∙H2O,
гидраргиллита Al2O3∙3H2O и солей алюминия.


Заканчивается переход только при 1400–1450оС с уменьшением объема на 14%.

необратимый процесс

сферолиты размером 60 мкм

β−Al2O3:
MeO∙Al2O3 и Me2O∙11Al2O3, где
MeO – могут быть CaO, SrO, BaO
Me2O –оксиды Li2O, Na2O и K2O.
При нагревании до 1600–1700оС β−Al2O3 разлагается на Al2O3 и оксид Щ или ЩЗМ

введение при обжиге добавок: H3BO3, AlF3, MgCl2 - 1%




Слайд 5Свойства кристаллических форм глинозема


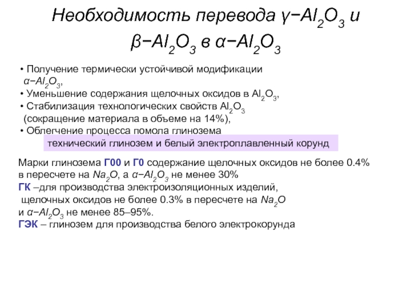
Слайд 6Необходимость перевода γ−Al2O3 и β−Al2O3 в α−Al2O3
Получение термически устойчивой

модификации α−Al2O3,
Уменьшение содержания щелочных оксидов в Al2O3,
Стабилизация технологических свойств Al2O3
(сокращение материала в объеме на 14%),
Облегчение процесса помола глинозема

технический глинозем и белый электроплавленный корунд

Марки глинозема Г00 и Г0 содержание щелочных оксидов не более 0.4%
в пересчете на Na2O, а α−Al2O3 не менее 30%
ГК –для производства электроизоляционных изделий,
щелочных оксидов не более 0.3% в пересчете на Na2O
и α−Al2O3 не менее 85–95%.
ГЭК – глинозем для производства белого электрокорунда


Слайд 7Преимущества и недостатки высокоглиноземистой и корундовой керамики
Преимущества:
высокие диэлектрические свойства при комнатной

температуре
и при повышенных температурах (вплоть до 300оС).
высокая механическая прочность.
высокая термостойкость
высокая химическая стойкость



Недостатки:
высокая абразивность (корундовая керамика)
использование сравнительно высоких температур обжига (корундовая керамика)
узкий интервал спекания (УФ–46)
дорогой материал (УФ–46)

Слайд 8Диаграмма состояния Al2O3–SiO2


Слайд 9Состав высокоглиноземистой керамики
Шихтовый состав керамики УФ–46
(изготавливают методом протяжки, содержится

26% глины):
глинозем, обожженный при 1380оС – 65 %
BaCO3 технический 4%
мрамор 3%
глина часовьярская 26%
тальк онотский 2%
в настоящее время для расширения интервала обжига вводят сверх 100%
минерализаторы: 2–3% ZrSiO4, и (или) диопсид CaSiO3∙MgSiO3.



Шихтовый состав керамики М–4:
Каолин глуховецкий (обожженный) 45%
Каолин глуховецкий (сырой) 15%
Глинозем 11%
Тальк 2%
BaCO3 – 8%
Глина веселовская 19%

Слайд 11Технология УФ-46


Слайд 13Свойства высокоглиноземистой керамики
Высокоглиноземистую керамику используют в качестве изоляторов запальных свечей дви­гателей

внутреннего сгорания различных деталей радио­аппаратуры и т. п. Ультрафарфор УФ–46 и УФ–53 широко применяют для изготовления радиокерамических де­талей.

Слайд 14Корундовая керамика
Для производства корундовой керамики
марки глинозема, содержащие не более

0.5–0.6% примесей (SiO2, Fe2O3, Na2O)
и не менее 25–30% α-А12О3

Для электроизоляторных и других ответственных видов изделий
глинозем с меньшим (0.24–0.3%) содержанием примесей
и высоким (93–95%) количеством α-А12О3

Способы спекания

За счет собирательной рекристаллизации – использование спекающих добавок:
ZrO2, TiO2, Cr2O3, MnO2, Fe2O3, Y2O3, MgO, тальк 0.5–2 % по массе.
Температура обжига 1600 оС и ниже. Но эти добавки повышают tgδ

Использование твердожидкостного спекании (используют бесщелочные стекла)
М–7, ВК–95–1, К–96

Температура обжига изделий без добавок 1710–1750°С


Слайд 15Технология керамики М–7 (миналунд)
Шихтовый состав минерализатора бесщелочного стекла:
Глинозем 12.25 %
Песок

кварцевый 52.85 % (природное вещество)
Мел или CaCO3 химически осажденный 34.9 %

с добавкой 7 % минерализатора

температура плавления 1550 оС

Обогащение песка


Индикаторы:



– роданистый аммоний (красный цвет)

– тиоциановокислый аммоний

Стекло-минерализатор


Слайд 16Технологическая схема производства корундовой керамики на примере М–7


Слайд 18Получение изделий из керамики К–96, ВК–95–1 методом литья пленок на органическую

подложку

Шихтовый состав массы:
Глинозем ГКИС 95.92 %
Кварцевый песок 2.36 %
MgO 1.08 %
Мел химически осажденный 0.637 %

Состав связки:
Раствор синтамида-5 – 0.16 % (ПАВ)
Раствор трихлорэтилена – 21.06 %
Раствор бутвара (клеящее вещество) 9.74 %
Дибутилфталат – 8.04 %

Органический материал подложки –полиэтилен, лавсан,
реже фторопласт (тефлон).


Слайд 19Свойства корундовой керамики
высокое сопротивление изоляции при комнатной и повышенной температурах,

низкие диэлектрические потери на высоких частотах,
высокое пробивное напряжение,
высокая механическая прочность,
низкое значение диэлектрической проницаемости

высокая химическая стойкость по отношению к кислым и щелочным реагентам.
При комнатной температуре не действует даже HF


Слайд 20Свойства типичных видов корундовой керамики


Обратная связь

Если не удалось найти и скачать презентацию, Вы можете заказать его на нашем сайте. Мы постараемся найти нужный Вам материал и отправим по электронной почте. Не стесняйтесь обращаться к нам, если у вас возникли вопросы или пожелания:

Email: Нажмите что бы посмотреть 

Что такое ThePresentation.ru?

Это сайт презентаций, докладов, проектов, шаблонов в формате PowerPoint. Мы помогаем школьникам, студентам, учителям, преподавателям хранить и обмениваться учебными материалами с другими пользователями.


Для правообладателей

Яндекс.Метрика