Вычисление значений многочлена. Схема Горнера презентация

Содержание

Слайд 1Вычисление значений многочлена. Схема Горнера


Слайд 2

При аппроксимации функций,
а также в некоторых других задачах
приходится

вычислять значения многочленов вида

При непосредственном вычислении
потребуется выполнить большое число операций


умножений и п сложений



Слайд 3Теорема Безу
Остаток от деления многочлена
на двучлен
равен

значению этого многочлена при

Доказательство:

, где

– многочлен степени на единицу меньшей, чем

Найдем значение

при

что и требовалось доказать

Пусть


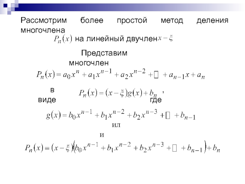
Слайд 4Рассмотрим более простой метод деления многочлена
на линейный двучлен
Представим

многочлен

в виде

, где

или


Слайд 5Раскрывая скобки в последнем равенстве имеем


После приведения подобных членов имеем



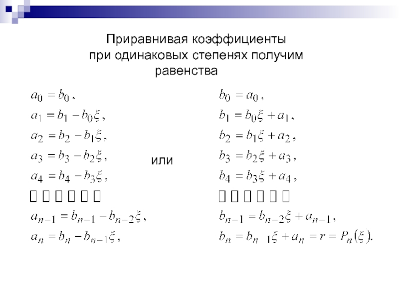
Слайд 6Приравнивая коэффициенты
при одинаковых степенях получим равенства

или


Слайд 7Вычисления удобно располагать по следующей схеме
(называемой схемой Горнера):





















Этот метод требует

n умножений и n сложений.

Слайд 8Вычисление значений аналитической функции


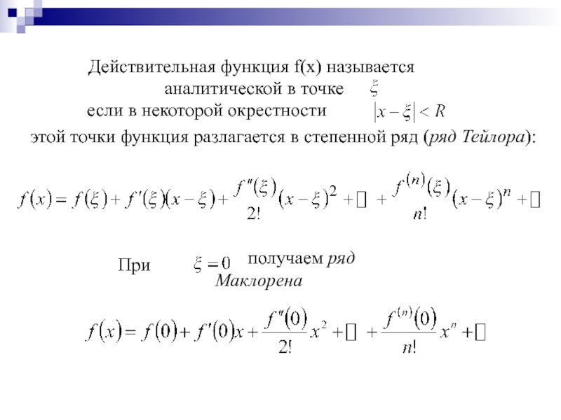
Слайд 9Действительная функция f(x) называется
аналитической в точке
если в некоторой окрестности


этой точки функция разлагается в степенной ряд (ряд Тейлора):

При

получаем ряд Маклорена


Слайд 10Разность

называется остаточным членом
и представляет собой ошибку
при замене функции f(x)

полиномом Тейлора


Слайд 11Как известно,

где
В частности, для ряда Маклорена имеем

где
Имеются также другие

формы остаточных членов.

Слайд 12Вычисление значений показательной функции
Для показательной функции справедливо разложение


Остаточный член ряда

имеет вид



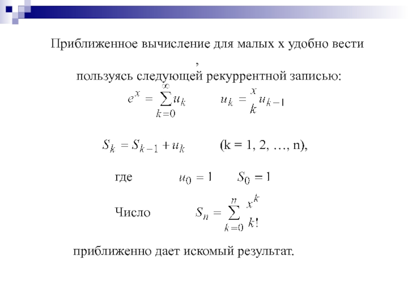
Слайд 13Приближенное вычисление для малых x удобно вести ,
пользуясь следующей рекуррентной

записью:



(k = 1, 2, …, n),

где

Число

приближенно дает искомый результат.


Слайд 14Для остатка ряда может быть получена
следующая оценка:

при
Поэтому процесс суммирования может

быть прекращен,
как только очередной вычисленный член ряда
будет по модулю меньше заданной допустимой погрешности:

, если только

Для больших по модулю значений x
этот ряд мало пригоден для вычислений


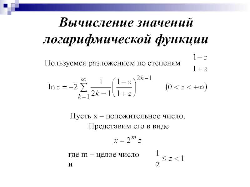
Слайд 15Вычисление значений логарифмической функции
Пользуемся разложением по степеням

Пусть x – положительное

число.
Представим его в виде

где m – целое число и


Слайд 16Тогда, полагая

, получим

где


Слайд 17Обозначив

получаем рекуррентную запись

,

Процесс суммирования прекращается,
как только выполнится неравенство


где

– допустимая погрешность.


Слайд 18Вычисление значений синуса и косинуса.
Для вычисления значений функций
и

пользуемся степенными разложениями




Слайд 19Эти ряды при больших x сходятся медленно,
но, учитывая периодичность функции


и

и формулы приведения тригонометрических функций,
легко заключить, что достаточно уметь вычислять

и

для промежутка



Слайд 20При этом можно использовать следующие
рекуррентные формулы:




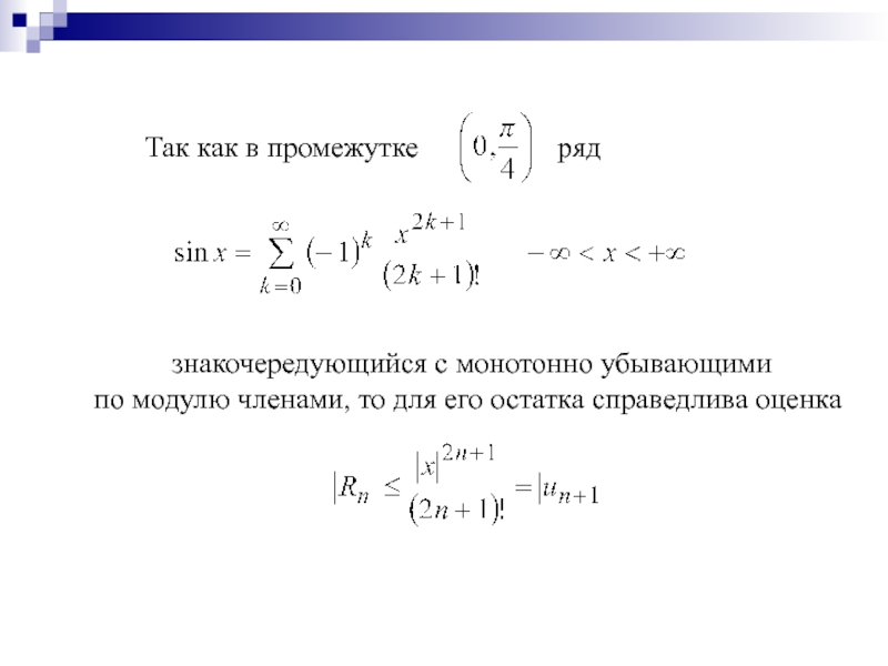
Слайд 21Так как в промежутке
ряд
знакочередующийся с монотонно убывающими


по модулю членами, то для его остатка справедлива оценка


Слайд 22Аналогично для ряда

Следовательно, процесс вычисления
и
можно

прекратить, как только очередной
полученный член ряда по модулю будет меньше
допустимой погрешности




Обратная связь

Если не удалось найти и скачать презентацию, Вы можете заказать его на нашем сайте. Мы постараемся найти нужный Вам материал и отправим по электронной почте. Не стесняйтесь обращаться к нам, если у вас возникли вопросы или пожелания:

Email: Нажмите что бы посмотреть 

Что такое ThePresentation.ru?

Это сайт презентаций, докладов, проектов, шаблонов в формате PowerPoint. Мы помогаем школьникам, студентам, учителям, преподавателям хранить и обмениваться учебными материалами с другими пользователями.


Для правообладателей

Яндекс.Метрика