Возможности информационно-вычислительного комплекса PhDi для расчета парожидкостного равновесия презентация

Содержание

Слайд 1Возможности информационно-вычислительного комплекса PhDi для расчета парожидкостного равновесия
Лаборатория химической термодинамики, Кафедра

физической химии,
Химический факультет, МГУ


Слайд 2Входные данные - критические свойства веществ
Параметры уравнений состояния



Избыточные значения характеристических функций
Расчет

фазовой диаграммы методом выпуклых оболочек



Схема работы программного комплекса для расчета
равновесий жидкость-пар


Слайд 3Цель работы
Проанализировать различные системы на совместимость экспериментальных данных по равновесию между

жидкостью и паром с фазовыми диаграммами, построенными с помощью PhDi с использованием кубических уравнений состояния Ван-дер-Ваальса, Редлиха-Квонга, Пенга-Робинсона и Соава.

Оценить возможность использования данных уравнений для описания различного рода систем.

Слайд 4
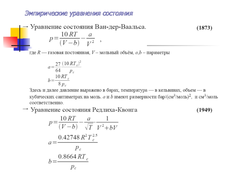
Эмпирические уравнения состояния
(1873)
(1949)


Слайд 5

(1972)
(1976)


Слайд 7Теоретические уравнения состояния
Уравнение состояния Карнахана-Старлинга(1972)


Слайд 8Рис. 1. Диаграмма кубического уравнения состояния в двухфазной области
Vп


Слайд 9

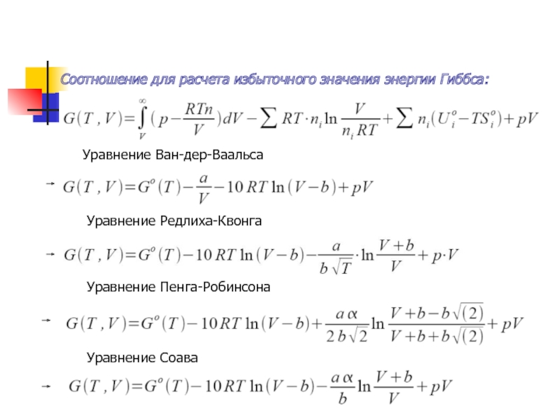
Уравнение Ван-дер-Ваальса
Уравнение Редлиха-Квонга
Уравнение Пенга-Робинсона
Уравнение Соава
Соотношение для расчета избыточного значения

энергии Гиббса:

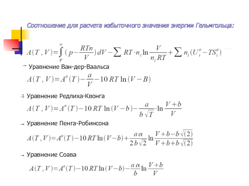
Слайд 10Соотношение для расчета избыточного значения энергии Гельмгольца:
Уравнение Ван-дер-Ваальса
Уравнение Редлиха-Квонга
Уравнение Пенга-Робинсона
Уравнение Соава


Слайд 121)Азот + др. газы
Рис.1. T-x диаграмма системы азот-аргон (P=1,177 bar)
N2+Ar, N2+CO2,

N2+NH3, N2+O2, N2+SO2, H2+N2

В.Б. Коган, В.М. Фридман, В.В. Кафаров “Равновесие между жидкостью и паром”, 1966


Слайд 13Рис. 2. P-x диаграмма системы азот-кислород (T=78,35 K)
В.Б. Коган, В.М. Фридман,

В.В. Кафаров “Равновесие между жидкостью и паром”, 1966

Слайд 142) углеводород + углеводород, H2S, H2, CO, CO2
Рис.3. P-x диаграмма системы

метан-сероводород (T=277,55 K)

В.Б. Коган, В.М. Фридман, В.В. Кафаров “Равновесие между жидкостью и паром”, 1966


Слайд 15Рис. 4. P-x диаграмма системы водород-бензол (T=298,15 K)
В.Б. Коган, В.М. Фридман,

В.В. Кафаров “Равновесие между жидкостью и паром”, 1966

Слайд 16Рис. 5. P-x диаграмма системы углекислый газ-циклогексан (T=473,15 K)
В.Б. Коган, В.М.

Фридман, В.В. Кафаров “Равновесие между жидкостью и паром”, 1966

Слайд 17Рис. 6. P-x диаграмма системы метан-пропан (T=293,15 К)
В.Б. Коган, В.М. Фридман,

В.В. Кафаров “Равновесие между жидкостью и паром”, 1966

Слайд 18Рис. 7. P-x диаграмма системы этилен-этан (T=277,55 К)
В.Б. Коган, В.М. Фридман,

В.В. Кафаров “Равновесие между жидкостью и паром”, 1966

Слайд 193) вода + неорганическое вещество H2S+H2O, HCl+H2O, HF+H2O, SO2+H2O, Br2+H2O 4) вода

+ органическое вещество H2O+formic acid, CH3OH+H2O, H2O+acetic acid, ethanol+H2O, acetone+H2O, H2O+propionic acid, H2O+glycerol, H2O+pyridine

Слайд 20Рис. 8. P-x диаграмма системы этанол-вода (T=423,15 K)
В.Б. Коган, В.М. Фридман,

В.В. Кафаров “Равновесие между жидкостью и паром”, 1966

Слайд 21Рис. 9. T-x диаграмма системы сероуглерод-тетрахлористый углерод (P=1,013 bar)
5) смеси органических

веществ, не включая выше рассмотренные смеси углеводородов CS2+CCl4,CHCl3+CCl4, acetone+CCl4, CCl4+benzene, CCl4+cyclohexane, CHCl3+ethanol, CHCl3+CH3OH, acetone+CHCl3, CH3OH+CH3NO2, benzene+CH3NO2, CH3OH+butanol, CH3OH+ethylacetate, CH3OH+benzene, ETHANOL+acetonitrile, benzene+acetonitirile, acetaldehyde+acetic acid

В.Б. Коган, В.М. Фридман, В.В. Кафаров “Равновесие между жидкостью и паром”, 1966


Слайд 226) смеси газов, не включая смеси азота CO2+H2S, NO+NO2, Cl2+NOCl, NH3+N2H4, H2+CO
Рис.10.

T-x диаграмма системы хлор-хлористый нитрозил (P=1,013 bar)

В.Б. Коган, В.М. Фридман, В.В. Кафаров “Равновесие между жидкостью и паром”, 1966


Слайд 23Rodrigues W.L., Mattedi S., Abreu J.C.N,
Experimental vapor-liquid equilibria data for

binary mixtures of xylene isomers,
Braz. J. Chem. Eng., 22, No. 3, 453-462 (2005)

Rodrigues W.L., Mattedi S., Abreu J.C.N,
Experimental vapor-liquid equilibria data for binary mixtures of xylene isomers,
Braz. J. Chem. Eng., 22, No. 3, 453-462 (2005)

Рис. 12. T-x диаграмма системы п-ксилен – о-ксилен (P=1,0065 bar)


Слайд 24Рис. 13. T-x диаграмма системы м-ксилен – о-ксилен (P=1,0065 bar)
Rodrigues W.L.,

Mattedi S., Abreu J.C.N,
Experimental vapor-liquid equilibria data for binary mixtures of xylene isomers,
Braz. J. Chem. Eng., 22, No. 3, 453-462 (2005)

Слайд 25Брусиловский А.И., “Фазовые превращения при разработке месторождений нефти и газа”
Рис.

14. P-x диаграмма системы метан-углекислый газ
при различных температурах

Слайд 26Брусиловский А.И., “Фазовые превращения при разработке месторождений нефти и газа”
Рис.

15. P-x диаграмма системы метан-азот при различных температурах

Слайд 27Брусиловский А.И., “Фазовые превращения при разработке месторождений нефти и газа”
Рис.

16. P-x диаграмма системы углекислый газ-н-пентан,
расчёт по Редлиху-Квонгу

Слайд 28Брусиловский А.И., “Фазовые превращения при разработке месторождений нефти и газа”
Рис.

17. P-x диаграмма систем метан-н-пропан, метан-н-бутан

Слайд 29Выводы


Информационно-вычислительный комплекс PhDi с использованием уравнений состояния можно использовать для расчёта

фазовых диаграмм различных систем. Для наиболее простых систем получена хорошая совместимость с экспериментальными данными.

Уравнение Редлиха-Квонга возможно использовать для описания смесей углеводородов и углеводородов с простыми веществами, но лучше использовать его модификации. В некоторых областях их вытеснили уравнения Соава и Пенга-Робинсона, хотя для достижения высокой степени точности при применении указанных уравнений требуется существенно больший объем информации о компонентах смеси, в частности, данные об ацентрическом коэффициенте и параметрах бинарного взаимодействия.


Слайд 30Уравнения Соава и Пенга-Робинсона можно использовать для описания широкого круга смесей,

однако лучшие результаты получены для смесей газов, смесей углеводородов, систем, содержащих углеводороды, азот, сероводород, монооксид углерода, диоксид углерода. Для смесей полярных веществ оба уравнения дают плохие результаты и требуют модификаций.

Выводы


Обратная связь

Если не удалось найти и скачать презентацию, Вы можете заказать его на нашем сайте. Мы постараемся найти нужный Вам материал и отправим по электронной почте. Не стесняйтесь обращаться к нам, если у вас возникли вопросы или пожелания:

Email: Нажмите что бы посмотреть 

Что такое ThePresentation.ru?

Это сайт презентаций, докладов, проектов, шаблонов в формате PowerPoint. Мы помогаем школьникам, студентам, учителям, преподавателям хранить и обмениваться учебными материалами с другими пользователями.


Для правообладателей

Яндекс.Метрика