Визначення навантажень на раму однопрольотної будівлі презентация

Содержание

Слайд 1Визначення навантажень на раму однопрольотної будівлі
1. Постійні навантаження

2. Змінні: снігові і

вітрові

3. Кранові: вертикальні і горизонтальні від бічних сил

Слайд 21. Постійні навантаження
На раму промислової будівлі діють постійні навантаження від ваги:

Покриття

(ферма, зв'язки, сендвіч панелі)

Стінового огородження (сендвіч панелі)

Колон



Слайд 3Схема прикладання постійного навантаження від покриття


Слайд 5Навантаження на колони


Слайд 9Кранові навантаження на раму каркасу промбудівлі
Вертикальні навантаження:
1.1. Визначення характеристичних значень тиску

коліс: Fn,max Fn,min
1.2. Визначення розрахункової ситуації (положення кранів на коліїї)
1.3. Визначення граничного розрахункового значення вертикального навантаження: Dmax, Dmin
2. Горизонтальні навантаження спрямовані поперек кранової колії:
2.1.Визначення характеристичних значень тиску коліс: Нк, Нс.
2.2. Визначення розрахункової ситуації (положення кранів на колії)
2.3. Визначення граничного розрахункового значення горизонтального навантаження: Нmax, Hmin
3. Визначення варіантів прикладання кранових навантажеь

Слайд 10Характеристика мостових кранів


Слайд 11Три складові кранового навантаження


Слайд 16Мінімальне і максимальне значення характеристичного тиску коліс


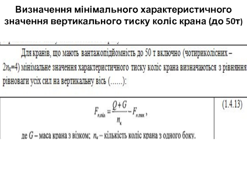
Слайд 18Визначення мінімального характеристичного значення вертикального тиску коліс крана (до 50т)


Слайд 19Визначення граничного розрахункового значення вертикального тиску коліс крана


Слайд 20Визначення розрахункової ситуації


Слайд 21Визначення розрахункового граничного вертикального навантаження на колони


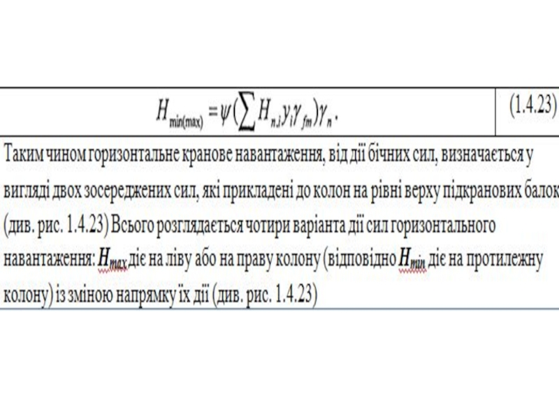
Слайд 24Характеристичні значення бічного тиску коліс


Слайд 28Визначення розрахункової ситуації для визначення граничного розрахункового значення горизонтального навантаження для 4-х

колісних кранів (від одного крана)

Обратная связь

Если не удалось найти и скачать презентацию, Вы можете заказать его на нашем сайте. Мы постараемся найти нужный Вам материал и отправим по электронной почте. Не стесняйтесь обращаться к нам, если у вас возникли вопросы или пожелания:

Email: Нажмите что бы посмотреть 

Что такое ThePresentation.ru?

Это сайт презентаций, докладов, проектов, шаблонов в формате PowerPoint. Мы помогаем школьникам, студентам, учителям, преподавателям хранить и обмениваться учебными материалами с другими пользователями.


Для правообладателей

Яндекс.Метрика