Векторное кодирование графической информации презентация

Слайд 1Векторное кодирование графической информации
Урок информатики
в 6 классе


Слайд 2Видеоролик
Компьютер и информация
Урок 10 Векторное кодирование графической информации


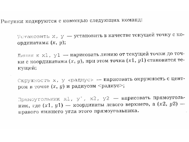
Слайд 3Работа в тетрадях
№ 40 (стр. 32-33)


Слайд 8Практическая работа
Работа 4 (задания 1-2)
Дома подумать над заданием 3 (стр. 130),

записать в тетрадь.

Слайд 9Домашнее задание
§ 1.3, стр. 26-27
№ 41
стр. 35


Обратная связь

Если не удалось найти и скачать презентацию, Вы можете заказать его на нашем сайте. Мы постараемся найти нужный Вам материал и отправим по электронной почте. Не стесняйтесь обращаться к нам, если у вас возникли вопросы или пожелания:

Email: Нажмите что бы посмотреть 

Что такое ThePresentation.ru?

Это сайт презентаций, докладов, проектов, шаблонов в формате PowerPoint. Мы помогаем школьникам, студентам, учителям, преподавателям хранить и обмениваться учебными материалами с другими пользователями.


Для правообладателей

Яндекс.Метрика