Урок кулинарии презентация

Слайд 1Урок кулинарии


Слайд 2Приготовление блюда «Запеканка картофельная с мясом»


Слайд 3 Приготовление блюда «Запеканка картофельная с мясом»
Рецептура блюда «Запеканка картофельная с

мясом».
Технология приготовления блюда «Запеканка картофельная с мясом».
2.1. Приготовления фарша мясного.
2.2. Подготовка поверхности изделия перед запеканием.
Правила подачи блюда «Запеканка картофельная с мясом».
Требования к качеству блюда «Запеканка картофельная с мясом».


Слайд 4Приготовление картофельной массы
Очищенный картофель варят, сливают воду, обсушивают, протирают

в горячем виде.


Слайд 6Этапы формования картофельной массы и способ тепловой обработки для запеканки


Слайд 7Виды мясных продуктов для приготовления фарша.
говядина (котлетное мясо)
или сердце


или легкие
или печень говяжья


Слайд 8
1
1
2
3
4
5
6
7
8


Слайд 9Говядина
(котлетное мясо)

Легкие
Сердце
Печень говяжья


Слайд 12Приготовление мясного фарша


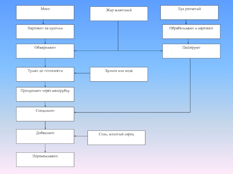
Слайд 13Приготовление мясного фарша.
Мясо нарезают на кусочки, обжаривают, добавляют бульон

или воду и тушат до готовности. Готовое мясо пропускают через мясорубку. Репчатый лук нарезают, пассеруют. Измельченное мясо соединяют с пассерованным репчатым луком, добавляют соль и молотый перец, перемешивают.

Слайд 18Приготовление блюда «Запеканка картофельная с мясом».
Рецептура блюда «Запеканка картофельная с мясом».
Технология

приготовления блюда «Запеканка картофельная с мясом».
2.1. Приготовления фарша мясного.
2.2. Подготовка поверхности изделия перед запеканием.
Правила подачи блюда «Запеканка картофельная с мясом».
Требования к качеству блюда «Запеканка картофельная с мясом».


Обратная связь

Если не удалось найти и скачать презентацию, Вы можете заказать его на нашем сайте. Мы постараемся найти нужный Вам материал и отправим по электронной почте. Не стесняйтесь обращаться к нам, если у вас возникли вопросы или пожелания:

Email: Нажмите что бы посмотреть 

Что такое ThePresentation.ru?

Это сайт презентаций, докладов, проектов, шаблонов в формате PowerPoint. Мы помогаем школьникам, студентам, учителям, преподавателям хранить и обмениваться учебными материалами с другими пользователями.


Для правообладателей

Яндекс.Метрика