Урок физики. 10 класс.Тема: Электрическое поле. презентация

Слайд 1Урок физики. 10 класс. Тема: Электрическое поле.
Учитель физики:
Должикова Н.Г.


Слайд 2Близкодействие и действие на расстоянии
Взаимодействие через поле
Взаимодействие через пустоту
Распространяется
с конечной
скоростью
Распространяется мгновенно


Слайд 3Электрическое поле
Близкодействие
Идея: М. Фарадей (англ.)
Теория: Дж. Максвелл (англ.)

t – время передачи

электромагнитных взаимодействий
r – расстояние между зарядами
с – скорость распространения электромагнитных взаимодействий ( 300 000 км/c)



q1

q2

Электрическое поле:
- материально: существует независимо от нас и наших знаний о нём (радиоволны)
- создаётся зарядами
- главное свойство: действует на q с некоторой F


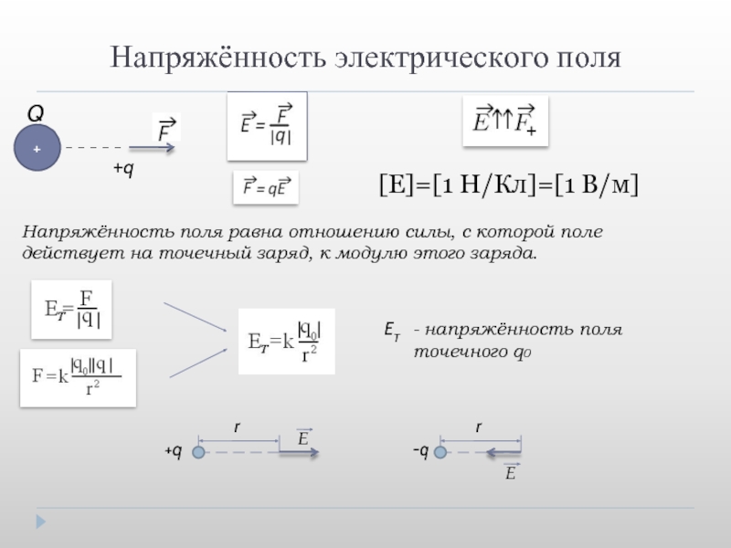
Слайд 4Напряжённость электрического поля
[E]=[1 H/Кл]=[1 В/м]
+q
+
Q
Напряжённость поля равна отношению силы, с которой

поле действует на точечный заряд, к модулю этого заряда.

ET

- напряжённость поля точечного q0

r

r



-q

E

E

+q


Слайд 5Принцип суперпозиции полей


E1
E2
E
A
-q
+q

E=E1+E2+E3+…+En


Слайд 6Поле заряженного шара.
Q
+
+
+
+
+
+
+
+

Внутри шара Е=0


Слайд 7Силовые линии ( СЛ – линии напряжённости) электрического поля
СЛ - непрерывные

линии, касательные к которым в каждой точке. Через которую они проходят, совпадают с Е.

Силовые линии: не замкнуты; не пересекаются; начало на +q; конец на –q; непрерывны; гуще; где Е больше.


Е

Е

Е

Е

Е

СЛ

+

-

+

-



>

>

>






+




+

E= const однородн. эл. поле


Слайд 8Домашнее задание
1) Параграфы 92-94 – прочитать, ответить на вопросы
Какова напряжённость электрического

поля на расстоянии 1м от точечного заряда 0,1 нКл? Какая сила действует в этой точке на тело, обладающее зарядом – 10 нКл?
Упражнение 17 - № 1-3

Обратная связь

Если не удалось найти и скачать презентацию, Вы можете заказать его на нашем сайте. Мы постараемся найти нужный Вам материал и отправим по электронной почте. Не стесняйтесь обращаться к нам, если у вас возникли вопросы или пожелания:

Email: Нажмите что бы посмотреть 

Что такое ThePresentation.ru?

Это сайт презентаций, докладов, проектов, шаблонов в формате PowerPoint. Мы помогаем школьникам, студентам, учителям, преподавателям хранить и обмениваться учебными материалами с другими пользователями.


Для правообладателей

Яндекс.Метрика