УРАВНЕНИЯ С ЧАСТНЫМИ ПРОИЗВОДНЫМИ (II) презентация

Содержание

Слайд 1УРАВНЕНИЯ С ЧАСТНЫМИ ПРОИЗВОДНЫМИ (II)
Уравнения второго порядка


Слайд 2

Одним из наиболее распространенных уравнений с частными производными второго порядка является

волновое уравнение, описывающее различные виды колебаний.

Слайд 3
Одномерное волновое уравнение описывает продольные колебания стержня, сечения которого совершают плоскопараллельные

колебательные движения.

Слайд 4
Двумерное волновое уравнение используется для исследования колебаний тонкой пластины (мембраны).


Слайд 5
Трехмерное волновое уравнение описывает распространение волн в пространстве (например, звуковых волн

в жидко- жидкости).

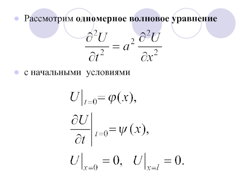
Слайд 6Рассмотрим одномерное волновое уравнение



c начальными условиями


Слайд 7Рассмотрим явную разностную схему «крест» для решения данной задачи.






Слайд 8
Заменим в уравнении вторые производные искомой функции U по t и

х их конечно-разностными соотношениями.

Слайд 9
Отсюда можно найти явное выражение для значения сеточной функции на (j

+ 1)-м слое:

Слайд 10
Здесь, для определения неизвестных значений на (j + 1)-м слое нужно

знать решения на j-м и (j — 1)-м слоях.

Поэтому начать счет можно лишь для второго слоя.

Слайд 11
решения на нулевом и первом слоях находятся с помощью начальных условий.


На

нулевом слое имеем

Слайд 12Для получения решения на первом слое воспользуемся вторым начальным условием.

Производную

заменим конечно-разностной аппроксимацией.



Из этого соотношения можно найти значения сеточной функции на первом слое:

Слайд 13
Построим неявную схему.

Вторую производную по t в уравнении аппроксимируем, как

и ранее, по трехточечному шаблону с помощью значений сеточной функции на слоях j - 1, j, j + 1.

Слайд 15Из этого соотношения можно получить систему уравнений относительно неизвестных значений сеточной

функции на (j + 1)-м слое:

Слайд 16ИНТЕГРАЛЬНЫЕ УРАВНЕНИЯ
Интегральным уравнением называется уравнение, неизвестная функция в котором содержится

под знаком интеграла.

В общем случае интегральное уравнение имеет вид

Слайд 17Виды интегральных уравнений.


Уравнения, в которые искомая функция входит линейно, называются

линейными интегральными уравнениями.

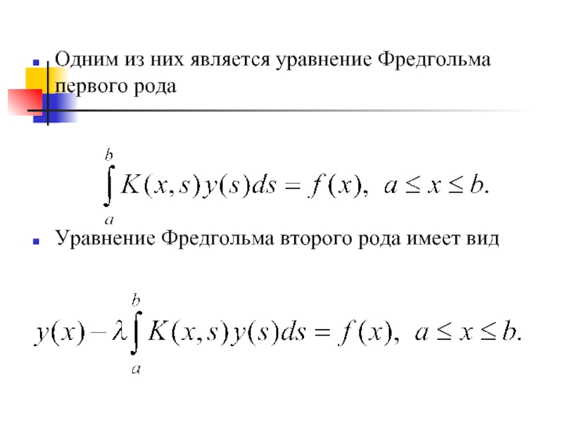
Слайд 18Одним из них является уравнение Фредгольма первого рода




Уравнение Фредгольма второго

рода имеет вид

Слайд 19
уравнение Вольтерра первого рода:



уравнение Вольтерра второго рода


Слайд 20
Для решения линейных интегральных уравнений строится итерационный процесс, аналогичный методу простой

итерации для нелинейного уравнения.

Обратная связь

Если не удалось найти и скачать презентацию, Вы можете заказать его на нашем сайте. Мы постараемся найти нужный Вам материал и отправим по электронной почте. Не стесняйтесь обращаться к нам, если у вас возникли вопросы или пожелания:

Email: Нажмите что бы посмотреть 

Что такое ThePresentation.ru?

Это сайт презентаций, докладов, проектов, шаблонов в формате PowerPoint. Мы помогаем школьникам, студентам, учителям, преподавателям хранить и обмениваться учебными материалами с другими пользователями.


Для правообладателей

Яндекс.Метрика