Управление риском в экономике презентация

Содержание

Слайд 1Управление риском в экономике


Слайд 2Стратегическое и тактическое планирование мероприятий по управлению рисками
Идентификация рисков
Качественный анализ

рисков
Количественный анализ рисков
Анализ результатов качественной и количественной оценки рисков
Планирование реагирования на риски
Принятие управленческого решения и осуществление антирисковых мероприятий
Оценка эффективности осуществленных мероприятий и корректировка результатов выбранной стратегии управления рисками
9. Мониторинг и контроль рисков

Слайд 3Методы идентификации рисков:
метод структурной декомпозиции факторов риска по стадиям жизненного цикла


метод STAR, разработанной Уортоновской школой бизнес

Слайд 4Традиционные методы качественной и количественной оценки риска:

Статистический метод
Методы экспертных оценок
Метод анализа

целесообразности затрат
Метод анализа чувствительности
Метод анализа сценариев
Метод имитационного моделирования Монте-Карло
Нормативный метод
Метод аналогий
Метод дерева решений
Аналитический метод
Метод дерева отказов
Метод «События-последствия»

Слайд 5Примеры методов качественной оценки страновых рисков:
метод «old hands» осуществляется в виде

традиционных отчетов, составленных специалистами, наиболее полно владеющими информацией о соответствующей стране и поддерживающими контакты с влиятельными и хорошо осведомленными лицами в этой стране (учеными, дипломатами, журналистами, бизнесменами).
Метод «grand tour» предполагает посещение группой экспертов исследуемой страны и налаживание там контактов с местными лидерами, членами правительства и бизнесменами.

Слайд 6Методы воздействия на риски
1. Признание ущерба (пренебрежение суммой предполагаемого ущерба,

если она незначительна).
2.Уклонение от риска:
2.1.Отказ от ненадежных контрагентов.
2.2.Отказ от венчурных проектов, обладающих слишком высоким уровнем риска.
2.3.Отказ от ненадежных клиентов.
2.4.Сокращение рискового периода.
2.5.Передача риска (перекладывание риска на других лиц):
2.5.1.Страхование рисков инноваций.
2.5.2. Получение финансовых гарантий, поручительств.
2.5.3. Внесение в текст документов (договоров, торговых контрактов и пр.) специальных оговорок, уменьшающих собственную ответственность при наступлении непредвиденных событий или передающих риск контрагенту.
3.Локализация риска инноваций:
3.1.Создание венчурных фирм.
3.2.Создание специальных структурных подразделений для реализации рисковых проектов.
4.Диссипация рисков инноваций:
4.1.Диверсификация:
4.1.1. Диверсификация направлений деятельности.
4.1.2. Диверсификация источников финансирования.
4.1.3. Диверсификация поставок (заключение контрактов с несколькими поставщиками на поставку одно и того же вида сырья или материалов).
4.1.4. Диверсификация сбыта (выходы на разные сегменты рынка, диверсификация клиентской базы).
4.2.Распределение ответственности между участниками (создание отдельных бизнес-единиц для выполнения различных проектов, расширение числа участников в целях снижения доли риска, приходящегося на одного участника).
4.3.Распределение риска во времени (отказ от одновременной реализации нескольких проектов).

Слайд 7Методы воздействия на риски (продолжение)
5.Компенсация (предотвращение, предупреждение потерь):
5.1.Неформализуемые методы:
5.1.1.Активный

риск-менеджмент.
5.1.2.Стратегическое планирование.
5.1.3.Прогнозирование внешней среды.
5.1.4.Мониторинг конъюнктуры рынка.
5.1.5.Целенаправленный маркетинг.
5.1.6. Защита коммерческой тайны, связанной с инновационным продуктом.
5.2.Создание системы резервов (самострахование):
5.2.1.Система финансовых резервов, т.е. дополнительных средств на покрытие непредвиденных расходов (опыт стран Запада допускает увеличение стоимости проекта на 7-10%, а российский опыт – на 10-20% за счет резервирования средств на форс-мажор).
5.2.2. Система материальных резервов, т.е. специальных страховых запасов сырья, материалов, готовой продукции.
5.2.3. Система информационных резервов, т.е. приобретение дополнительной информации.
5.3. Адаптационные механизмы.
5.4. Лимитирование.
5.5. Хеджирование (заключение фьючерсных и форвардных контрактов, сделок с опционами и т.д.).
5.6. Контроль (ограничение дальнейшего роста размера уже полученного убытка при помощи сбора и обработки достоверной информации).
5.7.Получение государственных дотаций, кредитов и займов для компенсации убытков и восстановления нормальной деятельности.


Слайд 8Сравнение эффективности различных методов реагирования на риск можна осуществлять например на

основе метода Хаустона.

Слайд 9Учет рисков в инвестиционном анализе
Метод корректировки нормы дисконта
Агрегированные методы расчета рисковой

премии
Кумулятивные методы расчета рисковой премии
Метод эквивалентных аннуитетов
Метод оценки ожидаемой эффективности

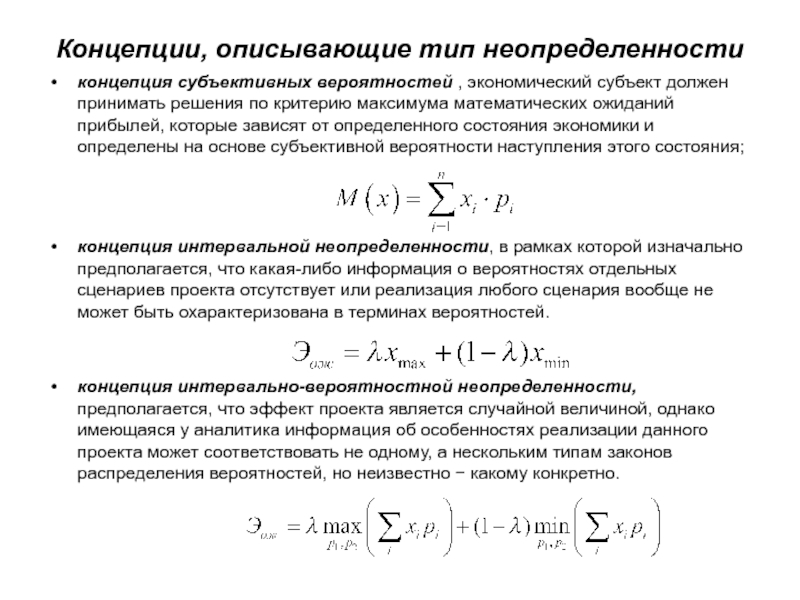
Слайд 10Концепции, описывающие тип неопределенности
концепция субъективных вероятностей , экономический субъект должен

принимать решения по критерию максимума математических ожиданий прибылей, которые зависят от определенного состояния экономики и определены на основе субъективной вероятности наступления этого состояния;



концепция интервальной неопределенности, в рамках которой изначально предполагается, что какая-либо информация о вероятностях отдельных сценариев проекта отсутствует или реализация любого сценария вообще не может быть охарактеризована в терминах вероятностей.


концепция интервально-вероятностной неопределенности, предполагается, что эффект проекта является случайной величиной, однако имеющаяся у аналитика информация об особенностях реализации данного проекта может соответствовать не одному, а нескольким типам законов распределения вероятностей, но неизвестно − какому конкретно.





Слайд 11Метод дерева решений (Байесовский подход)




Слайд 12Условие задачи
Главный экономист анализирует планы развития производства на следующий год. Предприятие

выпускает, кроме всего прочего и изделие В-1. Данное изделие выпускается длительное время и пользуется устойчивым спросом у потребителей. Планом технического развития предусматривается переход на выпуск более современных изделий. Предварительные расчеты показывают, что переход на выпуск новой продукции, в случае получения признания у потребителей, принесет доход больший, чем прибыль получаемый в настоящее время от производства и реализации В-1. Если же новые изделия не будут пользоваться спросом, то прибыль снизится. Данные о новых изделий приведены в табл. 1









Зная производственные условия предприятия и ситуации на рынке, главный экономист уверен, что переход на новую модель будет успешным (уверенность составляет 70%). Для подтверждения своей уверенности он может обратиться к аналитической организации, занимающейся прогнозам ситуаций, связанных с выводом на рынок новой продукции. Стоимость подобного исследования составляет 0,33 млн. грн. Из опыта прошлого известно, что выводы данной аналитической организации были правильными в 70% случаев, когда предполагался успех, и в 90% случаев, когда предусматривалась неудача.
Ответить на следующие вопросы: 1) Обращаться ли к аналитической организации?
2) Переходить ли на новый вид продукта?
3) Если переходить то на какой?

Слайд 16Расчеты:
МГ1= 0(млн.грн.)
МГ2= 20*0,7+(-2)*0,3=13,4 (млн.грн.)
МГ3= 16,5(млн.грн.)
МГ4= -0,3(млн.грн.)
МГ7= -0,3(млн.грн.)




Слайд 18МГ5= 19,7*0,85+(-2,3)*0,15=16,4(млн.грн.)
МГ6=22,95(млн.грн.)
МГ8= 19,7*0,37+(-2,3)*0,63=5,84
МГ9=1,35


Слайд 19А
Б1
Б2
В1
В2
В3
0
13,4
16,5
1,35
-0,3
-0,3
5,84
16,4
22,95


Слайд 20А
Б1
Б2
В1=16,5
В2=22,95
В3=5,84


Слайд 21МГ5= 22,95*0,58+5,84*0,42=15,76(млн.грн.)


Слайд 22А
Б1=16,5
Б2=15,76


Слайд 23Выводы:
Обращаться ли к аналитической организации не следует.
Переходить на новый вид

продукта следует.
Переходить на новый продукт В-12.


Обратная связь

Если не удалось найти и скачать презентацию, Вы можете заказать его на нашем сайте. Мы постараемся найти нужный Вам материал и отправим по электронной почте. Не стесняйтесь обращаться к нам, если у вас возникли вопросы или пожелания:

Email: Нажмите что бы посмотреть 

Что такое ThePresentation.ru?

Это сайт презентаций, докладов, проектов, шаблонов в формате PowerPoint. Мы помогаем школьникам, студентам, учителям, преподавателям хранить и обмениваться учебными материалами с другими пользователями.


Для правообладателей

Яндекс.Метрика