Тригонометрические уравнения. презентация

Содержание

Слайд 1Тригонометрические уравнения.



Работа учеников
11 «А» класса
гимназии №5
Научный руководитель,
учитель высшей категории,




Калинина Елена Петровна



Слайд 2Содержание.
1.Теоретический материал.
2.Основные методы решения.
3.Нестандартные методы решения.
4.Тренировочный материал по теме.


Слайд 3Основные формулы решения тригонометрических уравнений.
Определения arccos, arcsin
Определения arctg, arcctg
Формулы для решения

тригонометрических уравнений
Тождественные преобразования
Частные случаи





Слайд 4Определение arcsin a, arccos a
Пусть

число |a| не превосходит 1. arcsin числа а называется угол х, лежащий в пределах [-π/2;π/2], sin которого равен а
x=arcsin a, где x⍷[π/2;π/2] и sinx=a, |a|<1

Пусть число |a| не превосходит 1. arccos числа а называется угол х, лежащий в пределах [0;π],cos которого равен а
x=arccos a, где x⍷[0;π] и cosx=a, |a|<1





Слайд 5Определение arctg

arcctg

arctg числа а называется угол х, лежащий в пределах (-π/2;π/2),tg которого равен а
x=arctg a, где x⍷(π/2;π/2) и tgx=a.

arcctg числа а называется угол х,лежащий в пределах (0;π),ctg которого равен а
x=arcctg a, где x⍷(0;π) и ctgx=a,





Слайд 6Формулы для решения тригонометрических уравнений




Слайд 7Тождественные преобразования




Слайд 8
tg x=0,x=πn
ctg x=0,x=π/2+πn







Частные случаи

Sin x=1,x=π/2+2πn
Sin x=-1,
x=-π/2+2πn
Sin x=0,x=πn
cos x=1,x=2πn
cos x=-1,
x=2πn+ π
cos x=0,x=π/2+πn

Во всех случаях





Слайд 92.СПОСОБЫ РЕШЕНИЯ ТРИГОНОМЕТРИЧЕСКИХ УРАВНЕНИЙ.
1).Уравнения приводимые к алгебраическим.
2).

Уравнения решаемые приведением к виду
3).Однородное уравнение.
4). Понижение степени. Уравнения с использованием

формул формул и .
5). Уравнения содержащие различные функции
6).Уравнения с условиями





















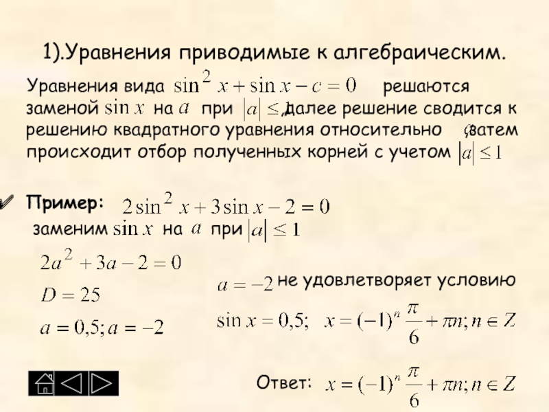
Слайд 101).Уравнения приводимые к алгебраическим.
Уравнения вида

решаются заменой на при ,далее решение сводится к решению квадратного уравнения относительно ,затем происходит отбор полученных корней с учетом

Пример:
заменим на при

не удовлетворяет условию



Ответ:







Слайд 11Пример:





2).Уравнения решаемые приведением к

виду







Слайд 12

однородное уравнение первого порядка
однородное уравнение
второго порядка.
Данные уравнения решаются делением каждого члена
уравнения на или на , так как и
.Если бы , то это противоречило основ-
ному тригонометрическому тождеству
Пример:
делим на , получим
заменим на

вернемся к замене или

















3).Однородное уравнение





Слайд 13Пример:
применим формулу



далее группируем и по формулам





применяем получим















4).Понижение степени. Уравнения с использованием формул и .





Слайд 145).Уравнения содержащие различные функции.
Пример:
область определения уравнения


или


не удовлетворяет

Значит решением уравнения является











Слайд 156).Уравнения с условиями
Найти число корней на интервале

заменим на где



вернемся к замене или
Получим 4 серии корней

Объединим 4 серии корней в 2 серии
Отберем корни принадлежащие интервалу





Слайд 162) СПОСОБ РЕШЕНИЯ С ПОМОЩЬЮ ЕДИНИЧНОЙ ОКРУЖНОСТИ
Мы видим, что
4 корня









Слайд 173.Нестандартные методы решения.
а) Использование ограниченности функций.
б)Использование производной для решения

уравнений.
в) Использование свойств синуса и косинуса. г) Использование числовых неравенств. д) Решение тригонометрических систем с
параметром. е) упражнения и ответы.





Слайд 18а).Использование ограниченности функций.
Пример № 1:
Решим уравнение

Поскольку то,
тогда

Для любых x имеем ,
а поэтому уравнение равносильно системе уравнений
множество решений которой
совпадает с множеством решений
совокупности систем уравнений
Ответ:
и
























Слайд 19б).Использование производной для решения уравнений.
При решении уравнений часто бывает

полезно доказать возрастание (убывание) на некотором промежутке функций, в него входящих.При этом часто пользуются производной.
Пример №1. Решить уравнение

Рассмотрим функцию
Поскольку эта функция на интервале , имеет производную которая положительна на этом интервале, то функция f (х) возрастает на интервале Х. Так как функция f непрерывна на Х, то каждое своё значение она принимает только в одной точке. Значит f (х)=0 имеет не более одного корня. Число х1=0 является корнем f (х)=0. Поскольку функция f непрерывна и возрастает, то f (х)=0 при х=0. Ответ:0.





Слайд 20г).Использование свойств синуса и косинуса.
Пример№1. Решим уравнение
Если число х

0 - решение уравнения, то либо ,
либо . Действительно, если бы было
справедливо неравенство , то из уравнения
следовало бы, что , что естественно, невоз-
можно. Но если , то ; если же ,
то . Следовательно, любое решение уравнения
является решением совокупности двух систем уравнений
Первое уравнение первой
и системы имеет решения

Все они удовлетворяют второму уравнению. То есть являются решениями системы. Первое уравнение второй системы имеет решения . Ни одно из
этих чисел не удовлетворяет второму уравнению второй системы. Поэтому система не имеет решений.
Ответ: .



















Слайд 21
Решением первой системы является

,
решением второй системы является .
Все эти решения являются решениями совокупности систем.
Ответ: ; .

Пусть множество М есть общая часть (пересечения) областей существования функций f(x) и g(x) и пусть для любого справедливы неравенства f(x) А и g(x) А, где А - некоторое число. Тогда неравенство f(x) g(x) равносильно системе уравнений





Слайд 22
Пример № 2. Решим уравнение
Если число х0 -

решение уравнения, то , так как в противном случае было бы справедливо неравенство
, что невозможно. Но если , то из уравнения следует, что . Поэтому любое решение уравнения является решением системы уравнений Первое уравнение системы

имеет решения . Все они удовлетворяют второму уравнению системы, т.е. являются всеми решениями системы и равносильного ей уравнения.
Ответ: .














Слайд 23д). Использование числовых неравенств.
Иногда применение того или иного числового

неравенства к одной из частей уравнения позволяет заменить его равносильной системой уравнений.
Часто применяется неравенство между средним арифметическим и средним геометрическим :


(причём равенство здесь возможно лишь при a=b),
и его следствие:







Слайд 24
Пример № 1. Решить уравнение


Решение. Область определения:x-любое.
Применив неравенство (1),получим, что справедливо неравенство .
Для любого x справедливо неравенство
Из справедливости неравенств (3) и (4) следует, что уравнение (2) превращается в верное равенство лишь для тех х для которых обе части уравнения (2)равны 2, т.е. для х удовлетворяющих системе:




Ответ:х=0.





Слайд 25
Пример №2.
Решить уравнение
Применяя неравенство между

средним арифметическим и средним геометрическим 2 раза получим что для любого х справедливы неравенства:




Значит уравнение (6)превращается в верное равенство лишь для тех х, для которых применённое неравенство выполняется оба раза со знаком равенства, т.е. при условии






Слайд 26
Решением уравнения cos2x=1/2 (7) есть числа



Уравнение (6) равносильно уравнению (7)значит все
решения уравнения (7) являются решениями уравнения (6).
Ответ:

Пример №3.
Решить уравнение
Пусть число x0 есть любое решение уравнения (8). Тогда
справедливо

Применяя неравенство (1), получим что справедливо неравенство





Слайд 27


. В то же время справедливо

неравенство .Следовательно, любое решение уравнения (8)
является решением системы



Решая систему получим .
Уравнение (8) равносильно системе (9) и имеет те же решения.
Ответ:





Слайд 28е) Решение тригонометрических систем с параметром.
Пример: Установить, при каких значениях

а система уравнений имеет решение.
Найти все решения.

Так как левые части уравнений не превышают 1, то можно иметь решение только при а,
удовлетворяющих системе неравенств.

Этой системе удовлетворяет только а= .
Итак, система принимает вид:
Складывая и вычитая почленно уравнения системы получаем:


Решением системы является: ;














Слайд 29ж).Упражнения и ответы.
Решите уравнение:
1)

Ответ: ;

2) Ответ:

3) Ответ:
4) Ответ:

5) Ответ:

Решите неравенство:
Ответ:



















Слайд 304.Тренировачный материал по теме.
1 вариант.
2 вариант.
3 вариант.
4

вариант.
Ответы к тестам.

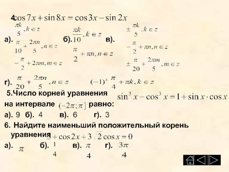
Слайд 313 вариант.
1.
а)

;б) ;в) ;г)

2.

а) ;б) ; в) ;

г) .

3.
в) ;
а) ;б) ; г) .

















Слайд 32

4.

а) ;б) ;в) ;г)

5. Число корней уравнения на интервале равно: а) 5; б) 4; в) 3; г) 7;
6. Найдите наименьший положительный корень уравнения

а) ;б) ;в) ;г).














Слайд 332 вариант.
1.
а) ;б)

;в) ;г)

2.

а) ;б) ;в) ;

г) .
3.

а) ;б) ;в) ;

г) .

















Слайд 34

4.
а) ;б) ;в) ;г)


5.Число корней уравнения
на интервале равно:
а). 1 б). 0 в). 2 г). 3
6. Найдите наибольший отрицательный корень уравнения
а). б). в). г).














Слайд 351 вариант.
1.
а).

б). в).
г).

2.

а). б). в).

г).
3.

а). б). в). г).

















Слайд 36

4.

а). б). в).



г).
5.Число корней уравнения
на интервале равно:
а). 9 б). 4 в). 6 г). 3
6. Найдите наименьший положительный корень уравнения
а). б). в). г).














Слайд 374 вариант.
1.

а). б).

в).

г).

2.
а). б). в).
г).

3.
а). б). в).
г).

















Слайд 38

4.

а). б). в). г).


5. Число корней уравнения
на интервале равно:
а). 5 б). 2 в). 6 г). 3
6. Вычислите сумму корней уравнения,

лежащих на отрезке

а). б). в). г).















Слайд 39Ответы к тестам.
задание
тест


Обратная связь

Если не удалось найти и скачать презентацию, Вы можете заказать его на нашем сайте. Мы постараемся найти нужный Вам материал и отправим по электронной почте. Не стесняйтесь обращаться к нам, если у вас возникли вопросы или пожелания:

Email: Нажмите что бы посмотреть 

Что такое ThePresentation.ru?

Это сайт презентаций, докладов, проектов, шаблонов в формате PowerPoint. Мы помогаем школьникам, студентам, учителям, преподавателям хранить и обмениваться учебными материалами с другими пользователями.


Для правообладателей

Яндекс.Метрика