Трансформаторы. Устройство трансформаторов презентация

Содержание

Слайд 1Презентация к лекциям по ОЭ и Э


Слайд 2 I Трансформаторы


Слайд 31.1 Устройство трансформаторов


Слайд 4Рис 1.1 Условные обозначения трансформаторов
а) однофазное б) трехфазное
а)
б)


Слайд 5Рис. 1.2 Магнитопровод трехфазного трансформатора стержневого типа с обмотками:
1 –

ярмо; 2 – стержень; 3 – обмотка высшего напряжения (ВН); 4 – обмотка низшего
Напряжения (НН); 5 – изоляция между обмотками

Слайд 6Рис.1.3 Магнитопровод однофазного трансформатора броневого типа с обмотками:
1 – ярмо;

2 – стержень; 3 – обмотка ВН; 4 – обмотка НН; 5 – изоляция между обмотками

Слайд 7Рис. 1.4 Ленточные сердечники: а – броневой; б – стержневой;
в

– тороидальный; г - трехфазный

Слайд 8Рис. 1.5 Устройство однофазного трансформатора мощностью 30вт: 1 – каркас; 2

–первичная обмотка; 3 и 4 –вторичные обмотки; 5- стяжной хомутик

Слайд 9Рис. 1.6 Устройство трехфазного
трансформатора мощностью 300 ква
на напряжение 6 кв:
1 –

радиаторные трубы для охлаждения
масла; 2 – термометр; 3 – ввод обмотки
высокого напряжения; 4 – ввод обмотки
низкого напряжения; 5 – пробка отверстия
для заливки масла в бак; 6 – маслоуказатель;
7 – пробка отверстия для заливки масла; 8 –
Маслорасширитель; 9 – магнитопровод; 10 –
обмотка низкого напряжения; 11 – обмотка
высокого напряжения; 12 – пробка для спуска
масла; 13 – бак


Слайд 10
1.2. Принцип действия однофазного трансформатора.
1.3. Уравнения электрического равновесия трансформатора.


Слайд 11Рис 1.7 К принципу действия однофазного трансформатора



























Слайд 121.4. Приведенный трансформатор и схема замещения.


Слайд 13Рис. 1.8 Схема замещения однофазного трансформатора



























R – очень мало


Слайд 14Рис 1.9 Векторная диаграмма трансформатора при холостом ходе





R – очень

мало

Слайд 15Рис 1.10 Векторная диаграмма трансформатора при нагрузке









Слайд 16Рис 1.11 Зависимость η= f(I2) и U2 = f(I2).
 
XX:
 
 
 
 
К.3.:
 


Слайд 17
1.6. Специальные трансформаторы


Слайд 18
1.6.1. Автотрансформаторы


Слайд 19Рис 1.13 Автотрансформаторы : повышающий (а), понижающий (б).


Слайд 20
1.6.2. Сварочные трансформаторы


Слайд 21Рис 1.14 Сварочный трансформатор


Слайд 22Рис.1.15 Внешние характеристики сварочного трансформатора


Слайд 23
1.6.3. Измерительные трансформаторы


Слайд 24Рис 1.16 Измерительные трансформаторы:
трансформатор напряжения (а), трансформатор тока (б), проходной

(в).







Слайд 25
1.7. Особенности устройства трехфазных силовых судовых трансформаторов


Слайд 26Рис 1.17 Схема включения трансформатора






Слайд 27II Общие сведения об электрических машинах и генераторах


Слайд 28
2.1. Устройство и принцип действия электрических машин


Слайд 29Рис 2.1 Конструктивная схема электрической машины: 1- статор; 2 – ротор;

3 – подшипники; 4 – вал; 5 – воздушный зазор; 6 – торцевые щиты; 7 - корпус

Слайд 30Рис 2.2 Пакеты сердечников асинхронного двигателя: 1 – сердечник статора; 2

– сердечник ротора; 3 – пазы, в которых размещается якорная обмотка статора; 4 – пазы, в которых размещается роторная обмотка ; 5 – отверстие для вала ротора

Слайд 31Рис 2.3 объяснение возникновения электромагнитных сил


Слайд 32Рис 2.4 объяснение возникновения электромагнитного момента согласно закону Ампера


Слайд 33Рис. 2.5 Правило правой руки


Слайд 34
2.2 Потери мощности в электрических машинах


Слайд 35Рис. 2.6 Потери мощности при работе машины


Слайд 36Рис. 2.7 Диаграмма мощностей







Слайд 37Рис. 2.8 Рабочие характеристики АД.


Слайд 38III Асинхронные двигатели


Слайд 39
3.1. Назначение и устройство асинхронного двигателя


Слайд 40Рис. 3.1 Внешний вид сердечника статора трехфазного АД (а); короткозамкнутый ротор

(б); его
обмотки в виде «беличьей клетки» (в); короткозамкнутый ротор с алюминиевой литой
обмоткой (г); стандартное изображение двигателя с короткозамкнутым ротором на схемах (д);
внешний вид фазного ротора (е)

Слайд 41Рис. 3.2 Внешний вид трехфазных АД:
а – со степенью защиты

IP23, h = 180 мм;
б - со степенью защиты IP44 (с продуваемым ротором), h = 315 мм;
в - со степенью защиты IP23, h = 315 мм (все двигатели серии 4А с короткозамкнутым ротором)

Слайд 42Рис. 3.3 Конструкция асинхронного двигателя серии 4А со степенью защиты IP44,

h = 160 мм
1- станина, 2- торцевые щиты, 3- наружный вентилятор, 4- вал, 5- кожух, 6- коробка выводов,
7- сердечник статора, 8- скобы, 9- стопорные винты, 10- обмотка статора, 11- сердечник ротора, 12- замыкающие кольца, 13- балансировочные грузы, 14- стальная втулка, 15- болты;16,17- подшипники; 18,19- крышки подшипников; 20- рым-болт; 21- заземляющий болт

Слайд 43Рис. 3.4 Конструкция асинхронного двигателя серии 4А с фазным ротором (степень

защиты IP23, h = 355 мм)
1- станина, 2- сердечник статора, 3- зажимные кольца; 4- корпус; 5- подшипниковые щиты; 6,7- подшипники; 8,9- крышки подшипников; 10- жалюзи; 11- диффузоры; 12- вентиляционные лопатки; 13- ротор; 14- лобовые части обмотки; 16- выводные концы обмотки ротора; 17- контактные кольца; 18- пластмассовая втулка; 19- кожух; 20- коробка зажимов

Слайд 44Рис. 3.5 Пример таблички с паспортными данными трехфазного асинхронного двигателя
с

короткозамкнутым ротором

Слайд 45Рис.3.6 Продольный и поперечный разрез асинхронного двигателя серии АОМШ 1 –

вал; 2 – наружная крышка подшипника с уплотнительными канавками; 3 – маслоуловитель; 4 – шарикоподшипник заднего подшипникового щита; 5 – внутренняя крышка подшипника с уплотнительными канавками; 6 и 18 – пресс-масленки заднего и переднего подшипниковых щитов; 7 и 17 – задний и передний подшипниковые щиты; 8 – стяжная шпилька; 9 – коробка выводов; 10 – болт для крепления крышки коробки выводов; 11 – корпус; 12 и 13 – сердечники статора и ротора; 14 – винт крепления кожуха наружного вентилятора; 15 – обмотка статора; 16 – табличка с паспортными данными двигателя; 19 – плавающий шарикоподшипник переднего подшипникового щита; 20 – вентилятор наружного обдува; 21 – кожух наружного вентилятора; 22 – гайка для крепления наружного вентилятора; 23 – транспортный рым; 24 – пазы сердечника и обдува; 25 – крышка коробки выводов; 26 – панель зажимов; 27 – зажимной болт; 28 – гайка сальника силового кабеля; 29 – винт заземления экрана кабеля; 30 – короткозамкнутая обмотка ротора; 31 – ребра корпуса; 32 – стяжная шпилька; 33 – лапы станины; 34 – отверстие для крепления приводного механизма к двигателю; 35 – стяжной болт подшипниковых крышек; 36 и 40 – плунжеры переднего и заднего подшипниковых щитов; 37 – болт заземления; 38 – внутренний вентилятор; 39 – водуспускная пробка; 41 – шпонка.

Слайд 46
Возникновение вращающегося магнитного поля в неподвижном статоре


Слайд 47Рис. 3.7 Графики трехфазной системы тока статорной обмотки
трехфазного асинхронного двигателя

(а)

Рис. 3.7 (окончание) Упрощенные картины магнитного поля машины в моменты времени t1 (б), t2 (в), t3 (г)

 

 

 


Слайд 48
3.3. Принцип действия трехфазного асинхронного двигателя


Слайд 49Рис. 3.8 Конструктивная схема трехфазного асинхронного двигателя с короткозамкнутым
ротором: 1

– сердечник статора; 2 – обмотка статора; 3 – короткозамыкающее кольцо
обмотки ротора; 4 – рабочие стержни работы ротора; 5 – вал; 6 – сердечник ротора

Слайд 50Рис. 3.9 Условное обозначение асинхронного двигателя для объяснения принципа действия:
а

– вид спереди; б – вид сбоку

Слайд 51
3.4. Многополюсное вращающееся магнитное поле статора асинхронного двигателя


Слайд 52Рис. 3.10 Схема фазы А при числе пар полюсов р =

1 (а) и р = 2 (б)





Слайд 53Рис. 3.11 Схема соединения катушек фаз (а) и упрощенная картина четырехполюсного


Магнитного поля (б) трехфазного двигателя (р = 2)

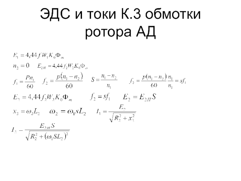
Слайд 54ЭДС и токи К.3 обмотки ротора АД


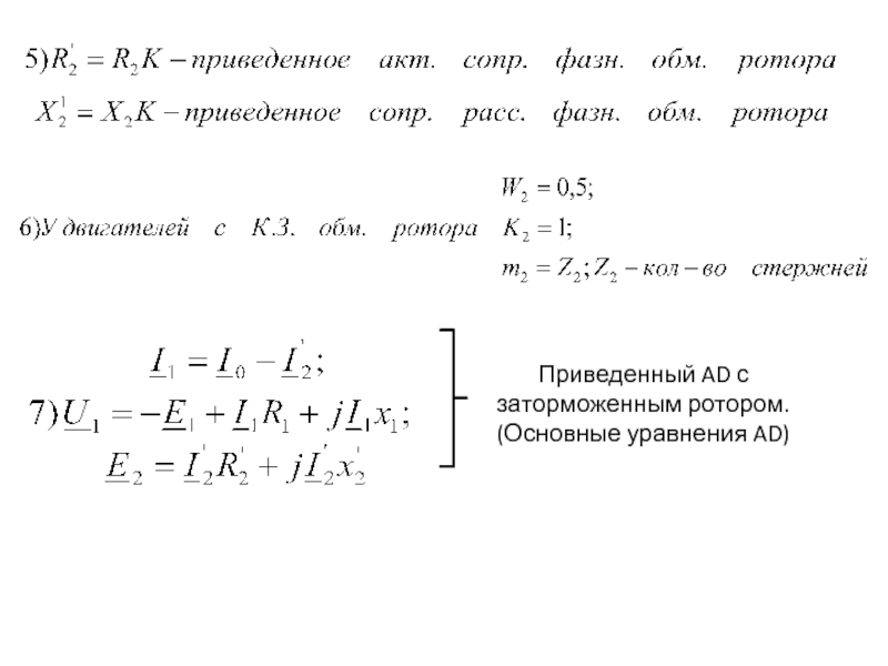
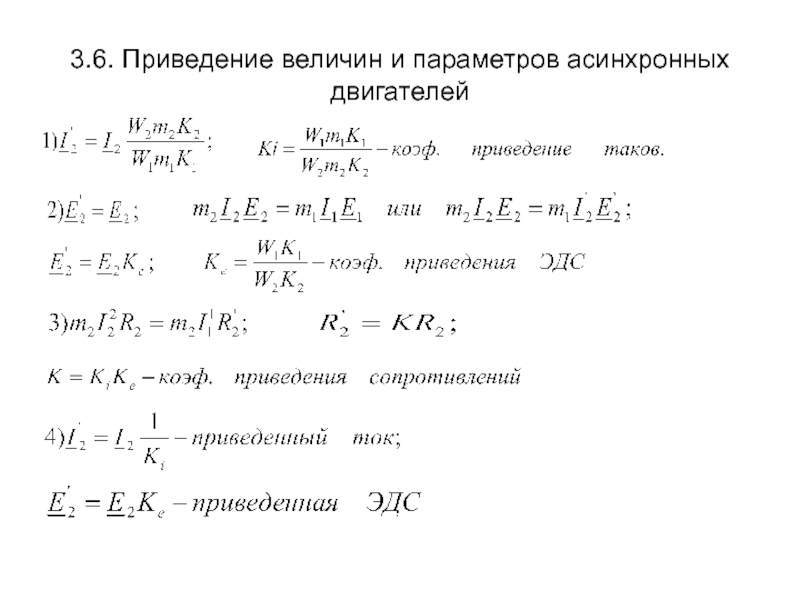
Слайд 553.6. Приведение величин и параметров асинхронных двигателей


Слайд 56


Приведенный AD с заторможенным ротором.
(Основные уравнения AD)


Слайд 57
3.7. Схема замещения фазы асинхронного двигателя


Слайд 58Рис. 3.12 Схема замещения двигателя только с магнитной связью













;
;
;


Слайд 59Рис. 3.13 Схема замещения ротора


Слайд 60Рис. 3.14 Схема замещения фазы асинхронной машины

















Слайд 613.8. Векторная диаграмма асинхронного двигателя.


Слайд 62Рис. 3.15 Векторная диаграмма асинхронного двигателя




















Основные уравнения AD
;


Слайд 633.9. Потеря мощности и КПД асинхронных двигателей.


Слайд 64Рис. 3.16 Схемы связей между частями машинного устройства (а) и диаграмма

мощностей (б)
Асинхронного двигателя




Слайд 653.10. Электромагнитный момент АД


Слайд 66
6.11. Характеристики асинхронных двигателей


Слайд 67Рис. 3.17 Механические характеристики асинхронного двигателя (1) и вентилятора (2)






- формула

Клосса

Слайд 68Рис. 3.18 Рабочие характеристики АД


Слайд 69Рис.3.19 АД с фазным ротором


Слайд 70Рис.3.20 Пусковые характеристики АД с фазным ротором


Слайд 71Рис. 3.21 Упрощенные схемы пересоединения катушек в фазе обмотки статора многоскоростного

асинхронного двигателя

р=2 р=1
n=1500 об/мин n=3000 об/мин


Слайд 72Рис. 3.22 Схема переключения обмоток АД со звезды на двойную звезду

(n2 изменяется в два раза при М=const)


Слайд 73Рис.3.23 Переключение обмоток АД с треугольника на двойную звезду (обеспечивается при

постоянной мощности, т.е. при увеличении частоты вращения в два раза, момент снижается тоже в два раза.

Слайд 74
3.15.Однофазные асинхронные электродвигатели


Слайд 75Рис. 3.24 Схема включения обмоток для создания кругового вращающегося поля.


Слайд 76Рис. 3.25 Двигатель с пусковой обмоткой


Слайд 77Рис. 3.26 Двухфазный АД


Слайд 78Рис. 3.27 Пульсирующее магнитное поле однофазного двигателя


Слайд 79
3.16. Асинхронные тахогенаторы


Слайд 80Рис.3.29 Схема асинхронного тахогенератора и его работа.
а)- при неподвижном заторе;
б)-при вращении

ротора.

Слайд 81Рис. 3.28 Схемы включения 3х-фазных АД в однофазную сеть









Слайд 82IV Синхронные машины


Слайд 83Рис. 4.1 Общий вид статора синхронной машины


Слайд 84Рис. 4.2 Устройство явнополюсного ротора


Слайд 85Рис. 4.3 Общий вид неявнополюсного ротора


Слайд 86Рис. 4.4 Поперечное сечение явнополюсного (а) и неявнополюсного (б) ротора:
1 –

сердечник; 2 – обмотка возбуждения

Слайд 87Рис. 4.5 Условные обозначения на схемах неявнополюсной (а) и явнополюсной (б)
синхронной

машины

Слайд 88Рис.4.6 Продольный и поперечный разрез синхронного генератора серии МСК: 1 -

вал; 2 и 4 - наружная и внутренняя крышка подшипни­ков; 3 — роликовый подшипник; 5 и 20 — задний и передний подшипниковые щиты; 6 — осевой вентилятор; 7 — катушка обмотки возбужде­ния; 8 — воздухонаправляющий щит; 9 — обмотка статора; 10 — сердечник полюса ротора; 11 — пакет сердечника статора; 12 — корпус стато­ра; 13 - ребро жесткости статора; 14 - блок сопротивлений; 15 - трансформатор компаундирующий с шунтом (ТКШ); 16 - сборная шина; 17 - центробежный вентилятор; 18 - кабель от системы самовозбуждения к контактным кольцам; 19 - выпрямители; 21 - передний подшипни­ковый узел; 22 - траверса контактных колец; 23 - контактные кольца; 24 - кожух контактно-щеточного узла; 25 - токопровод от колец к ка­тушкам; 26 - дроссель отсоса; 27 - каркас аппаратуры самовозбуждения; 28 - сальники силовых кабелей; 29 - коробка выводов; 30 - закры­тие статора; 31 - заглушка подшипникового щита; 32 — кожух воздухоохладителя; 33 — явновыраженные полюса генератора с обмоткой воз­буждения; 34 - лапа станины; 35 - распорки полюсов; 36 - станина; 37 - штуцер для термометра; 38 - воздухоохладитель; 39 - остов ротора.

Слайд 89Рис. 4.7 Продольный разрез бесщеточного трехфазного генератора.
1 - подшипниковый щит с

защитным кожухом, 2, 12 - подшипник, 3, 11 - наружная крышка подшипника, 4, 10 - внутренняя крышка подшипника, 5 - вентилятор, 6 - АРН, 7 - обмотка возбуждения возбудителя, 8 - якорная обмотка возбудителя, 9 - подшипниковый щит, 13 - вал со сверлениями, 14 - кожух. 15 - диск с диодами вращающегося выпрямителя.

Слайд 90Принцип действия синхронных машин


Слайд 91Рис. 4.8 Работа машины генератором



















Слайд 92Рис. 4.9 Взаимодействие магнитных полей в генераторе


Слайд 93Рис. 4.11 Реакция якоря в синхронной машине
Рис. 4.10 Взаимодействие магнитных полей

в синхронном двигателе

Слайд 94Рис. 4.12 (окончание) Реакция якоря в синхронной машине


Слайд 95Рис. 4.13 Схема асинхронного пуска синхронного двигателя


Слайд 96Рис.4.14 Характеристика холостого хода синхронного генератора


Слайд 97Рис. 4.15 Внешние характеристики синхронного генератора


Слайд 98Рис. 4.16 Регулировочная характеристика синхронного генератора


Слайд 99Рис.4.17 Рабочие характеристики синхронного двигателя


Слайд 100V Машины постоянного тока


Слайд 101
5.1. Общее устройство машины постоянного тока.


Слайд 102 Рис. 5.1 Продольный и поперечный разрез машины постоянного тока серии

П:
1 - наружная и внутренняя крышки подшипника; 2 - шариковый подшипник; 3 - пресс-масленка подшипника; 4 - передний подшипнико­вый щит; 5 - траверса; 6 - палец щеткодержателя с щетками; 7 — пластина коллектора; 8 - пластмассовое основание коллектора; 9 - обмотка якоря; 10 - станина (ярмо); 11 - транспортный рым; 12 - сердечник якоря; 13 - вентилятор; 14 - задний подшипниковый щит; 15 - вал рото­ра; 16 - пазы для обмотки якоря; 17 - сердечник добавочного полюса; 18 - катушка обмотки добавочного полюса; 19 - катушка последова­тельной обмотки возбуждения; 20 - катушка параллельной обмотки возбуждения; 21 - сердечник главного полюса; 22 - крышка коробки выводов; 23 - блок защитных конденсаторов; 24 - панель зажимов; 25 - сальник для ввода силового кабеля; 26 - коробка выводов; 27 - лапа станины; 28 - пробка для удаления излишков смазки подшипника; 29 - водоспускная пробка; 30 - болт крепления переднего подшипниково­го щита к станине; 31 - болт крепления траверсы к переднему подшипниковому щиту; 32 - болт заземления машины; 33 - крышка коллек­торного люка

Слайд 103
5.2. Принцип действия электрических машин постоянного тока.


Слайд 104Рис. 5.2 Работа машины постоянного тока генератором








Слайд 105Рис. 5.3 Сглаживание пусьсации ЭДС на щетках


Слайд 106Рис. 5.4 Разновидности секций якорных обмоток


Слайд 107Рис. 5.5 Работа машины постоянного тока двигателем







Слайд 1085.3. ЭДС и электромагнитный момент машины постоянного тока.


Слайд 109Рис. 5.6 Пути магнитного потока четырехполюсной машины


Слайд 110Рис. 5.7 Реакция якоря
а) холостой ход
б) магнитное поле якоря под

нагрузкой
в) результирующее поле машины при работе под нагрузкой

Слайд 111
5.5. Способы возбуждения МПТ


Слайд 112Рис.5.8 Схемы возбуждения МПТ


Слайд 113
5.6. Основные параметры и характеристики генераторов постоянного тока.


Слайд 114Рис 5.9 Характеристики генератора независимого возбуждения
а) холостого хода

б) внешняя в) регулировочное

Слайд 115Рис 5.10 Характеристики генератора параллельного возбуждения а) холостого хода б) внешняя

в) регулировочная






Слайд 1165.7. Основные характеристики и уравнения ДПТ.
.
5.7. Пуск ДПТ в ход.
3.
=0;
3.


Слайд 117
5.9.Механическая характеристика ДПТ.
и


Слайд 118Рис. 5.11 Механическая характеристика двигателя параллельного возбуждения











Слайд 119Рис. 5.12 Механическая характеристика двигателя последовательного возбуждения



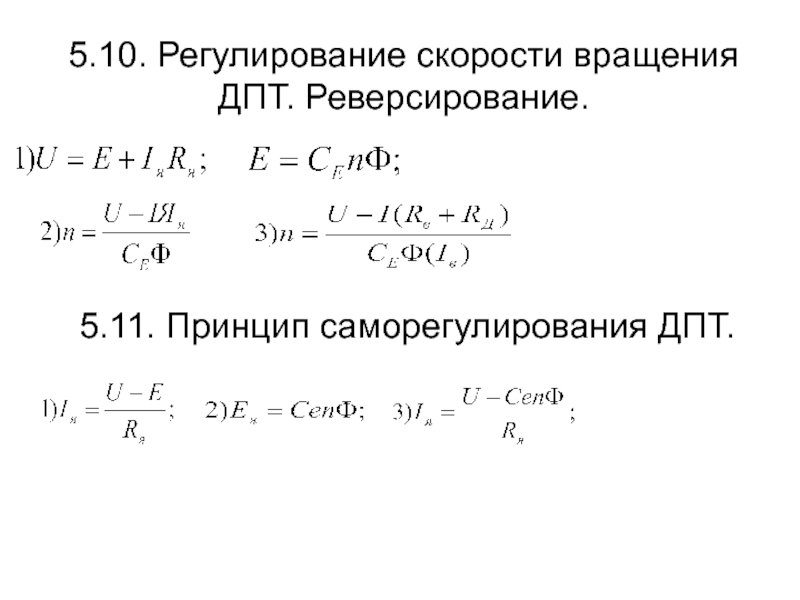
Слайд 1205.10. Регулирование скорости вращения ДПТ. Реверсирование.
5.11. Принцип саморегулирования ДПТ.


Слайд 121
5.12. Рабочие характеристики двигателей постоянного тока


Слайд 122Рис. 5.13 Принципиальная схема двигателя параллельного возбуждения


Слайд 123Рис. 5.14 Рабочие характеристики двигателя параллельного возбуждения







Слайд 124Рис. 5.15 Принципиальная схема ДПТ смешанного возбуждения



Слайд 125Рис. 5.16 Рабочие характеристики ДПТ смешанного возбуждения


Слайд 126VI Электрические измерения


Слайд 1276.1 Основные термины и определения

- Абсолютная погрешность

-относительная погрешность


-приведенная погрешность

-Нормальное значение

-цена деления

S-чувствительность прибора

число делений приходиться на 1В или 1А


Слайд 128Рис.6.2 Классификация аналоговых ЭИП электроизмерительных приборов.


Слайд 129
6.3. Общее устройство аналоговых электроизмерительных приборов.


Слайд 130Рис.6.2 Установка подвижной части ЭИП: а) на растяжках б) на осях
в)

на подвесе

Слайд 131Рис.6.3 а) Магнитоиндукционные и б) воздушные успокоители


Слайд 132
6.4. Приборы магнитоэлектрической системы.


Слайд 133Рис.6.4 Конструкция приборов магнитоэлектрической системы







Слайд 134
6.5. Приборы электромагнитной системы.


Слайд 135Рис.6.5 конструкция приборов электромагнитной системы


Слайд 136
6.6. Приборы электродинамической и ферродинамической систем.


Слайд 137Рис.6.6 Конструкция приборов электродинамической системы


Слайд 138Рис.6.7 Схемы подключения электродинамических приборов в качестве а) амперметров, б) вольтметра,


в) ваттметра

 

 

 


Слайд 139Рис.6.8 Схема измерения реактивной мощности

 
 


Слайд 140
6.7. Лагометры.


Слайд 141Рис.6.9 Устройство и схема магнитоэлектрического лагометра



Слайд 142
6.8. Цифровые измерительные приборы.


Слайд 143Рис.6.10 Структурная схема цифрового вольтметра постоянного тока и временная диаграмма работы

блоков




Слайд 144
6.9. Понятие об измерительных информационных системах.


Слайд 145Рис.6.11 Структурная схема современной судовой измерительной информационной системы


Слайд 146VII Электронные приборы


Слайд 147
7.1. Общие сведения о полупроводниках.


Слайд 148Рис.7.1 а) Ковалентная связь в атомах кремния
б) Кристаллическая решетка чистого германия


Слайд 149Рис.7.2 Легирование полупроводника германия (Ge) пятивалентным мышьяком (As)


Слайд 150Рис.7.3 Легирование полупроводника германия (Ge) трехвалентным индием (In)


Слайд 151Рис.7.4 создание двойного слоя пространственного заряда


Слайд 152Рис.7.5 подключение к p-n переходу источника тока


Слайд 153Рис.7.6 Вольтамперная характеристика p-n перехода


Слайд 154
7.2. Полупроводниковые диоды.


Слайд 155Рис. 7.7 Условные графические обозначения полупроводниковых диодов: а) – выпрямительные, импульсные

и универсальные; б) –стабилитроны и стабисторы; в) –туннельные; г) – обращенные д) -варикапы

Слайд 156Рис. 7.8 Схема простейшего однополупериодного выпрямителя (а) и графики на его

входе и выходе

Слайд 157Рис.7.9 Вольтамперная характеристика стабилитрона


Слайд 159Рис. 7.11 Вольтамперная характеристика стабистора


Слайд 160
7.3. Выпрямители.


Слайд 163Рис.7.14 Однотактная схема трехфазного выпрямителя


Слайд 164Рис.7.15 Трехфазная мостовая схема выпрямления


Слайд 165Рис.7.16
Объяснение работы трехфазной
мостовой схемы выпрямления

Таблица 1


Слайд 166
7.4. Тиристоры.
7.4.1. Двухэлектродные тиристоры (динисторы).


Слайд 167Рис.7.17 Структура и условное графическое обозначение динистра и его вольтамперная характеристика


Слайд 168
7.4.2. Трехэлектродные тиристоры (тринисторы) .


Слайд 169Рис. 7.18 Структура и условная графическое обозначение тринистора и его вольтамперная

характеристика

Слайд 170
7.5. Биполярные транзисторы.


Слайд 171Рис.7.19 Структурная схема биполярного транзистора


Слайд 172Рис. 7.20 Условное обозначение транзисторов


Слайд 173Рис. 7.21 Правильно смещенный транзистор
а) n-p-n б) p-n-p


Слайд 174
7.6. Полевые транзисторы.


Слайд 175Рис. 7.22 Устройство полевых транзисторов а) и их работа б)


Слайд 176XIII Электровакуумные приборы и устройства


Слайд 177Рис.8.1 Устройство и вольтамперная характеристика диода


Слайд 178Рис.8.2 Устроство и подключение источников питания к триоду


Слайд 179Рис.8.3 Схема усиления с триодом


Обратная связь

Если не удалось найти и скачать презентацию, Вы можете заказать его на нашем сайте. Мы постараемся найти нужный Вам материал и отправим по электронной почте. Не стесняйтесь обращаться к нам, если у вас возникли вопросы или пожелания:

Email: Нажмите что бы посмотреть 

Что такое ThePresentation.ru?

Это сайт презентаций, докладов, проектов, шаблонов в формате PowerPoint. Мы помогаем школьникам, студентам, учителям, преподавателям хранить и обмениваться учебными материалами с другими пользователями.


Для правообладателей

Яндекс.Метрика