Шахтные колодцы презентация

Содержание

Слайд 1Шахтные колодцы


Слайд 21. Конструкции шахтных колодцев, их элементы и размеры. Способы производства работ



Слайд 31. Конструкции шахтных колодцев, их элементы и размеры. Способы производства работ



Слайд 41. Конструкции шахтных колодцев, их элементы и размеры. Способы производства работ



Слайд 51. Конструкции шахтных колодцев, их элементы и размеры. Способы производства работ



Слайд 61. Конструкции шахтных колодцев, их элементы и размеры. Способы производства работ


 


Слайд 71. Конструкции шахтных колодцев, их элементы и размеры. Способы производства работ



Зумпф устраивается только в том случае, когда в колодце необходимо иметь некоторый запас воды.
Размеры его определяются величиной потребного запаса воды.

Зумпф не должен быть чрезмерно большим во избежание ухудшения качества воды вследствие ее застоя.


Слайд 81. Конструкции шахтных колодцев, их элементы и размеры. Способы производства работ



В конструктивном отношении шахтные колодцы могут быть разбиты на следующие основные типы:

а) деревянные срубовые колодцы;

б) колодцы из каменной и кирпичной кладки;

в) бетонные и железобетонные колодцы.


Слайд 91. Конструкции шахтных колодцев, их элементы и размеры. Способы производства работ



Деревянные срубовые колодцы.

К недостаткам деревянных срубовых колодцах следует отнести недолговечность деревянного крепления, а в некоторых случаях и привкус, придаваемый воде древесиной.


Слайд 101. Конструкции шахтных колодцев, их элементы и размеры. Способы производства работ



Колодцы из каменной и кирпичной кладки

Колодцы из каменной и кирпичной кладки и из бетона применяются обычно при глубинах до 20 м;


Слайд 111. Конструкции шахтных колодцев, их элементы и размеры. Способы производства работ



Колодцы из железобетонных колец

При глубинах шахтного колодца свыше 20 м применяются железобетонные кольца.


Слайд 121. Конструкции шахтных колодцев, их элементы и размеры. Способы производства работ



Проходка шахты

Устройство шахтного колодца начинается проходкой шахты, при этом отрывка грунта производится двумя способами:
Ручной (с применением кайла и лома). До глубины 2 м грунт выбрасывается лопатами, вручную; с больших же глубин поднимается на поверхность бадьями.
Механизированный.
2.1 Многочерпаковый экскаваторов (при глубине 5—б м);
2.2 Грейфер (при глубине более 5—6 м);
2.3 Эжектор (в песчано-глинистых грунтах при отсутствии в них гальки и камней).


Слайд 131. Конструкции шахтных колодцев, их элементы и размеры. Способы производства работ




Слайд 141. Конструкции шахтных колодцев, их элементы и размеры. Способы производства работ




Слайд 151. Конструкции шахтных колодцев, их элементы и размеры. Способы производства работ



В зависимости от характера грунтов проходка шахты колодца производится:

а) в грунтах прочных, не обваливающихся (хорошо удерживающихся в вертикальной стенке, например не водоносные лессовидные суглинки и плотные глины, мягкие мергели, мел, мягкие известняки и т. п.) — без применения временного крепления;

б) в грунтах менее прочных (не удерживающихся в вертикальной стенке) — с применением временного крепления;

в) в грунтах неустойчивых — с одновременной постановкой постоянного крепления.


Слайд 161. Конструкции шахтных колодцев, их элементы и размеры. Способы производства работ



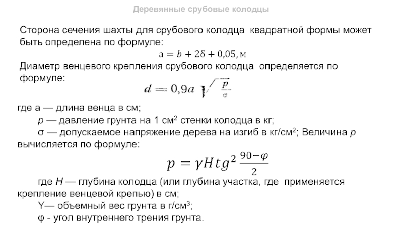
Деревянные срубовые колодцы


При устройстве срубовых колодцев наиболее распространенной породой является сосна.
Наиболее распространенной формой поперечного сечения срубовых колодцев является квадратная с размерами в свету от 1X1 до 1,5 X 1,5 м (реже 2,0 X 2,0 м).
Размеры поперечного сечения колодца выбираются, исходя из условий:
а) удобства производства работ по открытию колодца и устройству его водоприемной части;
б) размещения в колодце эксплуатационного водоподъемника.


Слайд 17Деревянные срубовые колодцы

 
 


Слайд 18Деревянные срубовые колодцы

При необходимости увеличения его водозахватывающей способности шахтного колодца из

деревянного сруба, самая нижняя часть колодца уширяется, образуя шатер.

Шатрам также придается квадратное сечение со сторонами, часто доходящими до 2,0—2,5 м при угле наклона шатровой части с вертикалью от 30° до 45°.

Слайд 19Деревянные срубовые колодцы

Установка сруба в шахту может быть осуществлена по одному

из следующих способов:

сборкой заранее приготовленного сруба в шахте, предварительно вырытой на полную глубину;
опускным способом с наращиванием венцов сверху;
опускным способом с наращиванием венцов снизу;
шатровым способом.

Слайд 20Деревянные срубовые колодцы


Первый способ:
Может применяться в неглубоких колодцах (до 6—8 м)

в прочных (например глинистых) грунтах, не имеющих водосодержащих разжиженных прослоек. Установка сруба по этому способу возможна и в разнородных, менее прочных грунтах, но при условии применения временного крепления.

Слайд 21Деревянные срубовые колодцы

Второй способ:
Называется «проходка сходом» применяется в плотных, неводоносных грунтах,

при глубине колодца до 10 м.
Преимущество - высокий темп проходки и крепления шахты.
Недостаток - проведение работ требует большего внимания и сноровки рабочих, так как при неравномерном опускании сруба могут возникнуть перекосы.

Слайд 22Деревянные срубовые колодцы

Третий способ:
Называемый «проходка в подкладку», применяют при устройстве

глубоких колодцев (до 40—50 м) в любых грунтах за исключением плывунов.

Процесс возведения сруба состоит в постепенном и равномерном подрыве и углублении шахты по всему контуру на глубину от одного до четырех венцов и в подведении такого же количества венцов снизу.




Слайд 23Деревянные срубовые колодцы

Для того чтобы сруб не оседал, его опирают через

каждые 4—6 венцов на 2 нижних бревна, удлиненные концы которых на 40—50 см заводятся в особые углубления в стенках шахты, так называемые «печуры» или «заклады».

Преимущество - позволяет производить ремонт сруба частями без нарушения общей его целостности.



Слайд 24Деревянные срубовые колодцы

Четвертый способ:
Называется шатровый — применяется при наличии в

нижней части колодца водоносного пласта небольшой мощности.
В этом случае до возможной глубины шахта проходится без крепления с размерами, соответствующими сечению шатра. Затем ставится сруб и производится углубление шахты с наращиванием венцов сверху.




Слайд 25Деревянные срубовые колодцы

Способы проходки шахты в водоносных породах в плывунах:
а) двойного

шатра;
б) шпунтового ящика без забивки шпунта;
в) забивного шпунта;
г) донного ящика.



Слайд 26Деревянные срубовые колодцы

Двойной шатер

Применяется в плывунах, обладающих малой водообильностью,

при мощности их 2—3 м, с подводкой отдельных звеньев снизу. Состоит он из внешнего и внутреннего шатров.

Слайд 27Деревянные срубовые колодцы

Шпунтовый ящик
(без забивки шпунта)
Применяться в плывунах с

более сильным притоком воды при их мощности, не превышающей 2—3 м. Этот ящик выполняется из 5-см шпунтованных досок со дном или без дна; нижняя часть ящика снабжается заостренными досками, обитыми листовым железом.

Слайд 28Деревянные срубовые колодцы

Забивной шпунт

Применяется при проходке более мощных плывунов (свыше 2—3

м).
Для забивки шпунта применяются доски толщиной 5 см и длиной от 1,4 до 2,8 м. В целях плотного прилегания досок шпунтового ряда к стенкам сруба укладываются специальные направляющие рамы, препятствующие прорыву плывунов в шахту; внутри крепи через 0,7—1,0.

Слайд 29Деревянные срубовые колодцы

Наклонная забивная крепь

Применяется когда забивным шпунтом необходимо выполнить

проходку плывунов значительной мощности, сохранив при этом на всю глубину принятые размеры сечения шахты.

Слайд 30Деревянные срубовые колодцы

Донный ящик

Донный ящик применяют в плывунах, находящихся под

большим напором. По достижении плывунов в колодец опускается ящик, имеющий в дне специальное отверстие, закрываемое крышкой. При углублении (вдавливании) ящика в плывун крышка открыта; после наполнения ящика грунтом крышку закрывают, а грунт удаляют (осаживание сруба производится одновременно со вдавливанием ящика).

Слайд 31Деревянные срубовые колодцы

Донный ящик

Донный ящик применяют в плывунах, находящихся под

большим напором. По достижении плывунов в колодец опускается ящик, имеющий в дне специальное отверстие, закрываемое крышкой. При углублении (вдавливании) ящика в плывун крышка открыта; после наполнения ящика грунтом крышку закрывают, а грунт удаляют (осаживание сруба производится одновременно со вдавливанием ящика).

Слайд 32Колодцы из каменной и кирпичной кладки

Колодцы из каменной и кирпичной

кладки

Колодцы из каменной или кирпичной кладки являются наиболее долговечными водозаборными сооружениями.
Для крепления стенок колодца может быть употреблен:
а) крепкий штучный камень, не растворяющийся в воде и не окрашивающий ее (например известняк, железистый и кремнистый песчаник);
б) хорошо обожженный кирпич— обыкновенный или лекальный.

Слайд 33Колодцы из каменной и кирпичной кладки

Колодцы из каменной и кирпичной

кладки
Каменным и кирпичным колодцам обычно придается круглая форма при диаметре в свету от 0,75 до 1,5 м и более.
Неглубокие каменные колодцы (до 5—6 м) могут иметь и квадратную форму с размерами в свету от 1,0 X 1,0 до 1,25 X 1,25 м.
Толщина стенок в каменных и кирпичных колодцах может быть определена по эмпирической формуле:

где D — внутренний диаметр круглого колодца;
С — для каменных колодцев = 18 см и для кирпичных колодцев = 10 -11 см.


Слайд 34Колодцы из каменной и кирпичной кладки

Колодцы из каменной и кирпичной

кладки

Слайд 35Колодцы из каменной и кирпичной кладки

При приеме воды через стенки:


а) в крупнообломочных и трещиноватых породах водоприемные отверстия образуются в результате оставления в кладке пустых, не заполненных цементом швов или же посредством закладки в стенки гончарных или чугунных трубок;
б) в песчаных породах в стенках водоприемной части колодца оставляются окна или пустоты, заполненные песчано-гравийным фильтром.

Слайд 36
Бетонные и железобетонные колодцы
Бетонные и железобетонные колодцы наиболее полно отвечают санитарным

условиям и могут быть особо рекомендованы для питьевого водоснабжения. Во многих случаях этот конструктивный тип колодца, несмотря на более высокую строительную стоимость по сравнению с деревянными колодцами, может оказаться наиболее выгодным и в технико-экономическом отношении.
Бетонные и железобетонные колодцы бывают трех типов:
а) сплошные с набивкой опалубки, установленной в готовой шахте;
б) из готовых бетонных или железобетонных колец;
в) из готовых бетонных или железобетонных сегментов.

Слайд 37
Бетонные и железобетонные колодцы
Бетонные и железобетонные колодцы наиболее полно отвечают санитарным

условиям и могут быть особо рекомендованы для питьевого водоснабжения. Во многих случаях этот конструктивный тип колодца, несмотря на более высокую строительную стоимость по сравнению с деревянными колодцами, может оказаться наиболее выгодным и в технико-экономическом отношении.
Бетонные и железобетонные колодцы бывают трех типов:
а) сплошные с набивкой опалубки, установленной в готовой шахте;
б) из готовых бетонных или железобетонных колец;
в) из готовых бетонных или железобетонных сегментов.

Обратная связь

Если не удалось найти и скачать презентацию, Вы можете заказать его на нашем сайте. Мы постараемся найти нужный Вам материал и отправим по электронной почте. Не стесняйтесь обращаться к нам, если у вас возникли вопросы или пожелания:

Email: Нажмите что бы посмотреть 

Что такое ThePresentation.ru?

Это сайт презентаций, докладов, проектов, шаблонов в формате PowerPoint. Мы помогаем школьникам, студентам, учителям, преподавателям хранить и обмениваться учебными материалами с другими пользователями.


Для правообладателей

Яндекс.Метрика