Селекция3а презентация

Содержание

Слайд 1В.М.Ефимов, д.б.н.
Теория селекции

Лекция 3. QTL – Quantitative Trait Loci 
локусы количественных

признаков

Институт цитологии и генетики СО РАН


Слайд 2Примеры
Двоичные признаки
присутствие/ отсутствие болезни
Количественные признаки
Давление крови
Время выживания
Масса опухоли
И т.д.


Слайд 3


QTL
QTL = основные гены, контролирующие количественные признаки
          Результат - непрерывные

фенотипические распределения
Измеряются с большими ошибками

Фенотипическое значение



Слайд 4Скрещивание


Слайд 5P1 -- NOD


Слайд 6P2 -- C57BL/6


Слайд 7F1 -- Agouti coat


Слайд 8Скрещивание








P1
P2
X
F1
F1
X
















F2


Слайд 9Распределение Y : один двуаллельный локус


Слайд 10Обратное скрещивание








P1
P2
X
F1
P1
X















BC1


Слайд 11


QTL
АА и аа индивидуумы могут визуально не различаться

Некоторые линии АА будут

иметь низкое значение признака из-за влияния среды или других генов

Некоторые линии aa будут иметь высокое значение признака из-за влияния среды или других генов

Слайд 12


QTL. Эффект
Аддитивный эффект одного аллеля QTL = a

Среднее значение признака в

F1
от скрещивания между родителями

AA и aa = B

Среднее значение для линий AA равно B + a

Среднее значение для линий aa равно B - a

Слайд 13Графически


Слайд 14


QTL. Эффект
Маркеры ДНК могут быть использованы
для картирования полезных генов с

использованием
частот рекомбинации связанных генов:

Маркеры возле QTL косегрегируют с ним
Маркеры, тесно связанные с QTL, обнаруживаются ANOVA
Большинство гамет из F1 -- AM или am.
Кроме того, при скрещивании маркера и QTL
будут произведены гаметы Am и aM


Слайд 15


QTL. Эффект
Таким образом, R -- эффект маркера М
является функцией:

(1) расстояния

от QTL
(2) размера эффекта QTL

Слайд 16


QTL. Эффект
Линии ММ легко отделяются от линий mm,
но линии АА

нельзя отличить от линий aa
Если М и А связаны, то среднее значение ММ-линий будет отличаться от среднего значения в мм-линиях
Разность может изменяться от 0 до a,
в зависимости от расстояния между маркером и QTL

Средние ММ и мм рекомбинантных инбредных линий:
 MM = B + a (1-2R)
mm = B - a (1-2R)

Слайд 17Маркеры ДНК применяются для картирования полезных генов с использованием частот рекомбинации


связанных генов:

Маркеры возле QTL косегрегируют с ним
Маркеры, тесно связанные с QTL, обнаруживаются ANOVA

Картирование QTL с помощью молекулярных маркеров


Слайд 18Все эксперименты по картированию на основе маркеров имеют одну и ту

же основную стратегию:

Выбор родителей, отличающихся по признаку

Сканирование двух родителей для полиморфных маркерных локусов

Получение рекомбинантных инбредных линий
(могут использоваться линии, полученные из F2)

Сканирование фенотипов

Вычисление средних между ММ- и мм-линиями
для каждого локуса

Нахождение QTL с наибольшим (ММ-мм)

Стратегии картирования QTL


Слайд 19IRRI: Planning Breeding Programs for Impact
Выбор родителей, отличающихся по признаку

Сканирование двух

родителей для полиморфных маркерных локусов

Получение рекомбинантных инбредных линий
(могут использоваться линии, полученные из F2)

Оценка фенотипов
Дисперсионный анализ влияния каждого маркера
Нахождение QTL со значимым F-критерием

Одномаркерный анализ


Слайд 20Стратегия картированияQTL: одномаркерный анализ


Слайд 21IRRI: Planning Breeding Programs for Impact
Измерение вклада QTL в σP2


Слайд 22IRRI: Planning Breeding Programs for Impact
Измерение вклада маркера в σP2


Слайд 23
Наследуемость в широком смысле для эксперимента, в котором обнаружен один QTL


Слайд 24
Наследуемость в узком смысле (аддитивная) для эксперимента, в котором обнаружен один

QTL

Слайд 25Проблемы с одномаркерным анализом:
Плохая точность определения позиции QTL из-за рекомбинации между

маркером и QTL
Применение t-теста к каждому маркеру приводит к множеству ложно-позитивных выводов (это общая проблема QTL)

Стратегия картированияQTL: одномаркерный анализ


Слайд 26Маркируемый интервал = интервал между двумя маркерами
Методы отображения интервалов используют информацию

о значениях двух обрамляющих маркеров для оценки положения QTL
Вычисляется вероятность того, что данные могут быть получены в предположении, что QTL расположен между маркерами
Считается, что QTL находится в позиции, при которой вероятность получения наблюдаемых данных самая высокая

Стратегия картирования QTL: интервальное картирование


Слайд 27Маркеры ДНК могут быть использованы для картирования полезных генов с использованием

частот рекомбинации связанных генов:

Рекомбинантные гаметы: M1a, m1A,
Родительские гаметы: M1A, m1a,
Частота рекомбинантов является расстоянием по карте:

Определение положения QTL с помощью молекулярных маркеров


Слайд 28Продукты двойного кроссинговера выглядят как родительские типы, что приводит к недооценке

расстояния на карте:

:

Картирование связи с молекулярными маркерами :


Слайд 29
LOD 2 означает, что 100 раз более вероятно, что QTL находится

в данном интервале, чем то, что там его нет
LOD 3 означает, что в 1000 раз более вероятно, что QTL находится в данном интервале, чем то, что там его нет

Стратегия картирования QTL: интервальное картирование


Слайд 30Для того, чтобы быть полезным в реальной селекции, интересующий нас ген

должен быть тесно связан с маркером
В идеале сам ген используется в качестве маркера

Тонкое картирование


Слайд 31



QTL картирование -- локализация генов, влияющих на количественные признаки, используя молекулярные

маркеры
Стратегии картирования QTL основаны на измерении средней разницы между линиями с контрастирующими маркерными аллелями
QTL картирование -- предварительный шаг в обнаружении полезных генов с помощью маркер-ориентированного обратного скрещивания

Резюме


Слайд 32



До сих пор только успешные гены устойчивости к болезням и стрессоустойчивости

имели очень большие эффекты

QTL картирование -- базовая исследовательская деятельность, требующая тщательного планирования скрещиваний и высокоточного фенотипирования

Резюме


Слайд 33


Литература
Kearsey, M.J. and Pooni, H.S. 1996. The genetical analysis of quantitative

traits. Chapter 7.

Bernardo, R. 2002. Breeding for quantitative traits in plants. Chapters 13 and 14.

Слайд 34Многомерная наследуемость


Слайд 35H = GP-1

Многомерный аналог коэффициента наследуемости


Lande R (1979). Quantitative genetic

analysis of multivariate
evolution applied to brain:body size allometry. Evolution 33:402–416.

G – матрица коэффициентов корреляции между родителями и потомками

P – фенотипическая матрица корреляций между признаками

Уравнение селекционера

Smith, H.F. 1936. A discriminant function
for plant selection. Ann. Eugen. 7: 240-250.

∆µ = GP-1s = Hs

s – селекционный дифференциал

∆µ – ответ на отбор



Слайд 36
Родители (X)

Потомки (Y)

P = RX/X

G = RX/Y


Слайд 37
Поиск осей с максимальной наследуемостью
(в узком смысле)


Ott J, Rabinowitz D (1999).

A principal-components approach
based on heritability for combining phenotype information.
Hum Hered 49: 106–111.

Klingenberg CP, Leamy L. 2001. Quantitative genetics
of geometric shape in the mouse mandible.
Evolution 55(11): 2342–2352.

∆µ = GP-1s = Hs = λs


Слайд 38Расположение центроидов родительских и гибридных выборок
в многомерном пространстве признаков
при аддитивно-доминантной

модели наследования

F1 - m – ось гетерозиготности;
P1 - P2 – ось аддитивности
Heredity, 2005. V. 94. P. 101-107.

Многомерная наследуемость


Слайд 39F1 - F# – ось гетерозиготности H
P1 - P2 – ось

аддитивности A
m - F# – ось эпистаза I
(F1 - m – ось гетерозиготности
в аддитивно-доминантной модели)

Расположение центроидов родительских и гибридных выборок в многомерном пространстве признаков в общем случае
(HIA-модель)

Многомерная наследуемость


Слайд 40Материал


Слайд 42Родственные связи


Слайд 43Родственные связи


Слайд 44Коэффициенты корреляции родителей с потомками
по первым пяти компонентам
с максимальной аддитивной наследуемостью

(выделены

достоверные при p<0.05; N=196)

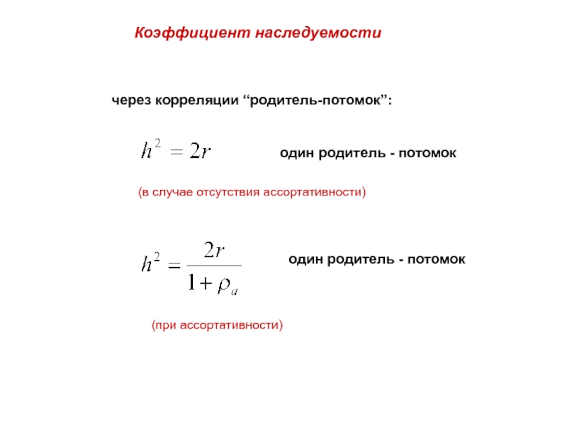
Слайд 45

Коэффициент наследуемости





через корреляции “родитель-потомок”:
один родитель - потомок
(в случае отсутствия

ассортативности)

один родитель - потомок

(при ассортативности)


Слайд 46Расположение семей на плоскости первых двух компонент
аддитивной наследуемости


Слайд 47Корреляция между родителями и детьми
по первой компоненте аддитивной наследуемости


Слайд 48Корреляция между родителями (ассортативность)
по первой компоненте аддитивной наследуемости


Слайд 49Корреляция между дедушками и бабушками
по первой компоненте аддитивной наследуемости


Слайд 50Корреляция между родителями (два поколения)


Слайд 51После учета ассортативности выявилось,
что четыре компоненты шкалирования
имеют значимые коэффициенты наследуемости


Слайд 52Спасибо за внимание!


Обратная связь

Если не удалось найти и скачать презентацию, Вы можете заказать его на нашем сайте. Мы постараемся найти нужный Вам материал и отправим по электронной почте. Не стесняйтесь обращаться к нам, если у вас возникли вопросы или пожелания:

Email: Нажмите что бы посмотреть 

Что такое ThePresentation.ru?

Это сайт презентаций, докладов, проектов, шаблонов в формате PowerPoint. Мы помогаем школьникам, студентам, учителям, преподавателям хранить и обмениваться учебными материалами с другими пользователями.


Для правообладателей

Яндекс.Метрика