Решение треугольников презентация

Слайд 1Решение треугольников
Геометрия
9 класс
по учебнику А.В. Погорелова


Слайд 2Решение треугольников состоит в нахождении неизвестных сторон и углов по известным

его сторонам и углам.

Слайд 3Условные обозначения и основные теоретические сведения

- стороны треугольника
- противолежащие им углы





Теорема косинусов: Квадрат любой стороны
треугольника равен сумме квадратов
двух других сторон без удвоенного
произведения этих сторон на косинус
угла между ними.


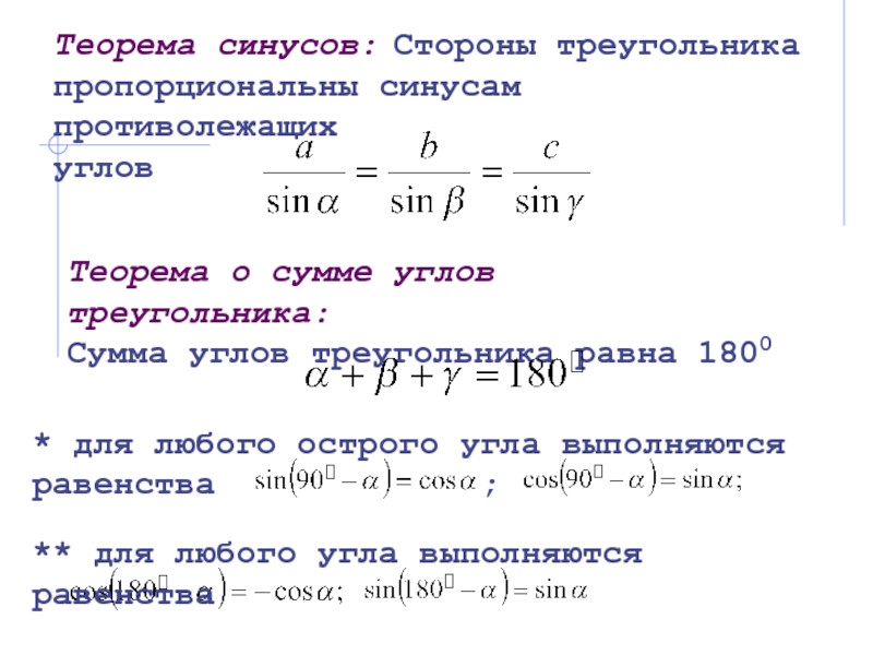
Слайд 4Теорема синусов: Стороны треугольника
пропорциональны синусам противолежащих
углов
Теорема о сумме углов треугольника:
Сумма

углов треугольника равна 1800

Слайд 5Типы задач
1. Решение треугольников по стороне и двум углам.
2.

Решение треугольников по двум сторонам и углу между ними.
3. Решение треугольников по трём сторонам.
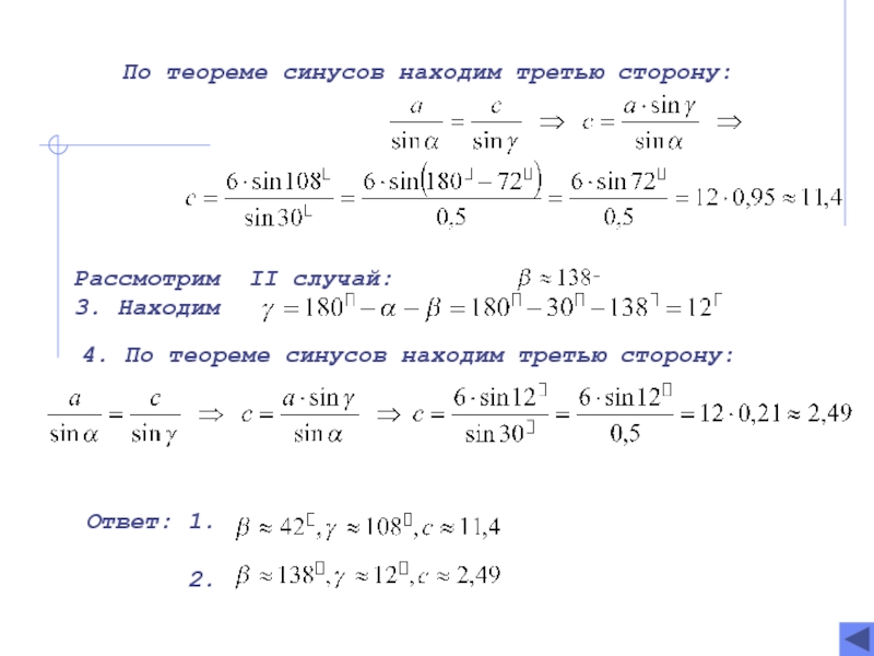
4. Решение треугольников по двум сторонам и углу, лежащему напротив одной из них.

Слайд 6Решите самостоятельно задачи
№ 26 (5) § 12
№ 27

(6) § 12
№ 28 (4) § 12
№ 29 (4) § 12


Слайд 71. Решение треугольника по стороне и двум углам.









Слайд 82. Решение треугольников по двум сторонам и углу между ними.







Слайд 93. Решение треугольников по трём сторонам.










Слайд 104. Решение треугольников
по двум сторонам и углу,
лежащему

напротив одной из них.

Слайд 12Решите самостоятельно задачи:

§ 12, п.112,
№ 26 (5), № 27

(6),
№ 28 (4), № 29 (4)











Слайд 13Домашнее задание:

§12, п.112

№ 26(3),

27(3),
№ 28 (3),
№ 29 (3)



Обратная связь

Если не удалось найти и скачать презентацию, Вы можете заказать его на нашем сайте. Мы постараемся найти нужный Вам материал и отправим по электронной почте. Не стесняйтесь обращаться к нам, если у вас возникли вопросы или пожелания:

Email: Нажмите что бы посмотреть 

Что такое ThePresentation.ru?

Это сайт презентаций, докладов, проектов, шаблонов в формате PowerPoint. Мы помогаем школьникам, студентам, учителям, преподавателям хранить и обмениваться учебными материалами с другими пользователями.


Для правообладателей

Яндекс.Метрика