РЕШЕНИЕ КВАДРАТНЫХ УРАВНЕНИЙ презентация

Слайд 1РЕШЕНИЕ КВАДРАТНЫХ УРАВНЕНИЙ
Азербайджанской Республики Министерство Образования
Город Гянджа полная

средняя школа №2 имени Ахмеда Джавада Преподаватель: Гаджиева С






Слайд 2Цели урока
развитие внимания, мышления;
изучение нового приёма решения квадратных уравнений по

формуле;
привитие аккуратности в работе.
повторение изученного материала;



Слайд 3Задачи урока
2. Развивать навыки самостоятельной работы.
1. Вывести формулы корней квадратного

уравнения и закрепить изученный материал решениями примеров.

3. Вырабатывать умение слушать
ответы учителя и учащихся.


Слайд 4Повторение
Что такое квадратное уравнение?

Уравнение вида



где a,b,c – заданные числа, а ≠ 0, х – неизвестное (независимая переменная) называется квадратным.

Является ли квадратным уравнение:

а)


б)

Как называются коэффициенты a, b, c ?





Слайд 5Повторение

Какие бывают квадратные уравнения?

Уравнения вида


где a,b,c – некоторые числа, отличные от нуля -
называются неполными квадратными
уравнениями.

Как решается уравнение где d > 0 ?






Слайд 6Решение задач


Слайд 7Решение задач


Слайд 8Решение задач


Слайд 9Изучение нового материала
Из истории квадратных уравнений (сообщение).

Неполные квадратные уравнения и частные виды полных квадратных уравнений умели решать вавилоняне (примерно за 2 тысячи лет до новой эры). Некоторые виды квадратных уравнений решали древнегреческие математики, сводя их решение к геометрическим построениям. Правило решения квадратных уравнений, приведённых к виду

где а > 0, дал индийский учёный Брахмагупта (VII в.). Вывод формулы корней квадратного уравнения в общем виде имеется у Виетта, однако он признавал только положительные корни. Итальянские математики XVI в. учитывают помимо положительных и отрицательные корни. Лишь в XVII в. благодаря трудам Жирара, Декарта, Ньютона и других учёных способ решения квадратных уравнений принимает современный вид.

Слайд 10Вывод формулы нахождения корней квадратного уравнения
Познакомимся с ещё одним способом решения,

который позволит быстро находить корни квадратного уравнения.
Попробуем это сделать в процессе выполнения
математического диктанта.


Будьте предельно внимательны,
старайтесь сделать всё сами!!!

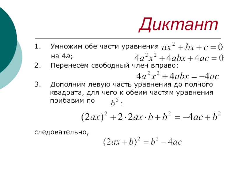
Слайд 11Диктант
1. Умножим обе части уравнения
на

4а;
2. Перенесём свободный член вправо:

3. Дополним левую часть уравнения до полного квадрата, для чего к обеим частям уравнения прибавим по


следовательно,







Слайд 12Диктант
Так как

то, используя известную
теорему,
имеем: откуда


Мы получили формулу для вычисления корней квадратного уравнения. Сколько всего корней ?

Введём обозначение это число – дискриминант квадратного уравнения. Тогда формула корней принимает вид:


где b, a – коэффициенты квадратного уравнения.








Слайд 13Диктант

если

D > 0, то уравнение имеет два корня;
если D = 0, то уравнение имеет одно решение;
если D < 0, то уравнение не имеет корней.

Пример. Решите уравнение



Следовательно, уравнение имеет два различных корня, найдём их:


Итак,







Слайд 14Работа с таблицей
Найдем

- корни квадратных уравнений.

Если





Слайд 15Самостоятельная работа
Проводится по группам (дифференцированная, с использованием копировальной бумаги).
Задания для

групп – на карточках.

Слайд 16Самостоятельная работа
1 группа

а) Решите уравнение

Решение:
Ответ:
б) Дополнительное задание:

Решение:


Ответ:



Слайд 17Самостоятельная работа
2 группа

а) Решите уравнение

Решение:

Ответ:
б) Дополнительное задание:

Решение:


Ответ:



Слайд 18Самостоятельная работа
3 группа
Решить

уравнение:
Решение:



Ответ:

б) Дополнительное задание:

Решение:


Ответ:



Слайд 19Запишите корни в порядке возрастания и прочитайте зашифрованное слово


Слайд 20Итог урока


Лист самооценки


Слайд 21 Молодцы!!!
Оцените

степень сложности урока.
Вам было на уроке:
♦ легко;
♦ обычно;
♦ трудно ?
Оцените степень вашего усвоения материала:
♦ усвоил полностью, могу применить;
♦ усвоил полностью, но затрудняюсь в применении;
♦ усвоил частично;
♦ не усвоил.

Обратная связь

Если не удалось найти и скачать презентацию, Вы можете заказать его на нашем сайте. Мы постараемся найти нужный Вам материал и отправим по электронной почте. Не стесняйтесь обращаться к нам, если у вас возникли вопросы или пожелания:

Email: Нажмите что бы посмотреть 

Что такое ThePresentation.ru?

Это сайт презентаций, докладов, проектов, шаблонов в формате PowerPoint. Мы помогаем школьникам, студентам, учителям, преподавателям хранить и обмениваться учебными материалами с другими пользователями.


Для правообладателей

Яндекс.Метрика